政府公报
各市发展改革委、工业和信息化局,供电公司,相关企业:
为进一步规范我省分布式光伏全生命周期管理,推动全省新能源实现高质量发展,根据国家能源局《分布式光伏发电开发建设管理办法》(国能发新能规〔2025〕7号)等文件要求,结合我省实际,省发展改革委、辽宁省工业和信息化厅、省电力公司联合研究制定了《辽宁省分布式光伏发电开发建设管理实施细则》,现印发给你们,请遵照执行。
辽宁省发展和改革委员会 辽宁省工业和信息化厅
国网辽宁省电力有限公司
2025年12月12日
(此件公开发布)
辽宁省分布式光伏发电开发建设
管理实施细则
第一章 总则
第一条 为促进分布式光伏发电高质量发展,助力构建新型电力系统,根据《中华人民共和国能源法》《中华人民共和国可再生能源法》《企业投资项目核准和备案管理条例》《电网公平开放监管办法》《分布式光伏发电开发建设管理办法》等有关规定,结合我省实际,制定本细则。
第二条 本细则适用于辽宁省行政区域内分布式光伏发电项目行业管理、备案管理、建设管理、电网接入和运行管理等。
第三条 分布式光伏发电是指在用户侧开发、在配电网接入、原则上在配电网系统就近平衡调节的光伏发电设施。
第四条 鼓励符合法律规定的各类电力用户、投资企业、专业化合同能源服务公司、自然人等作为投资主体,依法依规开发建设和经营分布式光伏发电项目。
第五条 分布式光伏发电项目分为自然人户用、非自然人户用、一般工商业和大型工商业四种类型。
自然人户用分布式光伏是指自然人利用自有住宅、庭院投资建设,与公共电网连接点电压等级不超过380伏的分布式光伏。
非自然人户用分布式光伏是指非自然人利用居民住宅、庭院投资建设,与公共电网连接点电压等级不超过10千伏(20千伏)、总装机容量不超过6兆瓦的分布式光伏。
一般工商业分布式光伏是指利用党政机关、学校、医院、市政、文化、体育设施、交通场站等公共机构以及工商业厂房等建筑物及其附属场所建设,与公共电网连接点电压等级不超过10千伏(20千伏)、总装机容量原则上不超过6兆瓦的分布式光伏。
大型工商业分布式光伏是指利用建筑物及其附属场所建设,接入用户侧电网或者与用户开展专线供电(不直接接入公共电网且用户与发电项目投资方为同一法人主体),与公共电网连接点电压等级为35千伏、总装机容量原则上不超过20兆瓦或者与公共电网连接点电压等级为110千伏(66千伏)、总装机容量原则上不超过50兆瓦的分布式光伏。
农光互补、渔光互补以及小型地面电站光伏发电项目归于集中式光伏电站管理,需统筹纳入全省建设方案。
以上条款中建筑物及其附属场所应当位于同一用地红线范围内。
第六条 分布式光伏发电上网模式包括全额上网、全部自发自用、自发自用余电上网三种。
自然人户用、非自然人户用分布式光伏可选择全额上网、全部自发自用或者自发自用余电上网模式。
一般工商业分布式光伏可选择全部自发自用或者自发自用余电上网模式;采用自发自用余电上网的,年度上网电量占发电量的比例原则上不高于50%,地方电力运行主管部门应会同电网企业加强项目运行情况监测评估,对于出现两年上网电量比例超50%的项目,设置防逆流设施,后续不允许上网。
大型工商业分布式光伏可选择全部自发自用模式,需提前设置防逆流设施;也可采用自发自用余电上网模式参与现货市场,上网比例有关规定与一般工商业分布式光伏相同。
涉及自发自用的,用户和分布式光伏发电项目应位于同一用地红线范围内。
第七条 各地要优化营商环境,规范市场秩序,不得设置违反市场公平竞争的相关条件。各类投资主体要充分考虑电网承载力、消纳能力等因素,规范开发建设行为,保障分布式光伏发电健康有序发展。
第八条 省级能源与省级电力运行主管部门按照职责分工,分别负责省内分布式光伏发电开发建设和运行的行业管理工作。国家能源局东北监管局负责省内分布式光伏发电的国家政策执行、公平接网、电力消纳、市场交易、结算等方面的监管工作。电网企业承担分布式光伏发电并网条件的落实或者认定、电网接入与改造升级、调度能力优化、电量收购等工作,配合各级能源主管部门开展分布式光伏发电接入电网承载力及提升措施评估。有关主管部门推动本省有关方面按照国家法律法规等规定做好分布式光伏发电的开发建设和运行期间安全生产监督管理工作。
第二章 行业管理
第九条 省级能源主管部门衔接本省新能源发展与国家级能源、电力、可再生能源发展规划,统筹平衡集中式光伏发电与分布式光伏发电的发展需求,指导市、县级能源主管部门综合考虑电力供需形势、系统消纳条件、电网接入承载力、新能源利用率等,研究制定本地区分布式光伏发电规划和分年度建设规模,并根据实际情况动态调整,引导合理布局,指导电网企业做好配套的改造升级和投资计划。
第十条 县级能源主管部门应当会同有关部门积极推进辖区内分布式光伏发电开发利用。分布式光伏发电开发应当尊重建筑产权人意愿,各地不得以特许权经营方式控制屋顶等分布式光伏发电开发资源,不得限制各类符合条件的投资主体平等参与分布式光伏发电开发建设,不得将强制配套产业或者投资、违规收取项目保证金等作为项目开发建设的门槛。利用农户住宅建设的,应当征得农户同意,切实维护农户合法权益,不得违背农户意愿、强制租赁使用农户住宅。
第三章 备案管理
第十一条 分布式光伏发电项目实行备案管理。各地市应明确分布式光伏发电备案机关及其权限,并向社会公布。
备案机关应当遵循便民、高效原则,提高办事效率,提供优质服务。备案机关应当结合实际情况,制定并公开分布式光伏发电项目备案服务指南,列明项目备案所需信息内容、办理流程等,提高工作透明度,为投资主体等提供指导和服务。
备案机关及其工作人员应当依法对项目进行备案,不得擅自增加备案文件要求,不得超出办理时限。除法律法规明确规定外,不得要求企业必须在某地登记注册,不得为企业跨区域经营或者迁移设置障碍,不得以备案、认证、要求设立分公司等形式设定或者变相设定准入障碍。
推行“一站式”审批服务,提高电网公司对分布式光伏开发建设前期工作的审批效率,增加分布式光伏版块在线审批平台,支持企业通过“辽宁政务服务网”提交电子材料,实现全流程线上办理。
第十二条 地方能源主管部门应加强对未备案私自并网分布式光伏项目的监督;电网企业应加强已备案但对未经电网企业受理私自并网分布式光伏项目的监督。查证属实的,由有关部门责令限期整改;逾期不整改的,按照有关规定加以处罚。
第十三条 分布式光伏发电项目应当按照“谁投资、谁备案”的原则确定备案主体。
自然人户用分布式光伏发电项目由自然人选择备案方式,可由电网企业集中代理备案,也可由自然人自行备案。若由电网企业代为备案,电网企业每月5日、25日分两次集中向备案机关申请备案,并及时反馈给自然人,备案机关为县级主管部门由县级电网企业代为备案,备案机关为市级主管部门由市级电网企业代为备案,如遇节假日等特殊情况提前至每月5日、25日前一个工作日。
非自然人户用、一般工商业和大型工商业分布式光伏发电项目由投资主体备案。
非自然人投资开发建设的分布式光伏发电项目不得以自然人名义备案,本办法印发前已由自然人备案的,可不作备案主体变更,仍按原备案项目类型管理,但投资主体应当主动向备案机关和电网企业告知相关信息,明确承担项目运行维护的主体及相应法律责任。
工商业分布式光伏发电项目投资主体利用非自有场所建设分布式光伏发电的,仍应当由分布式光伏发电项目投资主体备案,并可按第六条有关要求灵活选择上网模式。
备案机关收到申请后,在5个工作日内进行审核,若材料不齐全或不符合要求,一次性告知备案主体需补正的内容,审核通过后,备案机关通过在线平台出具电子备案证明。
第十四条 分布式光伏发电项目的备案信息应当包括项目名称、投资主体、建设地点、项目类型、建设规模、上网模式等。分布式光伏发电项目的容量为交流侧容量(即逆变器额定输出功率之和)。投资主体对提交备案等信息的真实性、合法性和完整性负责。对于提供虚假资料的,不予办理相关手续,地方能源主管部门可按照有关规定进行处理。
第十五条 对于非自然人户用分布式光伏,允许合并备案并分别接入电网。合并备案需满足以下条件:投资主体相同、备案机关相同、单个项目的建设场所、规模及内容明确。其余情况不得将分布式光伏发电项目合并备案。
同一用地红线内,通过分期建设、不同投资主体分别开发等形式建设的工商业分布式光伏发电项目,不得新增与公共电网的连接点。
第十六条 分布式光伏发电项目投资主体应当按照备案信息进行建设,不得自行变更项目备案信息的重要事项。项目备案后,项目法人发生变化,项目建设地点、规模、内容发生重大变更,或者放弃项目建设的,项目投资主体应当及时告知备案机关并修改相关信息。
大型工商业分布式光伏的电力用户负荷发生较大变化时,可将项目调整为集中式光伏电站,作为新增集中式光伏项目备案,按照省内相关政策要求开展备案及并网工作。
地方能源主管部门可根据不同类型分布式光伏发电的正常建设周期,视需要组织核查,及时清理不具备建设条件的项目。
第十七条 省级能源主管部门按照国家能源局关于可再生能源项目建档立卡工作有关要求,依托国家可再生能源发电项目信息管理平台,组织开展分布式光伏发电项目的建档立卡工作。分布式光伏发电项目应当在建成并网一个月内,完成建档立卡填报工作。
自然人户用分布式光伏发电项目原则上由电网企业负责填报并提交相关信息。
非自然人户用、一般工商业、大型工商业分布式光伏发电项目应当由项目投资主体负责填报,电网企业提交相关信息。
每个分布式光伏发电项目的建档立卡号由系统自动生成,作为项目全生命周期的唯一身份识别代码。
第四章 建设管理
第十八条 分布式光伏发电项目投资主体应做好选址工作,并及时向电网提交并网申请,取得电网企业对接入系统设计方案的书面意见后方可开工建设。建设场所必须合法合规,手续齐全,产权清晰。电网企业配合地方能源主管部门做好现场勘查,核查项目是否提前开工建设,若项目提前开工建设,不予受理并网意向并出具书面凭证,将相关情况报地方能源主管部门。
第十九条 分布式光伏发电项目投资主体利用非自有场所建设分布式光伏发电的,应当与建设场所所有权人签订使用或者租用协议,可视经营方式与位于建设场所内的电力用户签订合同能源管理服务协议。对于非自然人户用分布式光伏,分布式光伏发电项目投资主体与自然人签订的合同与协议应当责、权、利对等,不得转嫁不合理的责任与义务,不得采用欺骗、诱导等方式侵害自然人合法权益。根据国家能源局制定的非自然人户用分布式光伏标准合同(范本),规范开发建设行为。
第二十条 分布式光伏发电项目采用的涉网设备应符合国家相关法律法规的要求,符合光伏发电接入电网相关技术要求,电网企业在并网验收时进行核查,对不满足要求的责令整改后并网。
第二十一条 分布式光伏发电项目应当符合国土空间规划,合理布置光伏组件朝向、倾角与高度。利用建筑物及其附属场所建设的,应满足建筑物结构安全、消防、防水、防风、防冰雪、防雷等有关要求,预留运维空间。鼓励分布式光伏发电项目投资主体采用建筑光伏一体化的建设模式。
第二十二条 分布式光伏发电项目利用新建建筑物及其附属场所的,鼓励在建筑物规划设计、施工建设等阶段统筹考虑安装需求,一并办理规划许可等手续;利用既有建筑物及其附属场所的,可按照简约高效的原则,在符合建设要求的条件下免除用地预审与规划选址、规划许可、节能评估等手续。
第二十三条 从事分布式光伏发电项目设计、施工、安装、调试等环节的主体应当满足相应资质要求。分布式光伏发电项目建设应当严格执行设备、建设工程、安全生产等相关管理规定和标准规范,确保项目建设质量与安全,并做好验收工作。
第五章 电网接入
第二十四条 电网企业应针对不同类型的分布式光伏发电项目制定差异化接入电网工作制度,合理优化或者简化工作流程,及时公布可开放容量、技术标准规范等信息,提供“一站式”办理服务,落实接入服务责任,提升接入服务水平。电网企业应公布并及时更新分布式光伏发电接入系统典型设计方案。
第二十五条 省级能源主管部门组织地方能源主管部门、电网企业及其调度机构等有关单位按照相关标准规范开展分布式光伏发电接入电网承载力及提升措施评估,统筹考虑集中式新能源建设进度和省内新能源利用率目标,按照年度和季度发布分布式光伏建设规模,基于季度分布式光伏建设规模、负荷水平、系统安全稳定运行、灵活调节能力、电力设备容量等因素建立配电网可开放容量按季度发布和预警机制,引导分布式光伏发电科学合理布局。
对于季度评估等级为红色的县区,暂停新增分布式电源接入;对于黄色的县区,已存在因分布式电源导致部分220千伏主变反送、无法在配电网系统平衡的情况,需充分论证接入位置,不得加重反送程度;此外,县区供电公司根据政府主管部门下发的分配至县区的季度分布式光伏发电规模,在达到规模后,暂停该季度分布式光伏并网意向受理并做好排队登记,在下季度结合季度评估结果和建设规模等,按照“先排队先受理”原则受理并网意向。
当分布式光伏发电项目已备案并具备建设条件,但是本地区暂无可开放容量时,省级能源主管部门及时汇总分析,并组织电网企业及有关方面开展系统性研究,统筹分布式光伏发电规模、用电负荷增长情况、各类调节资源开发条件和电网改造技术经济性等因素,综合制定解决方案。
第二十六条 电网企业应当公平无歧视地向分布式光伏发电项目投资主体提供电网接入服务,不得从事下列行为:(一)无正当理由拒绝项目投资主体提出的接入申请,或者拖延接入系统;(二)拒绝向项目投资主体提供接入电网须知晓的配电网络的接入位置、可用容量、实际使用容量、出线方式、可用间隔数量等必要信息;(三)对符合国家要求建设的发电设施,除保证电网和设备安全运行的必要技术要求外,接入适用的技术要求高于国家和行业技术标准、规范;(四)违规收取不合理服务费用;(五)其他违反电网公平开放的行为。
第二十七条 向电网企业申请接入电网的分布式光伏发电项目应当满足相关规划和政策规定,按照有关要求向电网企业提交并网意向书、项目投资主体资格证明、发电地址权属证明等相关材料。
自然人户用分布式光伏发电项目提供项目备案信息;其他类型的分布式光伏发电项目除提供项目备案信息外,还应当取得备案机关出具的项目备案文件并提供项目前期工作进展情况等信息。
第二十八条 收到分布式光伏发电项目并网意向书后,电网企业应当于2个工作日内给予书面回复。分布式光伏发电项目并网意向书的内容完整性和规范性符合相关要求的,电网企业应当出具受理通知书;不符合相关要求的,电网企业应当出具不予受理的书面凭证,并告知其原因;需要补充相关材料的,电网企业应当一次性书面告知。逾期不回复的,电网企业自收到项目并网意向书之日起视为已经受理。
电网企业出具并网意见应当以分布式光伏发电接入电网承载力及提升措施评估结果为依据,当可开放容量不足时,电网企业应当告知项目投资主体并按照申请接入电网顺序做好登记,具备条件后及时办理相关手续。
第二十九条 分布式光伏发电项目投资主体应在满足电网安全运行的前提下,统筹考虑建设条件、电网接入点等因素,结合实际合理选择接入系统设计方案。
自然人户用分布式光伏发电项目由电网企业免费提供接入系统相关方案,其他类型的分布式光伏发电项目应开展接入系统设计工作,鼓励非自然人户用分布式光伏以集中汇流方式接入电网。电网企业应按照相关行业标准,根据接入系统设计要求,及时一次性地提供开展接入系统设计所需的电网现状、电网规划、接入条件等基础资料。确实不能及时提供的,电网企业应书面告知项目投资主体,并说明原因。各方应按照国家有关信息安全与保密的要求,规范提供和使用有关资料。
分布式光伏并网电压等级应符合《配电网规划设计技术导则》(DL/T5729—2023)要求,8千瓦以下可接入220伏;8千瓦—400千瓦可接入380伏;400千瓦—6兆瓦可接入10千伏;6兆瓦—20兆瓦可接入35千伏;20兆瓦—50兆瓦可接入66千伏,最终电压等级应经过技术经济比较论证后确定。
第三十条 在接入系统设计工作完成后,分布式光伏发电项目投资主体应当向电网企业提交接入系统设计方案报告。收到接入系统设计方案报告后,电网企业应当于2个工作日内给予书面回复。接入系统设计方案报告的内容完整性和规范性符合相关要求的,电网企业应当出具受理通知书;不符合相关要求的,电网企业出具不予受理的书面凭证,并告知其原因;需要补充相关材料的,电网企业应当一次性书面告知。逾期不回复的,自电网企业收到接入系统设计方案报告之日起即视为已经受理。
电网企业受理接入系统设计方案后,应当根据国家和行业技术标准、规范,及时会同项目投资主体组织对接接入系统设计方案进行研究,并向投资主体出具书面回复意见。
接入系统电压等级为110千伏(66千伏)的,电网企业应当于20个工作日内出具书面答复意见;接入系统电压等级为35千伏及以下的,电网企业应当于10个工作日内出具答复意见。
第三十一条 分布式光伏项目接入系统设计方案回复意见有效期参照集中式光伏项目执行,用户应当在有效期内依据回复意见开工建设,逾期不开工的,回复意见失效。遇有特殊情况,需延长接入系统设计方案回复意见有效期的,用户应当在有效期到期前十日向供电企业提出申请,供电企业应当视电网情况办理延长手续,延长时间不得超过三个月。
第三十二条 接入公共电网的分布式光伏发电项目,接入系统工程以及因接入引起的公共电网改造部分由电网企业投资建设。接入用户侧的分布式光伏发电项目,用户侧的配套工程由项目投资主体投资建设。因项目接入电网引起的公共电网改造部分由电网企业投资建设。新建的分布式光伏发电项目应当实现“可观、可测、可调、可控”,提升分布式光伏发电接入电网承载力和调控能力。电网企业应对分布式光伏发电项目的全部发电量、上网电量分别计量,免费提供并安装计量表计。
分布式光伏发电项目投资主体采用集中汇流方式接入电网时,电网企业负责提供分布式光伏发电项目与公共电网的连接点,相关汇流设施、接网配套设施原则上由发电项目投资主体投资建设与运维。
第三十三条 全额上网、自发自用余电上网的分布式光伏发电项目投资主体应在并网投产前与电网企业签订购售电合同,各类分布式光伏项目还应在并网投产前与电网企业及其调度机构签订《并网调度协议》,合同参照《新能源场站并网调度协议示范文本》《购售电合同示范文本》,双方协商一致后可简化相关条款内容。按照有关规定,分布式光伏发电豁免电力业务许可证。
第三十四条 分布式光伏发电项目应当科学合理确定容配比,交流侧容量不得大于备案容量。涉网设备必须符合国家及行业有关涉网技术标准规范等要求,通过国家认可的检测机构检测,经检测合格后,电网企业不得要求重复检测。分布式光伏发电项目竣工后,电网企业应当校核交流侧容量;按照有关规定复核逆变器、光伏组件等主要设备检测报告与参数设置;对于投资主体一致性有要求的项目,还应复核项目投资主体资格证明,不一致的应督促投资主体自行整改;按照相关标准开展并网检验,检验合格后予以并网投产。
第六章 运行管理
第三十五条 分布式光伏发电项目投资主体是项目的安全生产责任主体,必须贯彻执行国家及行业安全生产管理规定,依法加强项目建设运营全过程的安全生产管理。承担分布式光伏发电安全生产监管职责的有关方面应当建立协同配合机制,依法依规依职责分工加强监管。
第三十六条 电网企业及其调度机构应当加强有源配电网(主动配电网)的规划、设计、运行方法研究,明确“可观、可测、可调、可控”技术要求,建立相应的调度运行机制,合理安排并主动优化电网运行方式。
对于存量具备条件的分布式光伏发电项目,电网企业、分布式光伏发电项目投资主体应当根据产权分界点,加大投资建设改造力度,提升信息化、数字化、智能化水平,以实现“可观、可测、可调、可控”,保障分布式光伏发电高效可靠利用和电力系统安全稳定运行。地方能源主管部门视需要组织核查,并网后发现分布式光伏超备案容量发电、上网模式与备案不符等情况,责令解网整改,电网企业协助能源主管部门检验合格后恢复并网。
第三十七条 分布式光伏发电可独立或者通过微电网、源网荷储一体化、虚拟电厂聚合等新型经营主体形式参与调度,新型经营主体按有关规定承担偏差结算和不平衡资金分摊等相关费用,缴纳输配电价、系统运行费用和政府基金及附加等。电网企业及其调度机构进行调度应当做到公开、公平、公正,保障电网安全稳定运行。
分布式光伏发电项目与用户开展专线供电的,发电、用电双方应当按照有关规定承担输配电费、系统运行费用、政府性基金及附加等,公平承担相应的责任和义务。
第三十八条 分布式光伏发电项目投运后,分布式光伏发电项目投资主体可自行或者委托专业化运维公司等第三方作为运维管理责任单位。分布式光伏发电项目投资主体、有关设备制造供应商、运维管理责任单位应当严格执行调度运行、网络安全与数据安全等有关管理规定,并网的分布式光伏发电仅应当按照调管关系接受相应平台的远程调控,禁止擅自设置或者预留任何外部控制接口,并加强涉网设备管理,配合电网企业及其调度机构做好并网调度运行管理,不得擅自停运或者调整涉网参数。
项目投资主体可根据电力用户负荷、自身经营状况等情况,按照第六条规定变更上网模式一次,同时进行备案变更并告知备案机关,电网企业协助做好接网调整,项目投资主体与电网企业及其调度机构应当重新签订并网调度协议和购售电合同。
第三十九条 建档立卡的分布式光伏发电项目按全部发电量核发绿证,其中上网电量核发可交易绿证,项目投资主体持有绿证后可根据绿证相关管理规定自主参与绿证交易。
第四十条 地方能源主管部门应当督促分布式光伏发电项目投资主体、电网企业按照有关要求,及时在国家能源局可再生能源发电项目信息管理平台、全国新能源电力消纳监测预警平台按要求报送相关信息,填写、更新项目建档立卡内容。电网企业按照第五条规定做好项目分类统计和监测。
第四十一条 省级能源主管部门组织、指导电网企业以县级行政区域为单元,按季度公布分布式光伏发电并网及消纳情况,并做好预测分析,引导理性投资、有序建设。对分布式光伏发电项目投资主体等有关方面反映的问题,地方能源主管部门要会同电网企业等有关单位及时协调、督导和纠正。
第四十二条 鼓励分布式光伏发电项目开展改造升级工作,应用先进、高效、安全的技术和设备。分布式光伏发电项目的拆除、设备回收与再利用,应当符合国家资源回收利用和生态环境、安全生产等相关法律法规与政策要求,不得造成环境污染破坏与安全事故事件,鼓励分布式发电项目投资主体为设备回收与再利用创造便利条件。
第七章 附则
第四十三条 地方能源主管部门可结合实际情况,参照本办法开展离网型分布式光伏发电的备案管理等工作。
第四十四条 本细则自发布之日起施行,根据分布式光伏发展适时调整,如与国家有关法律法规相抵触,以国家法律法规为准,施行期间国家另有规定的,从其规定。
第四十五条 对于《分布式光伏发电开发建设管理办法》(国能发新能规〔2025〕7号)发布前已备案且于2025年5月1日前并网投产的分布式光伏发电项目,仍按原政策执行。
第四十六条 《辽宁省发展改革委 省电力公司关于规范发展分布式光伏的通知》(辽发改能源〔2024〕67号)同时废止。
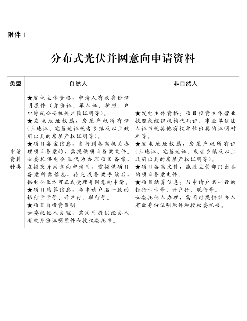
附件:1.分布式光伏并网意向申请资料
2.分布式光伏发电项目接入系统设计方案报告需提供材料清单
3.分布式光伏发电项目并网检验收资清单
4.供电企业办理分布式光伏并网业务时限要求



| 版权所有: | 主办单位: |
| 地址:沈阳市皇姑区北陵大街45-9号 | 邮编:110032 |
辽公网安备 21010502000372号 |
网站标识码:2100000037 |
| ICP备案序号:辽ICP备05023109号 | 联系邮箱:mhwz@ln.gov.cn |

