政府公报
各省(中)直有关部门,各市有关部门:
现将《辽宁省住房公积金个人住房贷款购房“一件事”实施方案》印发你们,请认真遵照执行。
辽宁省住房和城乡建设厅 辽宁省公安厅
辽宁省民政厅 辽宁省自然资源厅
辽宁省营商环境建设局 辽宁省高级人民法院
国家税务总局辽宁省税务局 国家税务总局大连市税务局
中国人民银行辽宁省分行 国家金融监督管理总局辽宁监管局
国家金融监督管理总局大连监管局
2024年10月22日
(此件公开发布)
辽宁省住房公积金个人住房贷款购房
“一件事”实施方案
为贯彻落实国务院办公厅《关于印发〈“高效办成一件事”2024年度新一批重点事项清单〉的通知》要求,创新推动我省住房公积金个人住房贷款购房“一件事”开展,制定方案如下。
一、总体目标
以高效办成住房公积金个人住房贷款购房“一件事”为目标,创新工作思路,深化要素重组,优化系统功能,强化数字赋能,实现办事方式多元化、办事流程最优化、办事材料最简化、办事成本最小化。按照“减环节、减材料、减时限、减跑动”的要求,实现住房公积金个人住房贷款购房“一件事”,持续提升人民群众的获得感和满意度。详细事项清单如下:

二、服务对象
符合各市住房公积金个人住房贷款申请条件的本地缴存职工。
三、业务实施
(一)受理条件(牵头部门汇总责任部门需求,确定申报材料等受理条件)
1.申请人需为本方案规定的服务对象;
2.申请人申报材料齐全、准确、真实有效。
(二)申请方式
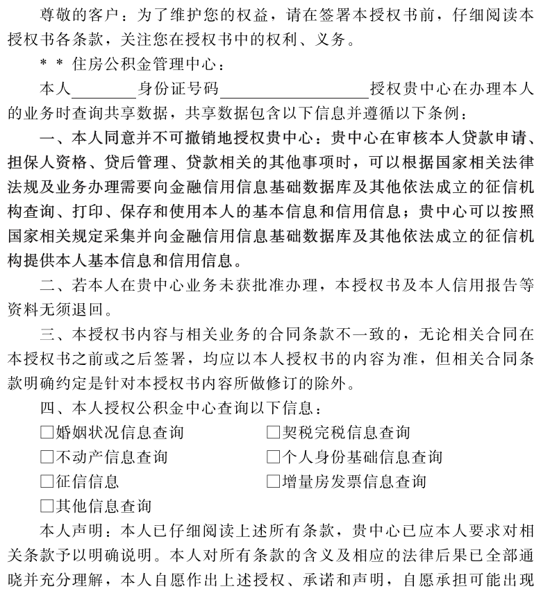
申请人登录省一体化政务服务平台,进入“高效办成一件事”专区,选择住房公积金个人住房贷款购房“一件事”,进行实名身份认证,阅读办事指南(附件1—3),按照业务要求线上填写并提交《住房公积金个人住房贷款购房“一件事”联办申请表》(附件4)、《住房公积金个人住房贷款购房“一件事”本人信息共享授权书》(附件5)和相关材料,发起联办申请。具体材料清单见《住房公积金个人住房贷款购房“一件事”材料清单》(附件6)。
(三)业务办理
1.新建商品房住房公积金个人住房贷款购房“一件事”业务流程
(1)住房公积金个人住房贷款受理、审批。住房公积金管理部门收到申请、授权、材料后,对个人身份、婚姻、户籍、商品房屋合同网签备案、征信、住房套数等信息进行核查,完成住房公积金个人住房贷款审批。审批通过后住房公积金管理部门将审批结果、面签地点、需要携带的要件材料等信息通知申请人,审批未通过的由公积金部门将未通过原因告知申请人。
(2)贷款合同面签。申请人前往市住房公积金管理部门办理线下合同面签。
(3)不动产抵押(预告)登记。不动产登记部门与市住房公积金管理部门系统接口对接或窗口前置到住房公积金管理部门,在办理完合同面签后直接办理不动产抵押(预告)登记,无需职工跑腿。
(4)住房公积金个人住房贷款资金发放。不动产抵押(预告)登记办理完毕后,住房公积金管理部门将住房公积金个人住房贷款资金发放至售房人银行账户,业务结束。
2.存量房住房公积金个人住房贷款购房“一件事”业务流程
(1)住房公积金个人住房贷款受理、审批。住房公积金管理部门收到申请、授权、材料后,对个人身份、婚姻、存量住房网签备案、户籍、征信、住房套数等信息进行核查,完成住房公积金个人住房贷款审批。审批通过后住房公积金管理部门将审批结果、面签地点、需要携带的要件材料等信息通知申请人,审批未通过的由公积金部门将未通过原因告知申请人。
(2)住房资金监管。公积金管理部门与资金监管部门通过数据共享平台进行对接。贷款审批通过后,公积金部门将帮助采集的材料信息推送至资金监管部门,资金监管部门办理住房资金监管业务,办理完毕后将办理结果和相关信息推送至住房公积金管理部门。
(3)税费申报、转移登记。住房公积金管理部门与税务部门和不动产部门通过数据共享平台进行对接。贷款审批通过后,住房公积金管理部门将帮助采集的材料信息推送至相关部门,税务和不动产部门按照相关政策规定,办理税费申报、转移登记等业务,办理完毕后将办理结果和相关信息推送至住房公积金管理部门,税务部门相关信息由住房公积金管理部门通过数据接口自行查询调用。
(4)贷款合同面签。申请人在办理完转移登记业务后,可前往市住房公积金管理部门办理线下合同面签。
(5)不动产抵押登记。不动产登记部门与住房公积金管理部门系统接口对接或窗口前置到住房公积金管理部门,办理完合同面签后直接办理不动产抵押登记,无需职工跑腿。
(6)住房公积金个人住房贷款资金发放。不动产抵押登记办理完毕后,住房公积金管理部门将住房公积金个人住房贷款资金发放至售房人银行账户。
(四)结果反馈
牵头部门向一体化政务服务平台反馈办理结果。申请人可通过一体化政务服务平台“高效办成一件事”专区进入住房公积金个人住房贷款购房“一件事”,在“我的办件”中查询办理结果。
四、工作职责
省住房城乡建设厅:负责统筹推进住房公积金个人住房贷款购房“一件事”整体工作,组织制定实施方案,明确参与部门、工作机制、实施步骤。推动各地住建部门按照方案要求完成相关工作。
省公安厅:负责“个人身份信息核查”事项,公安部门业务系统将接口挂载到数据共享平台,公积金部门业务系统与数据共享平台中公安部门挂载的接口进行对接,实现数据在公安部门业务系统和公积金部门业务系统间的流转,由公安部门提供住房公积金个人住房贷款购房“一件事”所需身份、户籍、外国人永久居留证信息核验,并提供电子证照。
省民政厅:负责“婚姻信息核查”事项,民政部门业务系统将接口挂载到数据共享平台,公积金部门业务系统与数据共享平台中民政部门挂载的接口进行对接,实现数据在民政部门业务系统和公积金部门业务系统间的接口查询,由民政部门提供住房公积金个人住房贷款购房“一件事”所需婚姻信息核验。
省自然资源厅:指导督促各市开展“不动产抵押登记”事项。负责统筹推动各市不动产登记部门与住房公积金管理部门对接,完成不动产抵押登记工作。指导督促不动产登记部门业务系统将接口挂载到数据共享平台,公积金部门业务系统与数据共享平台中不动产登记部门挂载的接口进行对接,实现数据在不动产登记部门业务系统和公积金部门业务系统间的流转,由不动产登记部门提供住房公积金个人住房贷款购房“一件事”所需不动产登记信息核验,并提供电子证照。
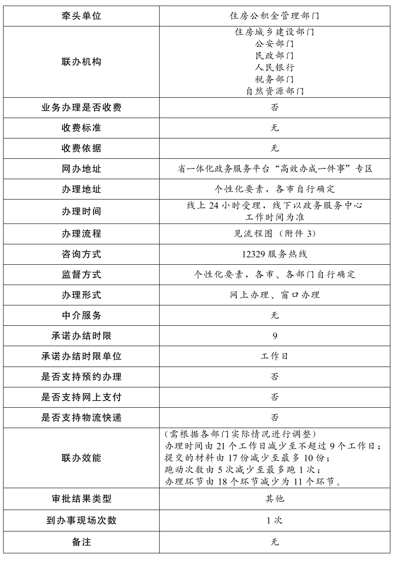
省营商局:负责在全省一体化政务服务平台“高效办成一件事”专区开通住房公积金个人住房贷款购房“一件事”办理入口,负责接收住房公积金个人住房贷款购房“一件事”办件数据,协调、指导公安、民政、住建、自然资源、税务、人民银行、法院等责任部门做好对接和信息共享工作,向住房公积金管理部门提供住房公积金个人住房贷款购房“一件事”所需各类政务信息和电子证照。
省税务局、大连市税务局:负责“房地产交易税费申报”事项。税务部门业务系统将接口挂载到数据共享平台,公积金部门业务系统与数据共享平台中税务部门挂载的接口进行对接,实现数据在税务部门业务系统和公积金部门业务系统间的流转,由税务部门提供住房公积金个人住房贷款购房“一件事”所需契税和商品房首付款数字化发票信息。
辽宁省高级人民法院:法院业务系统将接口挂载到数据共享平台,公积金部门业务系统与数据共享平台中法院挂载的接口进行对接,实现数据在法院业务系统和公积金部门业务系统间的流转,由法院提供住房公积金个人住房贷款购房“一件事”所需离婚判决书、调解书等电子证照信息。
中国人民银行辽宁省分行:负责“征信信息查询”事项,负责指导住房公积金管理部门做好个人信用报告查询与使用相关工作。
国家金融监督管理总局辽宁监管局:主要负责指导银行机构配合做好公积金贷款购房业务。
国家金融监督管理总局大连监管局:主要负责指导银行机构配合做好公积金贷款购房业务。
各市有关部门:各市住建、房产、公安、民政、自然资源、营商、法院、税务、住房公积金、人民银行、金融监管分局等部门根据职能职责,按照本工作方案要求,密切协同配合,提高联办效率,保障住房公积金个人住房贷款购房“一件事”在本地区的落地运行。
五、保障措施
(一)提高思想认识。各地区、各相关部门要高度重视住房公积金个人住房贷款购房“一件事”工作,切实增强使命感和责任感,协调各方力量,加快工作进度,选优配强人员,狠抓工作落实。
(二)压实部门责任。牵头部门和各责任部门要根据工作部署和职责分工,建立完善工作机制,因地制宜优化细化工作流程及工作任务,为住房公积金个人住房贷款购房“一件事”深入实施提供必要的保障,确保工作任务落地见效。
(三)加强人员培训。各有关部门要按照住房公积金个人住房贷款购房“一件事”实施方案要求,加强业务培训,规范相关事项业务办理。
(四)加强宣传引导。各地区、各有关部门要充分利用网站、新媒体、办事窗口等广泛宣传住房公积金个人住房贷款购房“一件事”相关工作。及时总结典型经验做法,收集了解群众意见建议,不断提高企业和群众的获得感和满意度。
附件:1.住房公积金个人住房贷款购房“一件事”办事指南要素表
2.住房公积金个人住房贷款购房“一件事”事项清单
3.住房公积金个人住房贷款购房“一件事”业务流程图
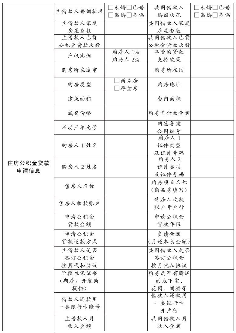
4.住房公积金个人住房贷款购房“一件事”联办申请表
5.住房公积金个人住房贷款购房“一件事”本人信息共享授权书
6.住房公积金个人住房贷款购房“一件事”材料清单
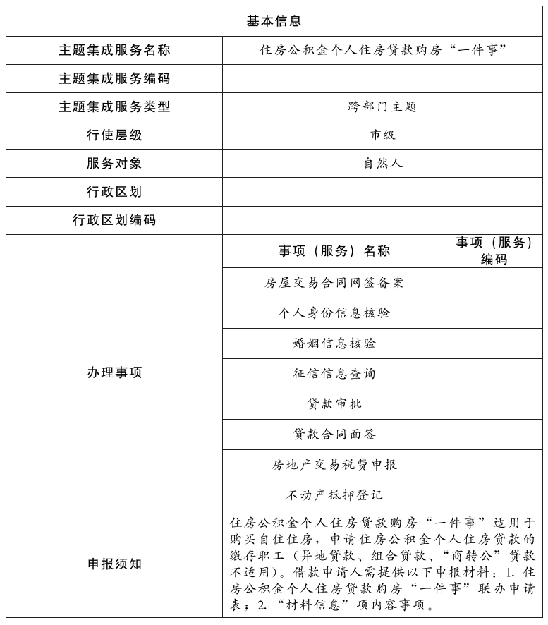
附件1
住房公积金个人住房贷款购房“一件事”
办事指南要素表




附件2
住房公积金个人住房贷款购房“一件事”事项清单

附件3
住房公积金个人住房贷款购房“一件事”
业务流程图(新建商品房)
(各市可在符合“高效办成一件事”要求的基础上,
结合本地实际对流程图进行调整)

住房公积金个人住房贷款购房“一件事”
业务流程图(存量房)
(各市可在符合“高效办成一件事”要求的基础上,
结合本地实际对流程图进行调整)

附件4
住房公积金个人住房贷款购房“一件事”
联办申请表
(各市可结合本地实际进行修改)







附件5
住房公积金个人住房贷款购房“一件事”
本人信息共享授权书
(各市可结合本地实际进行修改)


附件6
住房公积金个人住房贷款购房“一件事”材料清单


| 版权所有: | 主办单位: |
| 地址:沈阳市皇姑区北陵大街45-9号 | 邮编:110032 |
辽公网安备 21010502000372号 |
网站标识码:2100000037 |
| ICP备案序号:辽ICP备05023109号 | 联系邮箱:mhwz@ln.gov.cn |

