政府公报
关于印发《辽宁省预制菜生产许可
审查方案(试行)》的通知
各市、沈抚示范区市场监督管理局:
为推进食品工业大省建设,支持预制菜产业发展,方便预制菜生产企业快捷准入,现将《辽宁省预制菜生产许可审查方案(试行)》印发你们,请遵照执行。对已经进入市场的预制菜生产企业,要强化服务,加强指导,促进企业规范发展,确保食品安全。执行中发现的问题,请及时上报省局。
辽宁省市场监督管理局
2023年6月30日
(此件公开发布)
辽宁省预制菜生产许可
审查方案(试行)
第一章 总 则
第一条 为规范本省预制菜生产许可审查工作,依据《中华人民共和国食品安全法》及其实施条例、《食品生产许可管理办法》、《食品生产许可审查通则》及相关食品安全国家标准等规定,结合类似食品审查细则编制本方案。
第二条 本方案适用于省内预制菜生产许可条件审查,本方案所称的“预制菜”,是指以食用农产品及其制品为原料,添加或不添加调味料或食品添加剂等配料,经调制等预处理、熟制或不熟制、包装等工艺制成的,方便消费者或食品生产经营者烹饪或即食的预包装菜肴。
第三条 预制菜品种申请生产许可的类别,应按照市场监管总局《食品生产许可分类目录》规定,根据产品的原料、工艺等提出申证食品类别、类别编号、类别名称和品种明细。
凡符合已有具体许可分类的,应按照《食品生产许可分类目录》规定的具体类别和品种明细提出,审批机构按照《食品生产许可审查通则》及具体类别许可审查细则,实施许可审查。
对未列入《食品生产许可分类目录》和无审查细则的“冷藏即食预制菜肴”、“冷藏即食蔬果类”、“非即食冷藏预制菜类”,依据本方案审查,申证食品类别为“其他食品”,类别编号为“3101”,类别名称为“其他食品”,品种明细填写“其他食品:冷藏即食预制菜肴(申证预制菜执行标准中的产品名称)”、“其他食品:冷藏即食蔬果类”、“其他食品:非即食冷藏预制菜类(申证预制菜执行标准中的产品名称)”。预制菜生产许可分类目录及审查依据见表1。




第四条 按本方案实施生产许可的预制菜产品不允许分装。
第五条 本方案中引用的文件、标准通过引用成为本方案的内容。凡是引用文件、标准,其最新版本(包括所有的修改单)适用于本方案。
第二章 生产场所
第六条 厂区要求、厂房和车间、库房要求应符合《食品生产许可审查通则》中生产场所相关规定。
第七条 生产场所应根据生产流程、操作需要和清洁度的要求采取有效分离或分隔,避免交叉污染。生产场所可划分为一般作业区、准清洁作业区、清洁作业区,不同作业区之间应当有效分隔,预制菜生产场所作业区划分见表2。

第八条 畜禽类、果蔬类、水产类食品原料预处理场所应分隔或分离,并明确标识,避免交叉污染。
第九条 冷藏即食预制菜肴热加工、冷却、包装等生产场所应独立隔间,其面积比例应相互协调。消毒后的工用具、容器或者接触直接入口食品的工用具和容器,应存放在专用保洁设施或者场所内。保洁设施应正常运转,有明显的区分标识。定期清洁保洁设施,防止清洗消毒后的工用具、容器受到污染。
第十条 冷藏即食预制菜肴包装间设计参照《食品工业洁净用房建筑技术规范》(GB50687),洁净级别不低于Ⅲ级,鼓励企业清洁作业区达到更高洁净级别。
第十一条 冷藏即食预制菜肴包装间应严格控制环境温度和操作时间:
(一)包装间环境温度低于5℃的,操作时间不作限制;
(二)包装间环境温度处于5℃至15℃(含)的,菜肴出冷藏库到操作完毕入冷藏库的时间应≤90分钟;
(三)包装间环境温度处于15℃至21℃(含)的,菜肴出冷藏库到操作完毕入冷藏库的时间应≤45分钟;
(四)包装间环境温度高于21℃的,菜肴出冷藏库到操作完毕入冷藏库的时间应≤45分钟,且菜肴表面温度应≤15℃。
第十二条 冷藏即食蔬果类准清洁作业区环境温度应不高于10℃,清洁作业区环境温度应不高于5℃。
第十三条 需冷藏贮存、运输的预制菜应配备冷藏库,冷藏库环境温度应为0℃—10℃,冷藏即食蔬果类成品库环境温度应不高于5℃。
冷藏库应具备配套的制冷系统或保温条件缓存区的封闭月台,同时与车辆对接处应有防撞密封设施。
冷藏库门应配备限制冷热交换的装置,并设置防反锁装置和警示标识。
第三章 设备设施
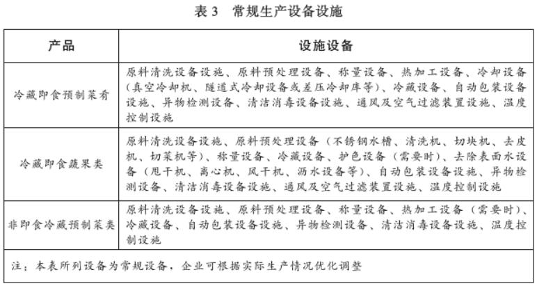
第十四条 生产设备,供排水、消毒、废弃物存放、个人卫生、通风、照明、温控、检验等设施应符合《食品生产许可审查通则》中设备设施相关规定。预制菜常规生产设备设施见表3。

第十五条 应配置足够数量的非手动式洗手设施、消毒设施和感应式干手设施。
第十六条 应配备相应的食品、工器具和设备的清洁、消毒设施。
应设置畜禽类、果蔬类、水产类原料独立清洗水池。
接触即食食品的工用具、容器的清洗消毒水池应专用,与食品原料、清洁用具及接触非即食食品的工用具、容器清洗水池分开。采用自动清洗消毒设备的,设备上应配备温度监控和清洗消毒剂自动添加装置,温度监控装置应定期校准、维护。
用于食品原料、半成品、成品的容器和工具分开放置和使用。
第十七条 应根据生产过程需要,配备通风排气设施,有效控制生产环境温度和湿度,保证空气由清洁度要求高的作业区域流向清洁度要求低的作业区域。通风排气设施应易于清洁、维修或更换。
冷藏即食预制菜肴包装间和冷藏即食蔬果类准清洁作业区、清洁作业区应配备通风、空气过滤等设施。
应根据产品、工艺特点配备臭氧等环境消毒设施。
第十八条 需要冷却的,应配备与生产品种、数量相适应的冷却设备。
冷藏即食蔬果类原料消毒漂洗用水水温不高于5℃。
第十九条 鼓励生产企业在热加工场所、包装场所、清洗消毒场所、食品装卸封闭月台、冷却等关键生产场所安装视频监控设备。
第二十条 冷藏库应配置温湿度监测、记录、报警、调控装置。
冷藏库温度传感器或温度记录仪应放置在最能反映食品温度或者平均温度的位置,建筑面积大于100m2的冷库,温度传感器或温度记录仪数量不少于2个。
第二十一条 根据预制菜原料和工艺需要,可配备环境温度计、余氯消毒测试纸等食品加工环节控制检测设备设施,以及瘦肉精、农药残留、甲醛、孔雀石绿、亚硝酸盐等食品安全快速检测设备设施,开展食品安全快速检测。
企业使用快速检测方法进行检测的,应定期与国家标准方法规定的检验方法进行比对或者验证。当快速检测结果显示异常时,应使用食品安全国家标准规定的检验方法进行确认。
第四章 设备布局与工艺流程
第二十二条 应符合《食品生产许可审查通则》中设备布局和工艺流程相关规定。
第二十三条 预制菜生产设备的配备应与产品生产工艺相符,应根据产品特性、质量要求、风险控制等因素确定关键控制环节。预制菜生产常规工艺流程与关键控制环节见表4。

第五章 人员管理
第二十四条 应符合《食品生产许可审查通则》中人员管理的相关规定。
应配备食品安全管理人员和专业技术人员,食品安全管理人员应了解食品安全的基本原则和操作规范,能够判断食品安全潜在的风险,采取适当的预防和纠正措施,确保有效管理。
第二十五条 应对本单位的从业人员进行上岗前和在岗期间的食品安全知识培训,并建立培训档案。应对食品安全管理人员、关键环节操作人员及其他相关从业人员进行考核。考核不合格的,不得上岗。
第六章 管理制度
第二十六条 应符合《食品生产许可审查通则》中制度管理的相关规定。
第二十七条 建立食品、食品添加剂和食品相关产品采购管理制度,保证采购的食品、食品添加剂和食品相关产品符合国家法律法规和食品安全标准要求,不得采购法律法规禁止生产经营的食品、食品添加剂和食品相关产品,以及未通过国务院卫生行政部门安全性评估的新的食品原料、食品添加剂新品种、食品相关产品新品种。
第二十八条 建立原料供应商审核制度,定期对主要原料供应商进行评价、考核,确定合格供应商名单。具备条件的可前往供应商处现场开展评价、考核。发现原料存在严重食品安全问题的,应立即停止采购,并向本企业、主要原料供应商所在地的食品安全监督管理部门报告。
第二十九条 建立冷链运行管理制度。需冷藏的原料、半成品、成品,明确原料、半成品、成品贮存的温湿度监控和记录要求、冷藏设备定期维护要求、食品冷链运输的温度监控和记录要求。
需温湿度控制的食品在物流过程中应符合其标签标示或相关标准规定的温湿度要求,需冷冻的食品在运输过程中温度不应高于-18℃,需冷藏的食品在运输过程中温度应为0℃—10℃。运输过程中的温度应实时连续监控,记录时间间隔不宜超过10分钟,且应真实准确。
委托具备冷藏运输资质的第三方物流运输的,应依法确定双方的权利义务,明确保障食品安全的措施要求,并附书面委托运输协议。
第三十条 建立产品配方管理制度。列明配方中使用的食品添加剂、食品营养强化剂、新食品原料的使用依据和规定使用量。原料使用的食品添加剂、食品营养强化剂、新食品原料应符合相应食品安全国家标准及国务院卫生行政部门相关公告的规定。生产过程中使用的食品添加剂,应当使用GB2760表A.3所列食品类别除外的、GB2760表A.2规定可在各类食品中按生产需要适量使用的食品添加剂,并在标签中明确标示,其他食品安全标准另有规定的,应从其规定。
第三十一条 建立生产过程监控管理制度。应结合生产工艺及产品特点制定食品原料、加工环境、加工过程和成品检验监控规范,监控项目、监控指标、监控要求和监控频率可参照附件。对监控发现的问题,应立即采取措施予以纠正,并对发现的问题和处置结果予以记录。
第三十二条 应建立清洁消毒制度,制定清洁消毒程序,以保证加工场所、设备和设施等清洁卫生,防止产品污染。
第三十三条 建立产品出厂检验管理制度。严格执行食品安全标准,相关产品没有食品安全标准的,企业应依法制定企业标准。综合考虑产品特性、工艺特点、原料控制等因素,明确出厂检验项目、批次、频次和检验要求。每年至少2次根据产品执行的食品安全标准或企业标准进行全项检验,并按执行标准判定合格。
第三十四条 产品出厂检验可自行检验,也可委托具有检验资质的第三方检测机构进行检验。企业自行检验的,应当具备相应的检验能力,每年至少1次进行全项目检验能力验证。
第三十五条 冷藏即食预制菜肴、冷藏即食蔬果等预制菜应当进行稳定性试验,确定冷藏即食预制菜肴、冷藏即食蔬果等预制菜保质期。
第三十六条 建立食品安全追溯管理制度。鼓励企业采用包装上印制二维码等技术集成食品原料来源、产品自检等信息供消费者查询。鼓励企业采用电子计算机信息技术系统和手段进行文件和记录的管理。
第三十七条 鼓励建立和实施生产、配送的危害分析与关键控制点等食品安全管理体系进行食品安全控制。
第七章 试制产品检验报告
第三十八条 企业按照所申报预制菜执行标准,提供试制产品检验合格报告。试制食品检验可以由生产者自行检验,或者委托有资质的食品检验机构检验,企业应对提供的检验报告真实性负责。
第八章 附 则
第三十九条 除冷藏即食蔬果外,食用农产品未经调制,制成的速冻、冷冻、冷藏、常温净菜不纳入食品生产许可。
第四十条 本方案不适用于现场制售行为许可。
第四十一条 本方案自2023年7月1日起试行。
附件:预制菜生产原料检验、环境监测和成品检验监控指南

| 版权所有: | 主办单位: |
| 地址:沈阳市皇姑区北陵大街45-9号 | 邮编:110032 |
辽公网安备 21010502000372号 |
网站标识码:2100000037 |
| ICP备案序号:辽ICP备05023109号 | 联系邮箱:mhwz@ln.gov.cn |

