政府公报
关于印发《辽宁省民办职业培训学校
管理办法》的通知
各市人力资源和社会保障局,省沈抚示范区党建工作部:
现将《辽宁省民办职业培训学校管理办法》印发给你们,请认真贯彻执行。
附件:辽宁省民办职业培训学校管理办法
辽宁省人力资源和社会保障厅
2023年7月17日
(此件公开发布)
(联系单位:职业能力建设处)
附件
辽宁省民办职业培训学校管理办法
第一章 总 则
第一条 为规范民办职业培训学校办学行为,进一步提升培训质效,服务全省技能人才队伍健康发展,促进就业创业,根据《中华人民共和国职业教育法》《中华人民共和国民办教育促进法》《中华人民共和国民办教育促进法实施条例》《人力资源社会保障部关于印发〈人力资源社会保障部在全国范围内推行“证照分离”改革全覆盖实施方案〉〈人力资源社会保障部在自由贸易试验区进一步加大“证照分离”改革力度试点实施方案〉的通知》(人社部发〔2021〕43号)《辽宁省民办教育促进条例》《关于印发辽宁省行政许可事项清单(2022版)的通知》(辽政发〔2022〕19号)等有关法律、法规和制度规定,结合我省实际,制定本办法。
第二条 全省行政区域内国家机构以外的社会组织或个人,利用非国家财政性经费,面向社会举办的实施以职业技能为主的职业资格培训、职业技能培训的民办学校,按照国家、本省及本办法的规定进行管理。
第三条 民办职业培训学校应当坚持中国共产党的领导,坚持社会主义办学方向,认真贯彻习近平新时代中国特色社会主义思想,加强社会主义核心价值观教育。应坚持为党育人、为国育才,坚持教育公益性,遵守国家和地方有关规定。民办职业培训学校的设立,应当符合本区域经济社会发展和人力资源市场对技能人才的需求。民办职业培训学校和培训学员的合法权利,应当依法予以保障。
第二章 职责与审批权限
第四条 省、市(含沈抚示范区,下同)、县(市、区)(以下简称各级)人力资源社会保障行政部门是民办职业培训学校的业务主管部门,按照属地管理和分级管理原则对民办职业培训学校进行宏观规划、监督检查和管理服务。各级人力资源社会保障行政部门应当依法规范和支持民办职业培训学校,保障民办职业培训学校依法办学、自主管理,引导支持民办职业培训学校提高质量、办出特色、创立品牌。
第五条 按照谁审批、谁管理的原则,各级人力资源社会保障行政部门根据审批层级和权限分级负责民办职业培训学校的管理:
(一)根据国家法律、法规以及本省有关规定,制定辖区内民办职业培训学校的发展规划、管理办法等。
(二)负责本级民办职业培训学校的筹设、设立、分立、合并、变更、终止及撤销的审批和日常管理工作,核发、变更《中华人民共和国民办学校办学许可证》(以下简称《办学许可证》)。民办职业培训学校的设立标准由省级人力资源社会保障行政部门制定。
(三)指导本级民办职业培训学校师资队伍建设、教学教研、培训课程和培训标准开发等工作,并依法依规为社会提供职业培训服务。
(四)负责对辖区内民办职业培训学校的日常办学活动和培训质量采取“双随机、一公开”等方式开展监督检查,以及综合情况和财务状况统计工作,组织开展本级民办职业培训学校的评估和信用等级评定工作。
第六条 各市如需将民办职业培训学校行政审批权限移交当地行政审批部门办理的,按有关法律、法规规定的程序办理。由当地行政审批部门审批的,行政审批部门对审批行为、过程和结果负责,人力资源社会保障行政部门及时将获得办学许可的民办职业培训学校纳入监管范围,履行事中事后监管主体责任。当地行政审批部门应当会同人力资源社会保障行政部门建立行政许可信息反馈机制,并在批准设立民办职业培训学校后5个工作日内将申请原始资料和许可结果转送同级人力资源社会保障行政部门,同时抄送同级教育行政部门备案,并按照相关规定进行公示。
第三章 设 立
第七条 国家机构以外的社会组织或者个人可以单独或者联合举办民办职业培训学校。联合举办民办职业培训学校的,应当签订联合办学协议,明确合作方式、各方权利义务和争议解决方式等。以社会组织名义举办民办职业培训学校的,社会组织应当具有法人资格。以个人名义举办民办职业培训学校的,举办者应当具有政治权利和完全民事行为能力。举办民办职业培训学校的社会组织或者个人应当有良好的信用状况。
第八条 全省行政区域内民办职业培训学校筹设审批按一般程序办理;涉企经营类民办职业培训学校的设立、分立、合并、变更、终止审批按照“告知承诺”方式办理,对承诺将在规定期限内具备法定条件的,经形式审查后原则上当场做出审批决定。举办者不愿承诺、无法承诺以及不适用告知承诺办理的审批事项,仍按一般程序办理。
第九条 举办民办职业培训学校应当符合《辽宁省民办职业培训学校设立标准》(详见附件1,以下简称《设立标准》)规定的各项设立条件。民办职业培训学校举办者应当向拟设立民办职业培训学校所在地的省、市、县(市、区)级人力资源社会保障行政部门或者行政审批部门(以下统称审批机关)提出筹设或者正式设立申请。举办者可以自主选择设立非营利性民办职业培训学校或者营利性民办职业培训学校。
第十条 审批机关应当向举办者一次性告知行政许可的法律依据、许可条件、需要提交的材料、承诺事项、举办者承担的法律责任以及事中事后监管措施。
第十一条 拟登记为社会服务机构的非营利性民办职业培训学校应当经审批机关同意,向同级社会服务机构登记管理机关申请学校名称核准。营利性民办职业培训学校的举办者可以通过企业名称申报系统或者在市场主体登记服务窗口自主申报学校名称,市场主体登记机关对申报通过的名称予以保留,保留期为1年。登记管理机关可以根据需要,征求审批机关关于学校名称的意见。
第十二条 民办职业培训学校的名称应当符合有关法律、行政法规的规定,不得损害社会公共利益。民办职业培训学校名称依次由行政区划名称、字号(两个以上汉字组成)、业务领域、组织形式等四部分组成,冠名不得使用专有名词。
民办职业培训学校只开展某一特色职业(工种)培训或关联性强的职业(工种)培训的,经审批机关批准后,可以使用职业名称冠名。民办职业培训学校只能使用一个名称,在所在行政区域内不得与已登记的其他学校名称相同或相近,学校的外文名称应与中文名称一致。未经国家人力资源社会保障部批准,不得冠以“中国”、“全国”、“中华”等字样,未经省人力资源社会保障厅批准,不得冠以“辽宁”、“辽宁省”等字样。
第十三条 举办者申请筹设民办职业培训学校应提交以下申报材料:
(一)《辽宁省民办职业培训学校申办报告》(式样)(详见附件2)。
(二)举办者姓名、住址、身份证复印件或者举办单位名称、地址及资质证明材料(包括法定代表人身份证、营业执照或事业单位法人证书、组织机构代码证复印件)。
(三)办学资产来源、资金数额及有效证明文件,并载明产权;属捐赠性质的校产须提交捐赠协议,载明捐赠人的姓名、所捐资产的数额、用途和管理方法及相关有效证明文件。
(四)学校名称预核准的证明文件或者名称预留通知书。
审批机关受理人员应依据区域内职业培训资源布局的合理性,对申办职业(工种)培训项目进行评估,在审批机关受理筹设申请之日起30日内以书面形式作出是否同意筹设的决定。同意筹设的,发给《辽宁省民办职业培训学校筹设批准书》(详见附件3)。不同意筹设的,应当书面说明理由。筹设期不超过3年,超过3年的,举办者应当重新申请。民办职业培训学校在筹设期内不得招生。
第十四条 已批准筹设的民办职业培训学校举办者或举办单位申请正式设立,以及具备办学条件,达到《设立标准》的举办者按照一般程序直接申请正式设立民办职业培训学校,按以下程序办理。
(一)申请材料
1.《辽宁省民办职业培训学校申办报告》。
2.《辽宁省民办职业培训学校筹设批准书》(经过筹设审批程序的民办职业培训学校需提供)。
3.《辽宁省民办职业培训学校审批表》(详见附件4)。
4.举办者姓名、住址、身份证复印件或者举办单位名称、地址及资质证明材料(包括法定代表人身份证、营业执照或事业单位法人证书、组织机构代码证复印件,已履行批准筹设审批程序的无需提供)。
5.学校资产的有效证明文件(包括:法定机构出具的注册资金验资报告,用于办学的固定资产有效证明文件,用作办公、培训的场所产权证明或者租赁合同及产权证明)。
6.学校章程(详见附件5)、拟办民办职业培训学校董事会、理事会或者其他形式决策机构组成人员名单。
7.校长、教师、财会人员的资格证明文件(包括:身份证件、学历、资格证书等)。
8.所举办的培训项目有准入要求的,应当提交相关行业主管部门的审查同意文件。
(二)审查。审批机关受理申请后,应当组织专家评审小组或委托有资质的社会中介机构,根据《设立标准》对申请人提交的申报材料和实际办学条件进行评审,形成评审意见。
(三)决定。审批机关应当按照国家和省、市、县(市、区)有关规定,以专家小组评审意见或中介机构意见为重要依据,自受理申请后3个月内以书面形式作出是否准予正式设立的决定,并及时告知申请人,不予批准的应当向申请人说明理由。
(四)发证。对批准设立的,由审批机关给予正式批复,抄送同级教育行政部门备案,并发给《办学许可证》正、副本。《办学许可证》正、副本具有同等法律效力,正本应放置在民办职业培训学校的主要办公场所明显位置,副本用于办理相关手续及开展社会活动。
第十五条 采取告知承诺方式需要提交的申请材料:
(一)《辽宁省民办职业培训学校申办报告》。
(二)举办者姓名、住址或名称、地址。
(三)学校章程。
本办法第十四条第一款需提供的其他材料,举办者自愿做出承诺的,可提交《告知承诺书》,当场不再提交相关材料,之后在承诺时限内补齐。
第十六条 民办职业培训学校告知承诺办理程序:
(一)申请。举办者向所在地审批机关提出申请。
(二)告知。所在地审批机关向举办者告知行政许可的法律依据、许可条件、需要提交的材料、承诺事项、举办者承担的法律责任以及事中事后监管措施以及法律责任等。
(三)承诺。举办者签署承诺书。
(四)审批。相关职能部门对举办者提交的材料及承诺事项进行形式审查,原则上当场做出审批决定,同意的,发给《办学许可证》(需承诺在时限内补齐材料),如在事中事后监管等过程中发现不符合办学条件等违法违规办学的情况,可及时撤销办学许可;不同意的,书面告知理由。
第十七条 通过告知承诺制方式设立民办职业培训学校的,审批机关在作出准予办学的行政许可决定后3个月内,组织专家评审小组对举办者承诺的事项开展实地核验。达到承诺条件的,举办者可以继续开展办学活动。审批机关在核验中发现举办者存在故意造假作假骗取《办学许可证》,或者拒不配合核验致使不能确定是否满足办学许可条件等行为的,审批机关应当撤销许可决定,注销《办学许可证》。举办者未完全满足办学许可条件的,审批机关应当责令其限期整改,视情节给予不超过3个月的整改期限,整改期内不得招收新学员,整改后仍未达到办学许可条件的,审批机关应当撤销许可决定,注销《办学许可证》。审批机关应当将核验中发现的举办者相关失信行为记入举办者信用档案。
第十八条 举办者取得《办学许可证》后应依法依规到登记管理机关办理法人登记,并到有关部门办理组织机构代码证书、税务登记证、银行开户以及消防安全许可等手续。正式批准设立的非营利性民办职业培训学校,符合社会服务机构登记管理相关规定的到社会服务机构登记管理机关登记为社会服务机构;营利性民办职业培训学校到市场主体登记机关办理企业法人登记。未完成法人登记的不得开展招生业务。
第十九条 申请增设校区的民办职业培训学校应当具有较强办学实力,信用状况良好,其办学活动由民办职业培训学校统一实施并承担责任。在原审批机关行政区域内增设校区的,按照向原审批机关申请地址变更程序办理。营利性民办职业培训学校可以跨行政区域增设校区,向拟增设地区审批机关提出办学许可申请,报原审批机关备案,并到市场监管部门进行分公司登记。
非营利性民办职业培训学校不得设立分校。营利性民办职业培训学校可以设立分校,设立分校应当符合《设立标准》规定的各项设立条件,向分校所在地审批机关单独申请办学许可,报原审批机关备案,并到市场主体登记机关办理法人登记。
第二十条 《办学许可证》是民办职业培训学校开展职业技能培训的合法凭证,有效期不超过3年。未取得《办学许可证》的社会组织或者个人不得面向社会宣传招生并举办职业技能培训。不得伪造、变造、买卖、出租、出借《办学许可证》,《办学许可证》遗失或者损毁的应当及时向审批机关申请补办,证书编号不变。民办职业培训学校应当在审批机关批准的办学地、办学范围内办学,在《办学许可证》有效期内开展职业技能培训。《办学许可证》有效期届满30日前应向审批机关申请继续开展办学或终止办学。对申请继续办学且许可期内无违法违规行为的民办职业培训学校,审批机关应当予以换发新证。
第四章 变更和终止
第二十一条 民办职业培训学校申请变更举办者、法定代表人或校长、办学地址、学校名称、培训项目(职业、工种)和培训层次以及申请合并、分立的,应当向审批机关提出书面申请,经批准后方可进行变更。变更后,审批机关须在收回原许可证后重新换发新证。
民办职业培训学校可以进行合并、分立,但不同法人属性的民办职业培训学校不得合并,不得分立为不同法人属性的学校。民办职业培训学校合并、分立的,应当做好财务清算,制定应急工作方案、预案,妥善安置学生后,向审批机关提出申请,按照新设立民办职业培训学校的程序办理。
第二十二条 民办职业培训学校变更以下事项,按下列要求办理,审批机关应在30日内办结。
(一)变更举办者或法定代表人,由原举办者向审批机关提出申请,并提交以下材料:
1.申请报告及民办职业培训学校决策机构同意的书面材料。
2.《变更审批表》(详见附件6)。
3.《办学许可证》正、副本。
4.变更后的举办者或法定代表人的基本情况及相关证明材料。(同本办法第十四条第一款第4项)
5.妥善安置职工及学生的说明。
6.财务清算报告及新的举办者重新提供的办学资金证明。
(二)变更名称,由举办者向审批机关提出申请,并提交以下材料:
1.申请报告及民办职业培训学校决策机构同意的书面材料。
2.《变更审批表》。
3.《办学许可证》正、副本。
4.拟变更学校名称预核准的证明文件或者名称预留通知书。
(三)民办职业培训学校在原审批机关行政区域内申请变更办学地址的,由举办者向审批机关提出申请,并提交以下材料:
1.申请报告及民办职业培训学校决策机构同意的书面材料。
2.《变更审批表》。
3.《办学许可证》正、副本。
4.新注册地址的产权证明(属租赁的,应出具出租方所有权证书,并提供租赁合同)。
(四)变更校长,由举办者向审批机关提出申请,并提交以下材料:
1.申请报告及民办职业培训学校决策机构同意的书面材料。
2.《变更审批表》。
3.新拟任校长的基本情况及相关证明材料。
(五)变更(含增设)培训项目(职业、工种)或培训层次的,由民办职业培训学校决策机构提出,报审批机关按本办法审批,申请时需提交以下材料:
1.申请报告。
2.《职种增项审批表》(详见附件7)。
3.《办学许可证》正、副本。
4.本办法第十四条第(一)款第5、7项要求材料。
民办职业培训学校申办国家职业资格三级(高级)及以上职业(工种)培训项目的,应具有2年以上办学经历和1年以上举办下一级职业资格培训的办学经历,并在近2年检查评估中达到良好以上水平。
审批机关受理本章上述变更事项申请后,对提交材料进行审查,作出是否准予变更的决定。同意变更的,向社会公示;不同意变更的,向申请者书面说明理由。变更事项涉及法人登记证书内容的,民办职业培训学校应当向登记管理机关申请变更。
第二十三条 民办职业培训学校申请换发《办学许可证》,由举办者向审批机关提交以下材料:
(一)申请报告及民办职业培训学校决策机构同意的书面材料。
(二)《办学许可证》(正、副本)。
(三)许可期内无违法违规行为的承诺书。
对无违法违规行为的,审批机关应在受理材料之日起20日内换发新的《办学许可证》正、副本。
第二十四条 民办职业培训学校有下列情形之一的,应当终止办学:
(一)根据学校章程规定要求终止,并经审批机关批准的。
(二)被吊销《办学许可证》,或者《办学许可证》有效期届满未延续的。
(三)因资不抵债无法继续办学的。
第二十五条 民办职业培训学校终止办学时,应当制定实施方案和应急工作预案,妥善解决在职员工劳动关系问题,稳妥安置在校学生,并依法进行财务清算、债务清偿和剩余财产分配,清算期间不得开展清算以外的活动。
第二十六条 非营利性民办职业培训学校终止办学并清偿债务后的剩余财产,依照相关法律、法规或者学校章程规定处理。审批机关应当将准予终止办学或者吊销《办学许可证》的决定抄送同级登记管理机关,向同级人力资源社会保障行政部门备案,并向社会公示。审批机关、业务主管单位应当指导督促非营利性民办职业培训学校及时申请注销登记。
依法终止的营利性民办职业培训学校,由审批机关收回其《办学许可证》并给予注销,由营利性民办职业培训学校向市场主体登记机关申请办理注销登记。审批机关应当将准予终止办学或者吊销《办学许可证》的决定抄送市场主体登记机关,向同级人力资源社会保障行政部门备案,并向社会公示。
第二十七条 民办职业培训学校申请终止办学的,由举办者向审批机关提出申请,并提交以下材料:
(一)申请报告及民办职业培训学校决策机构同意的书面材料。
(二)具有资质的审计机构出具的财产审计报告。
(三)善后工作安排。
(四)《办学许可证》(正、副本)。
审批机关应在受理材料之日起,30日内做出决定。批准终止的,收回《办学许可证》,销毁印章并注销登记。
第五章 教学组织管理与能力建设
第二十八条 民办职业培训学校应当按照党章规定成立党组织,贯彻党的方针政策,在当地民办职业培训学校行业党委领导下开展党的活动。学校党组织依照相关法律、法规参与学校重大决策并实施监督。
第二十九条 民办职业培训学校应设立学校理事会、董事会或者其他形式的决策机构,按照国家和省、市有关法律、法规建立健全学校内部的各项管理制度,依法履行安全、资金和财产、教学教研活动管理等主体责任,加强消防、建筑、卫生、防疫、环保、安全等管理,建立应急处置机制,配备安全管理人员,落实安全防范措施。
第三十条 民办职业培训学校每次开班前填写《培训开班审批表》(详见附件8)并附当期学员花名册、《辽宁省民办职业培训学校教学计划呈报表》(详见附件9),到审批机关进行开班备案,不得采用不同级别混合编班方式开展培训。对完成学业的学员,经考核合格的,颁发本职业培训学校培训合格证书,并积极组织参训学员按有关职业技能评价工作的要求,参加职业技能等级认定。民办职业培训学校拟参加政府补贴性培训的,应当严格审核学员培训资格,并按照相应职业(工种)的国家职业标准等进行培训。
第三十一条 民办职业培训学校开展培训使用的教学计划、大纲和教材应符合相应职业(工种)的国家职业标准。没有国家统一规范的,由培训学校自行制定教学计划、教学大纲和教材,经过专家论证后,报审批机关审核备案后组织实施。
第三十二条 民办职业培训学校应当按照许可的范围开展办学活动,不得开展或者联合举办学制学历教育,不得开展文化学科培训、文化艺术辅导、学历考试辅导、医疗美容培训等其他培训活动,不得以民办职业培训学校名义代理学历提升等不在职业技能培训范围内的事项。鼓励民办职业培训学校在全省范围内采取校企合作、送教上门等形式,开展企业职工培训工作,参与和帮助企业开发针对性强的培训课程、教学计划并组织实施。
第三十三条 民办职业培训学校应当规范教师管理,对拟招聘教师进行违法犯罪信息查询,落实从业禁止制度相关规定,与招用教师签订书面劳动合同,明确双方权利义务,并对教师岗位及其职责要求、师德和业务考核办法、福利待遇、培训和继续教育等事项作出约定。鼓励创新教师聘任方式,从其他院校、企业或者机构引进具有相关教学或者工作经验、职业技能水平的人员。
第三十四条 民办职业培训学校应当建立教师培训和能力提升制度,定期组织开展教师培训,其中新聘任教师经培训合格后方可正式授课。在岗教师定期参加培训,培训内容包括教育学和心理学理论、教学技能和教师职业素养等。
第三十五条 民办职业培训学校应当配备财务管理人员,按照《会计法》和国家会计制度进行会计核算,编制财务会计报告。每个会计年度结束,应当委托会计师事务所对年度财务报告进行审计,依法公开审计报告。非营利性民办职业培训学校的举办者不得取得办学收益,学校办学结余全部用于办学。营利性民办职业培训学校的举办者可以取得办学收益,学校办学结余依照《公司法》等有关法律、法规处理。
第三十六条 民办职业培训学校的举办者应当按时、足额履行出资义务,在民办职业培训学校存续期间,不得抽逃出资,不得挪用办学经费。应当保障持续稳定的经费投入,用于学校基础设施建设与维护、教学实训设备购置与更新、师资队伍建设、培训项目(职业、工种)与培训课程开发等,不断改善办学条件,提升培训能力。
第三十七条 民办职业培训学校应当与学员签订培训协议,明确双方权利义务,明确培训项目(职业、工种)、培训课程、培训层次、培训形式、培训时间、取得证书、收费项目、收费标准及退费规则等内容。应当制定学员管理办法和学生注册登记制度,建立学员培训档案,实施实名制管理;对每位学员的培训、取证和就业情况进行全过程记录,使用全省统一的职业能力管理信息系统等,如实准确报送培训信息,建立健全培训台账,确保信息可查询可追溯。
第三十八条 民办职业培训学校应当合理确定收费项目和收费标准,主动如实对学员和社会进行公开,并接受有关部门的监管。学员与民办职业培训学校因为学费等问题发生纠纷时,由双方按照培训协议协商解决;协商不成的,通过民事诉讼方式解决争议。
第三十九条 民办职业培训学校应当规范招生行为,维护学员合法权益。招生简章和广告应当符合《广告法》的规定,并在发布前向所在地人力资源社会保障行政部门备案,如有修改应重新备案。招生简章和广告应当如实准确说明学校、培训、收费、取证、就业等有关信息,不得以其他院校名义进行招生,不得开展虚假宣传和恶性竞争。
各级人力资源社会保障行政部门应当为外地的民办职业培训学校在本地招生提供平等待遇,不得设置跨区域招生障碍。
第六章 监督检查与法律责任
第四十条 各级人力资源社会保障行政部门应当依据国家和省有关法律、法规及政策规定,按照“双随机、一公开”和“互联网+监管”模式,加强民办职业培训学校行政许可事中事后监管,进行日常巡检。
第四十一条 建立健全民办职业培训学校办学能力评估制度,各级人力资源社会保障行政部门应当按照《辽宁省民办职业培训学校办学评估细则》(详见附件10),每年组织或者委托第三方机构开展评估,并将评估结果向省级人力资源社会保障行政部门报备。民办职业培训学校每年据实填写报送办学能力评估报告书。各设区市人力资源社会保障行政部门应当每年向省人力资源社会保障行政部门报送本地民办职业培训学校发展情况综合评估报告。
第四十二条 各市、县(市、区)人力资源社会保障行政部门应当建立健全民办职业培训学校诚信管理制度,将民办职业培训学校的违法违规行为纳入诚信记录,制定诚信清单,并逐级报送省级人力资源社会保障行政部门。各市人力资源社会保障行政部门应当统一建立辖区内民办职业培训学校诚信档案,依托全省统一的职业能力管理信息系统等信息平台向社会公布民办职业培训学校信用状况。
第四十三条 各级人力资源社会保障行政部门应建立区域内民办职业培训学校信息公示制度,将民办职业培训学校设立、变更、终止办学、开设的培训职业(工种)等情况予以公示。
第四十四条 各级人力资源社会保障行政部门应当建立民办职业培训学校档案管理制度,将区域内民办职业培训学校的审批、变更及日常监管等情况记入档案。
第四十五条 民办职业培训学校及其举办者、实际控制人、决策机构或者监督机构组成人员存在违法违规行为的由县级以上人力资源社会保障行政部门或者其他有关部门依据职责分工,按照《中华人民共和国民办教育促进法》第六十二条、《中华人民共和国民办教育促进法实施条例》第六十二条、第六十三条处理。
第四十六条 违反国家有关规定擅自举办民办职业培训学校的,由所在地县级以上地方人民政府人力资源社会保障行政部门或其他有关部门会同同级公安、民政或者市场监督管理等有关部门责令停止办学、退还所收费用,并对举办者处违法所得一倍以上五倍以下罚款;构成违反治安管理行为的,由公安机关依法给予治安管理处罚;构成犯罪的,依法追究刑事责任。
第七章 附 则
第四十七条 本办法涉及申报材料及承诺书,均为一式三份,具有同等法律效力,分别由审批机关、人力资源社会保障行政部门、举办单位(举办人)存档或者留存。
第四十八条 中外、内地与港澳、大陆与台湾合作办学的职业技能培训机构筹设及办学许可由省级人力资源社会保障行政部门组织实施,具体办法另行制定。自贸区范围内民办职业培训学校的审批按有关规定执行。
第四十九条 本办法由辽宁省人力资源和社会保障厅负责解释。
第五十条 本办法自印发之日起实施,2014年6月6日发布的《辽宁省民办职业培训学校管理办法(试行)》同时废止。
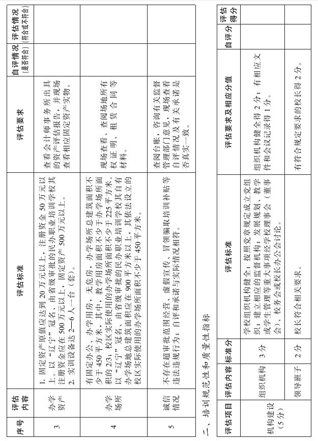
附件:1.辽宁省民办职业培训学校设立标准
2.辽宁省民办职业培训学校申办报告(式样)
3.辽宁省民办职业培训学校筹设批准书
4.辽宁省民办职业培训学校审批表
5.学校章程
6.变更审批表
7.职种增项审批表
8.培训开班审批表
9.辽宁省民办职业培训学校教学计划呈报表
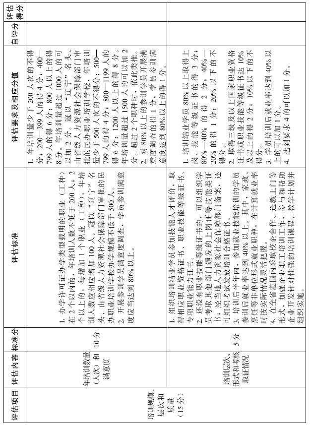
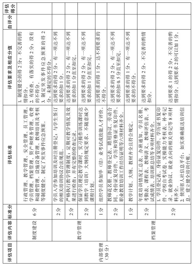
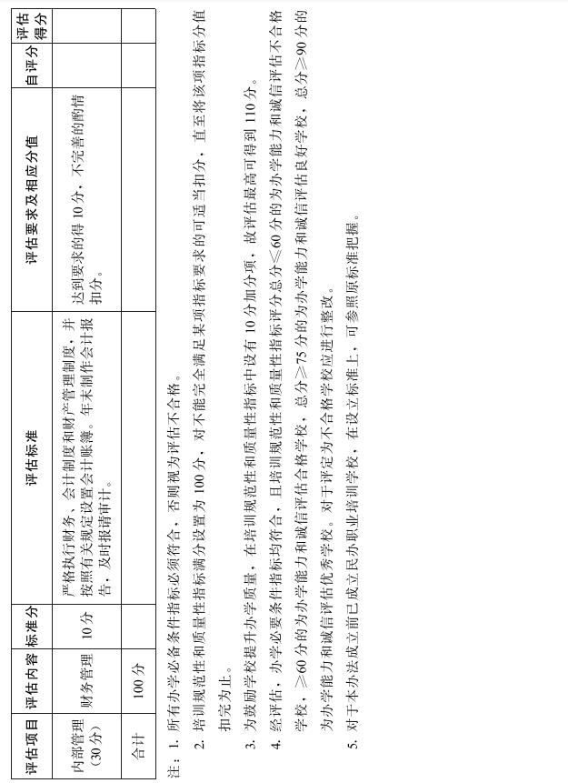
10.辽宁省民办职业培训学校办学评估细则
附件1
辽宁省民办职业培训学校设立标准
在本省行政区域内设立民办职业培训学校,应当符合下列条件。
一、举办者
国家机构以外的社会组织或者个人可以单独或者联合举办民办职业培训学校。举办者应当坚持社会主义办学方向,信用状况良好。举办者为个人的应该具有政治权利和完全民事行为能力。两个以上国家机构以外的法人或者个人联合举办民办职业培训学校,应当签订联合办学协议,明确办学宗旨、培养目标以及各自权利义务和争议解决办法等内容。联合办学者出资计入民办职业培训学校注册资本或者开办资金的,应当明确各自计入注册资本或者开办资金的出资数额、方式以及相应比例。
二、名称
(一)民办职业培训学校只能使用一个名称,其外文名称应当与中文名称语义一致。学校名称应当符合相关法律、法规,不得损害社会公共利益,未经国家人力资源社会保障部批准,不得冠以“中国”、“全国”、“中华”等字样。未经省人力资源社会保障厅批准,不得冠以“辽宁”“辽宁省”等字样。
(二)申请设立非营利性民办职业培训学校的,其名称应当符合《民办非企业单位登记管理暂行条例》《民办非企业单位名称管理暂行规定》等法规规章的规定。非营利性民办职业培训学校的名称,依次由行政区划名称、字号(两个以上汉字组成)、业务领域、组织形式等四部分组成。
(三)申请设立营利性民办职业培训学校的,其名称应当符合《公司登记管理条例》《企业名称登记管理规定》等法规规章和国家市场监督管理总局、教育部、人力资源社会保障部有关营利性民办学校名称登记管理方面的相关规定。
(四)本标准实施前设立的民办职业培训学校,其名称根据国家和本省有关规定命名的,可以继续沿用。
三、章程
民办职业培训学校应当依法制定章程,将章程向社会公示,举办者根据章程规定的权限和程序参与办学和管理活动。学校修订章程应当事先公告,征求利益相关方意见。完成修订后,报审批机关、主管部门备案或者核准。章程应当载明下列事项:
(一)学校的名称、住所、办学地址、法人属性。
(二)举办者的权利义务,举办者变更、权益转让的办法(非营利性民办职业培训学校仅需载明举办者权利义务)。
(三)办学宗旨、发展定位、层次、类型、规模、形式等。
(四)学校开办资金、注册资本,资产的来源、性质等。
(五)理事会、董事会或者其他形式决策机构和监督机构的产生方法、人员构成、任期、议事规则等。
(六)学校党组织负责人或者代表进入学校决策机构和监督机构的程序。
(七)学校的法定代表人。
(八)学校自行终止的事由,剩余资产处置的办法与程序。
(九)章程修改程序。
四、组织机构
(一)中国共产党基层组织。民办职业培训学校应当做到党的建设同步谋划、党的组织同步设置、党的工作同步开展,确保学校始终坚持社会主义办学方向。
(二)决策机构。按照相关法律、法规及规章规定,设立理事会、董事会或者其他形式的决策机构,决策机构成员由举办者或者其代表、校长(行政负责人)、党组织负责人和教职工代表等组成,设理事会、董事会一人。决策机构负责人应当有中华人民共和国国籍,具有政治权利和完全民事行为能力,在中国境内定居,有良好的信用状况,无故意犯罪或者教育培训领域不良从业记录。
(三)执行机构。按照相关法律、法规和规章规定,建立以校长(行政负责人)为主要负责人的执行机构,校长(行政负责人)依法行使教育教学职责和行政管理权。
(四)监督机构。依法依规建立相应的监督机构。
五、管理制度
按照相关法律、法规和规章的要求,制定并完善行政管理、教学管理、安全管理、员工管理、学员管理、档案管理、资产和财务管理、收费和退费管理、设施设备管理、教师培训及考核等制度。
六、法定代表人、校长(行政负责人)及主要管理人员
(一)法定代表人。法定代表人依法应当由学校决策机构负责人或者校长(行政负责人)担任,具有完全民事行为能力,且信用状况良好。
(二)校长(行政负责人)。聘任专职校长(行政负责人)负责学校日常培训和管理,校长(行政负责人)除了熟悉相关法律、法规及培训规律外,还应当具备以下条件:有中华人民共和国国籍,有政治权利和完全民事行为能力,在中国境内定居;信用状况良好,年龄一般不超过70周岁,身体健康;具有大学专科及以上学历或者技工院校高级工班及以上毕业,中级及以上专业技术职务任职资格或者三级及以上国家职业资格(技能等级),5年以上相关教育、培训管理经验。
(三)教学管理人员。配备专职教学管理人员,专职教学管理人员应当具有大学专科及以上学历或者技工院校高级工班及以上毕业,中级及以上专业技术职务任职资格或者三级及以上国家职业资格(技能等级),2年以上相关工作经历。配备与培训项目相适应的从事职业指导和就业服务的专兼职工作人员。
(四)财务管理人员。按照相关规定配备具有从事会计工作所需要的专业能力的会计人员,会计和出纳不得由同一人兼任。
(五)安全管理人员。按照相关规定配备安全管理人员,履行安全监管职责,落实安全防范措施。
七、师资队伍
(一)民办职业培训学校应当根据所开设的培训项目(职业、工种)及规模,配备结构合理、数量充足、人员稳定的专兼职教师队伍,其中专职教师不少于2人。教师年龄不超过70周岁。专职教师数不得少于教师总数的1/3,且单个教学场所(含校区)的专职教师不得少于2人。每个培训项目,至少配备1名专业理论课教师和1名实习指导教师。
(二)民办职业培训学校所聘任的专兼职教师,应当具备相应的教师资格或者其他相应的专业资格、资质。
(三)专业理论课教师应当具有相关专业大学本科及以上学历或者技工院校预备技师班毕业。
(四)实习指导教师应当具有相关专业大学专科及以上学历或者技工院校高级工班及以上毕业,相关专业中级及以上专业技术职务任职资格或者相关职业(工种)三级及以上职业资格(技能等级)。实习指导教师的职业资格(技能等级)应当不低于所执教的职业(工种)等级。
(五)开展国家发布的新职业培训且暂无国家职业标准的,应当配备相近专业的专业理论课教师和实习指导教师,教师资质按照(三)(四)所明确的要求进行配备。
(六)民办职业培训学校聘任公办学校教师应当经其所在学校书面同意;聘任外籍教师,应当符合国家有关规定。
(七)中小学、幼儿园在职教师、被纳入“校外培训机构从业人员黑名单”管理及受到剥夺政治权利或者故意犯罪受到有期徒刑以上刑事处罚的人员,不得担任民办职业培训学校教师。
八、办学投入
(一)举办者应当按照相关法律、法规的规定,履行相应的出资义务,及时足额实缴开办资金。学校存续期间不得抽逃出资,不得挪用办学经费。固定资产应当达到20万元以上,注册资金50万元以上。以国有资产参与举办民办职业培训学校的,应当符合国家有关国有资产监督管理的规定,外商投资企业以及外方为实际控制人举办的,应当符合国家有关外商投资的规定。申请冠以“辽宁”名头、由省级审批的民办职业培训学校举办者,应为具有经营民办职业培训学校3年以上经验的个人或省直企事业单位,办学投入需注册资金达到500万元以上,固定资产达到500万元以上。
(二)举办者的办学投入应当履行法定出资验资程序。其中,举办者以货币资产出资的,应当提供具有资质的验资机构出具的验资报告;举办者以自有土地使用权以及房屋产权、培训设施设备以及图书资料等财物、知识产权和商标商誉等无形资产作为办学出资的,应当由具有资质的资产评估机构评估并出具评估报告,由具有资质的验资机构依据评估报告出具验资报告,且符合登记管理机关规定的出资比例要求。
(三)举办者应当将货币、土地使用权、房屋及知识产权等所有办学投入及时过户到民办职业培训学校名下,依法落实法人财产权。法律、法规对民办职业培训学校出资另有规定的,从其规定。
九、办学场所和设施设备
申请设立民办职业培训学校,应当避开可能危及学员人身安全的场所。居民住宅和存在安全问题的建筑不得作为民办职业培训学校的注册及办学场所。举办者以自有场所办学的,应当提供办学场所的房屋产权证明材料;以租用场所办学的,应当提供具有法律效力的租赁合同及房屋产权证明,租赁期限自申请办学之日起不得少于3年。办学场所应当符合消防、建筑、卫生、防疫、环保等安全要求。
(一)场所面积要求。法人注册地实际使用的办学场所总建筑面积不少于450平方米,其依法设立的校区实际使用的办学场所面积不少于225平方米。以“辽宁”冠名、由省级审批的民办职业培训学校其自有办学场地总建筑面积不少于900平方米,其依法设立的校区实际使用的办学场所面积不少于450平方米。民办职业培训学校的教学用房面积不少于办学场所面积的2/3。
(二)建筑和消防等安全要求。办学场所必须符合国家规定的建筑和消防要求。招收寄宿学员的民办职业培训学校,其向学员所提供的宿舍,还应当具备必要的医疗卫生及安全保障条件。从事食品相关培训以及向学员提供餐饮服务的民办职业培训学校,应当取得相关从业人员健康证、食品经营许可等证照。
(三)设施设备要求。应当按照基本技能培训不出校门的原则,配备与培训项目(职业、工种)、培训形式、培训规模相适应的教学及实训设施设备,实训工位设置应当充足,实训设备应当保证2—6人一台(套)。需要租赁大型贵重设施设备的,应当签订租赁协议,且租赁期自申请办学之日起不少于3年。
十、培训项目(职业、工种)、课程及教材
(一)民办职业培训学校所开展的培训项目,应当符合国家及本省有关规定,具有明确的培养目标,不得违背教育规律和学员身心发展规律。
(二)应当具有与培训项目(职业、工种)相对应的教学(培训)计划、大纲。从事职业资格和职业技能等级培训的民办职业培训学校,其所制定的培训计划及培训大纲,应当符合国家职业标准(行业企业评价规范)的相关要求。
(三)应当选用与其培训项目及培训计划相匹配的教材,且举办者应当对所使用教材的合法性、合规性以及自愿接受主管部门检查等作出书面承诺。涉及引进教材的,应当严格遵守国家出版物进口管理的有关规定,不得违反宪法法律、危害国家安全、破坏民族团结、宣扬邪教迷信。
(四)以互联网等信息网络方式提供教学服务的,除应当符合本标准规定的条件外,还应当符合国家及本省有关信息网络方面的相关规定。
十一、其他条件
(一)民办职业培训学校基本办学规模应当不低于200人/年。申请冠以“辽宁”名头、由省级审批的民办职业培训学校办学规模应当不低于500人/年。
(二)举办涉及保安等特殊行业培训项目的民办职业培训学校,相关行业主管部门有特定准入规定的,从其规定。
附件2
辽宁省民办职业培训学校申办报告(式样)
(省/市/县)人力资源和社会保障厅(局):
根据《中华人民共和国职业教育法》《中华人民共和国民办教育促进法》《中华人民共和国民办教育促进法实施条例》以及部、省、市有关规定, (申请人或申请单位名称)拟申请设立以职业技能培训为主的民办职业培训学校,现将有关情况报告如下:
一、办学宗旨:
二、办学性质:
三、培养目标:
四、办学规模:
五、举办者概况:
1.拟办学校名称:××市……职业培训学校
2.拟定办学地址: 联系电话:
3.拟定法定代表人: 身份证号码:
4.拟聘任校长: 身份证号码:
5.举办者:……(个人)/……(单位名称)
六、办学形式:全日制、非全日制
七、拟办学职业(工种)及层次:(专业名称按照国家职业标准名称填写,层次按照国家职业资格、职业技能等级五级、四级、三级、二级、一级填写)
八、现有办学条件:针对拟开设的工种、办学层次、办学规模等情况,进行总体描述,包括用作办公、培训的场所产权证明或者租赁合同及产权证明,建筑和消防安全证明材料;满足教学和技能训练需要的主要设施、设备的清单;与培训职业(工种)相对应的教学(培训)计划、大纲和教材(教材提供目录及编者);拟办民办职业培训学校董事会、理事会或者其他形式决策机构人员、拟任专职管理人员的身份、学历、资格证书等证明材料的复印件;拟聘理论教师、实习指导教师的身份、学历、资格证明材料的复印件。有关证照、证书、证件、教材等除提交复印件外,还应提供相应原件供审批机关核对。
九、内部管理体制:(主要指学校内部管理的组织构架,权力分配,学校发展规划和各项管理制度)
十、办学经费筹措与管理使用(要突出学校实行独立财务会计制度,开设银行帐户并实行独立核算)
申请单位(人):
二○ 年 月 日








附件5
学校章程
(参考范本)
第一章 总 则
第一条 依据《中华人民共和国职业教育法》《中华人民共和国民办教育促进法》《中华人民共和国民办教育促进法实施条例》及有关法律、法规制定本章程。
第二条 学校名称:……(名称应当符合民政部门或市场监督管理部门等部门的有关要求)。
第三条 学校性质及法人属性:……(必须载明:主要利用非国有资产、自愿举办、拟到民政部门登记的学校必须载明从事非营利性社会服务活动的社会组织)。
第四条 学校的审批机关……,学校的登记管理机关……学校的业务主管部门……
第五条 办学宗旨:坚持中国共产党领导……包含发展定位,培训层次、类型、规模、形式等内容。
遵守宪法、法律、法规和国家政策,坚持社会主义办学方向,坚持社会主义核心价值观,贯彻国家的职业教育方针,保证教育、教学质量,遵守社会道德风尚。
第六条 学校的审批:……
第七条 学校地址:……
第八条 学校开办资金、注册资本、出资者、资产的来源、性质等(开办资金应当符合有关法律、法规的规定;如为多个出资人,应当分别载明每位出资人的出资金额)。
第九条 举办者的权利义务,举办者变更、权益转让的办法(非营利性民办职业培训学校仅需载明举办者权利义务)。
第十条 本章程中的各项条款与法律、法规、规章不符的,以法律、法规、规章为准。
第二章 办学范围
第十一条 学校业务范围:……(必须具体明确)。
第三章 管理体制
(在民政部门登记的民办职业培训学校的决策机构为理事会、在市场监督管理部门登记的民办职业培训学校的决策机构为董事会)
第十二条 学校举办者是……,举办者享有下列权利:
(一)了解本单位经营状况和财务状况;
(二)推荐董(理)事和监事;
(三)有权查阅董(理)事会会议记录和本单位财务会计报告……
第十三条 学校实行党组织领导下的校长负责制。董(理)事会成员为……人,董(理)事会人员构成:……。董(理)事会1/3以上的委员应当具有3年以上教育、教学经验。首批董(理)事由举办者(包括出资者)、职工代表(由全体职工推举产生)等推选。董(理)事每届任期……年,届满可连选连任。
第十四条 学校党组织负责人或者法定代表人进入学校决策机构和监督机构的程序。
第十五条 董(理)事会对本校下列事项具有决定权:
(一)修改章程;
(二)业务活动计划;
(三)年度财务预算、决算方案;
(四)增加开办资金的方案;
(五)学校的分立、合并或终止;
(六)聘任或者解聘校长和提名聘任或者解聘副校长及财务负责人;
(七)罢免、增补董(理)事;
(八)内部机构的设置;
(九)制定内部管理制度;
(十)从业人员的工资报酬。
……
第十六条 董(理)事会会议应由1/2以上的董(理)事出席方可举行。会议实行一人一票制,按照全体董(理)事会过半数通过和少数服从多数的原则,由董(理)事会作出决定,当赞成票和反对票数相等时,董(理)事长有权最后决定。
下列重要事项的决议,须经全体董(理)事的2/3以上通过方为有效:
(一)章程的修改;
(二)学校的分立、合并或终止。
……
第十七条 召开董(理)事会议,董(理)事长或由其指定的人员将会议时间、地点、内容等相关事项,于会议召开10日前通知全体董(理)事。董(理)事因故不能出席会议的,可书面委托其他董(理)事代为出席,委托书须载明授权范围。
第十八条 董(理)事会会议应当制作会议记录。形成决议的,应当当场制作会议纪要,并由出席会议的董(理)事审阅、签名。董(理)事会应当对董(理)事会的决议承担责任。董(理)事会决议违反法律、法规或章程规定,致使学校遭受损失的,参与决议的董(理)事应当承担赔偿责任。但经证明在表决时反对并记载于会议记录的,该董(理)事可免除责任。董(理)事会记录由董(理)事长指定的人员存档保管。
第十九条 董(理)事会每年至少召开两次会议。有下列情形之一,应当召开董(理)事会会议:
(一)董(理)事长认为必要时;
(二)1/3以上董(理)事联名提议时。
第二十条 董(理)事会设董(理)事长1名,由董(理)事会以全体董(理)事的过半数选举产生或罢免,行使下列职权:
(一)召集和主持董(理)事会会议;
(二)检查董(理)事会决议的实施情况;
(三)法律、法规和学校章程规定的其他职权。
第二十一条 董(理)事会设副董(理)事长1—2名,副董(理)事长协助董(理)事长工作,董(理)事长不能行使职权时,由董(理)事长指定的副董(理)事长代其行使职权。副董(理)事长由董(理)事会以全体董(理)事的过半数选举产生或罢免。
第二十二条 规模较小,并经审批机关同意不设董(理)事会的,学校须设立校委会,履行学校董(理)事会的职能。校长由举办者提出,经审批机关批准后聘任。
第二十三条 校长对董(理)事会负责,并行使下列职权:
(一)主持学校的日常工作,组织实施董(理)事会的决议;
(二)组织实施单位年度业务活动计划;
(三)拟订单位内部机构设置的方案;
(四)拟订内部管理制度;
(五)提请聘任或解聘副校长和财务负责人;
(六)聘任或解聘内设机构负责人。
……
校长列席董(理)事会会议。
第二十四条 学校须设立监事会,监事任期与董(理)事任期相同,任期届满,可以连选连任(监事会成员不得少于3人,并推选1名召集人。人数较少的学校可不设监事会,但必须设1—2名监事)。
第二十五条 监事在举办者(包括出资者)、从业人员中产生或更换。监事会中的从业人员代表由学校从业人员民主选举产生。
学校董(理)事、校长及财务负责人,不得兼任监事。
第二十六条 监事会或监事行使下列职权:
(一)检查学校财务;
(二)对学校董(理)事、校长等违反法律、法规或章程的行为进行监督;
(三)当学校董(理)事、校长等的行为损害学校的利益时,要求其予以纠正。
……
监事列席董(理)事会会议。
第二十七条 监事会会议实行1人1票制。监事会决议须经全体监事过半数表决通过,方为有效。
第四章 法定代表人
第二十八条 学校的法定代表人为……,法定代表人为董(理)事长或校长。
第二十九条 有下列情形之一的,不得担任学校的法定代表人:
(一)无民事行为能力或者限制民事行为能力的;
(二)正在被执行刑罚或者正在被执行刑事强制措施的;
(三)正在被公安机关或者国家安全机关通缉的;
(四)因犯罪被判处刑罚,执行期满未逾3年,或者因犯罪被判处剥夺政治权利,执行期满未逾5年的;
(五)担任因违法被撤销登记的民办职业培训学校法定代表人,自该学校被撤销登记之日起未逾3年的;
(六)非中国内地居民的;
(七)法律、法规规定不得担任法定代表人的其他情形。
第三十条 学校的法定代表人或负责人的产生或罢免由董(理)事会(全体大会、代表大会)决议通过(或由其上级单位任命、聘任、罢免、解聘等),报审批、主管机关和登记管理机关核准备案。
第三十一条 担任学校的董(理)事、校长或者主要行政负责人和担任总务、会计、人事职务的人员之间,实行亲属回避制度。
第五章 资产管理、使用原则及劳动用工制度
第三十二条 本学校经费来源:
(一)开办资金;
(二)政府资助;
(三)在业务范围内开展服务活动的收入;
(四)利息;
(五)捐赠;
(六)其他合法收入。
第三十三条 登记为非营利性的民办职业培训学校,经费必须用于章程规定的业务范围和事业的发展,盈余不得分红,任何单位和个人不得侵占、私分或挪用。登记为营利性的民办职业培训学校营利的经费实行市场调节,由学校自主决定,学校的办学结余依照《公司法》等有关法律、法规处理。
第三十四条 执行国家规定的会计制度,依法进行会计核算,建立健全内部会计监督制度,保证会计资料合法、真实、准确、完整。接受税务、会计等主管部门依法实施的税务和会计等监督。
第三十五条 配备具有专业资格的会计人员。会计不得兼出纳。会计人员调动工作或离职时,必须与接管人员办清交接手续。
第三十六条 学校换届或更换法定代表人之前必须进行财务审计。
第三十七条 学校按照登记部门的相关法律、法规的规定,自觉接受登记管理机关组织的年度检查。
第三十八条 学校劳动用工、社会保险制度按国家法律、法规及人力资源社会保障部有关规定执行。
第六章 终止和终止后资产处理
第三十九条 学校终止办学按照《辽宁省民办职业培训学校管理办法》第二十四条到第二十七条规定执行。学校终止应当在董(理)事会议通过后15日内,报审批机关及业务主管单位审核同意。
第四十条 学校办理注销登记前,应当在审批机关、登记管理机关等指导下成立清算组织,清理债权债务,处理剩余财产,完成清算工作。剩余财产,应当按照有关法律、法规的规定处理。清算期间,不进行清算以外的活动。
学校应当自完成清算之日起15日内,向登记管理机关办理注销登记。
第四十一条 学校自登记管理机关发出注销登记证明文件之日起,即为终止。
第四十二条 学校自行终止的事由,剩余资产处置的办法与程序。
第七章 学校章程修改程序
第四十三条 本章程在下列情况下可以修改:……
第四十四条 本章程修改必须履行严格的修改程序,由全体董(理)事会召开会议,2/3的成员同意方可修改,修改章程的内容必须形成章程修正案,全体成员签字,在会议通过后15日内报审批机关备案,公示后生效,并报登记机关备案。
第八章 附 则
第四十五条 本章程经 年 月 日董(理)事会表决通过。
第四十六条 本章程的解释权属董(理)事会。
第四十七条 本章程自……之日起生效。
(非营利性民办职业培训学校的章程应当报登记管理机关备案)














| 版权所有: | 主办单位: |
| 地址:沈阳市皇姑区北陵大街45-9号 | 邮编:110032 |
辽公网安备 21010502000372号 |
网站标识码:2100000037 |
| ICP备案序号:辽ICP备05023109号 | 联系邮箱:mhwz@ln.gov.cn |

