政府公报

辽药监发〔2023〕21号
关于印发《辽宁省深入推进
“开药店一件事一次办”实施方案》的通知
各市市场监督管理局、营商环境建设局,沈阳、鞍山、营口市大数据管理局,沈抚示范区市场监督管理局、行政审批局:
现将《辽宁省深入推进“开药店一件事一次办”实施方案》印发给你们,请结合实际,认真贯彻落实。
辽宁省药品监督管理局
辽宁省市场监督管理局
辽宁省营商环境建设局
2023年4月26日
(此件公开发布)
辽宁省深入推进
“开药店一件事一次办”实施方案
为深入贯彻《国务院办公厅关于加快推进“一件事一次办”打造政务服务升级版的指导意见》(国办发〔2022〕32号),根据省推进政府职能转变和“放管服”改革协调小组《关于印发〈深入推进“一件事一次办”工作方案〉的通知》(辽职转发〔2023〕1号)要求,为持续优化政务服务,提升政务服务标准化、规范化、便利化水平,结合实际,制定本方案。
一、总体目标
深入优化“开药店一件事一次办”服务模式,依托省一体化政务服务平台,推动审批流程再造和信息共享,2023年11月底前实施“开药店一件事一次办”集成服务,实现“一次告知、一表申请、一套材料、一窗受理、一网办理、一次办好”,进一步提升企业和群众办事的体验感和获得感。
二、服务范围
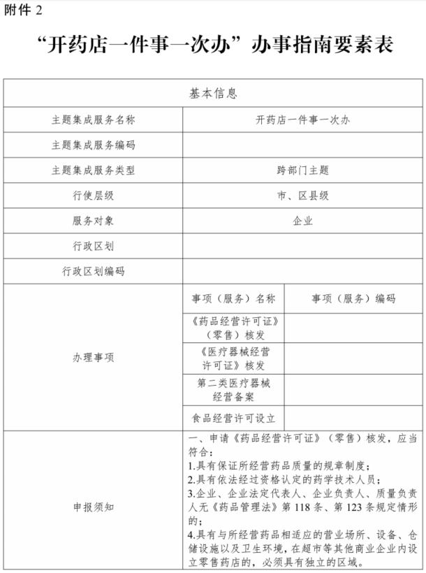
已获得市场主体资格的企业申请办理“《药品经营许可证》(零售)核发”时,为其提供可以合并申请“《医疗器械经营许可证》核发”“第二类医疗器械经营开办备案”“食品经营许可设立”中的一个或多个政务服务事项的集成服务。企业也可按原渠道申请办理上述政务服务事项。
三、业务办理规程
(一)申请方式
申请人可以选择“线上”或者“线下”两种方式提出申请。
线上申请方式:申请人登录省一体化政务服务平台,进入“一件事办理”专栏,选择“开药店一件事一次办”系统,根据自身情况选择具体业务办理事项,阅读办事指南,线上填写《“开药店一件事一次办”申请表》(附件1),并按照相关要求上传所需电子材料。
线下申请方式:申请人到符合条件的政务服务中心(分中心)申请办理“开药店一件事一次办”,由综合窗口工作人员引导填写《“开药店一件事一次办”申请表》,并提交所需材料。综合窗口工作人员向省一体化政务服务平台发起“开药店一件事一次办”业务申请。
(二)业务办理
省一体化政务服务平台“开药店一件事一次办”系统将各个事项所需申请材料分发流转到对应的业务审批系统,各审批部门在业务审批系统分别完成审批,以电子证照形式发放申办的许可证或备案凭证,同时将审批状态和审批结果数据实时反馈至省一体化政务服务平台办件库,实现前台统一收件、后台分类审批的“受办分离”集成化办理服务模式。
四、重点任务和时间节点
(一)健全标准规范。制定“开药店一件事一次办”业务规范和技术规范,规范事项名称、编码规则、线上线下服务流程、系统对接及数据共享标准等。(责任部门:省营商局;完成时限:2023年5月底前)
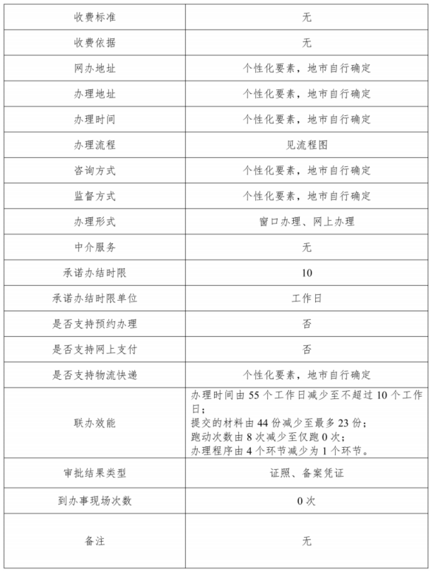
(二)制定完善办事指南。按照“一件事一次办”集成服务标准,参照“开药店一件事一次办”办事指南要素表(附件2),省药监局组织做好在省一体化政务服务平台“开药店一件事一次办”系统,对集成服务事项涉及的设定依据、申请材料等办理要素和业务流程进行配置;各责任部门按要求同步做好线下办理时办事指南的编制和公开工作。(牵头部门:省药监局,责任部门:各市市场监管局,鞍山、营口市营商局,沈抚示范区行政审批局;完成时限:2023年6月底前)
(三)统一线上申报入口。在省一体化政务服务平台“开药店一件事一次办”系统,整合各地区申报入口,便利企业和群众线上申办。(牵头部门:省营商局,责任部门:各市市场监管局、营商局,沈抚示范区行政审批局;完成时限:2023年9月底前)
(四)优化线下窗口设置。各市政务服务中心或分中心设置“开药店一件事一次办”线下受理窗口,全面推行“前台综合受理、后台分类审批”的业务办理模式。(牵头部门:省营商局,责任部门:各市市场监管局、营商局,沈抚示范区行政审批局;完成时限:2023年9月底前)
(五)推动系统互联互通。按照“谁建设、谁负责”的原则,按照工作职责积极推动药品、医疗器械、食品业务审批系统与省一体化政务服务平台“开药店一件事一次办”系统对接,实现数据共享、业务协同办理。(牵头部门:省营商局、省市场监管局、省药监局,责任部门:各市市场监管局、营商局,沈抚示范区行政审批局;完成时限:2023年9月底前)
五、保障措施
(一)提高思想认识。加快推进“一件事一次办”是深化“放管服”改革、持续优化营商环境的一项重要举措,是2023年省政府工作报告重点任务。各部门要高度重视“开药店一件事一次办”工作,切实增强使命感和责任感,破解任务难点、强化工作协调,跟踪阶段目标、积极统筹推进,确保按时完成工作任务。
(二)强化责任分工。各部门要进一步细化分解任务,压实压紧责任,确保每项任务落实到具体人员,按照时间节点完成相关工作。要建立跨部门协同推进机制,按照任务分工各司其职、密切协作,形成整体合力。省药监局将此项工作纳入对各市药品安全工作考核。
(三)加强业务培训。各部门要按照“开药店一件事一次办”改革要求,加强业务培训,规范相关事项业务办理。各地区要组织政务服务中心(分中心)综合窗口工作人员熟练掌握业务流程和工作规范,确保服务质量,提高服务效率。
(四)加强宣传引导。各部门要充分利用网站、新媒体、办事窗口等广泛宣传“开药店一件事一次办”相关工作,营造良好氛围。要及时总结典型经验做法,收集群众的意见建议,不断提高企业和群众的获得感和满意度。
请各市市场监管局(鞍山、营口市除外),鞍山、营口市营商局,沈抚示范区行政审批局于11底前,将全年工作总结(加盖公章的扫描电子版),报送至省药监局指定电子邮箱xzspc1@ln.gov.cn。
联系单位:
省药品监督管理局 电话:024—83988611
省市场监督管理局 电话:96315—1—2915
省营商环境建设局 电话:024—83988819
附件:1.“开药店一件事一次办”申请表
2.“开药店一件事一次办”办事指南要素表









| 版权所有: | 主办单位: |
| 地址:沈阳市皇姑区北陵大街45-9号 | 邮编:110032 |
辽公网安备 21010502000372号 |
网站标识码:2100000037 |
| ICP备案序号:辽ICP备05023109号 | 联系邮箱:mhwz@ln.gov.cn |

