
辽民发〔2020〕33号
关于印发《全省2020年开展养老院服务质量
建设专项行动实施方案》的通知
各市民政局、住房和城乡建设局、卫生健康委、应急管理局、市场监督管理局:
现将《全省2020年开展养老院服务质量建设专项行动实施方案》印发给你们,请认真贯彻执行。
辽宁省民政厅
辽宁省住房和城乡建设厅
辽宁省卫生健康委员会
辽宁省应急管理厅
辽宁省市场监督管理局
2020年6月8日
(此件公开发布)
全省2020年开展养老院服务质量建设
专项行动实施方案
为深入贯彻落实习近平总书记关于提高养老院服务质量的重要指示精神,自2017年以来,连续三年开展全省养老院服务质量建设专项行动(以下简称专项行动),取得了明显的成效。2020年是专项行动的收官之年,为深入贯彻落实《
关于推进养老服务发展的实施意见》(辽政办发〔2020〕11号)、《
提高养老院服务质量四年滚动计划(2017-2020年)》(辽政办发〔2017〕95号)精神,按照《民政部住房和城乡建设部国家卫生健康委应急管理部国家市场监管总局关于做好2020年养老院服务质量建设专项行动工作的通知》(民发〔2020〕46号)要求,现提出2020年专项行动实施方案如下:
一、总体目标
以习近平新时代中国特色社会主义思想为指引,坚决贯彻落实习近平总书记关于提高养老院服务质量的重要指示精神,以养老机构老年人生活得安心、静心、舒心和安享幸福晚年为目标,统筹推进新冠肺炎疫情常态化防控和有序恢复服务秩序工作,着力防范和化解养老服务领域重大风险,不断推进全省养老机构服务质量长效机制建设。到2020年底,养老机构排查出的安全风险隐患整改到位,养老服务综合监管制度全面实施,特困人员供养服务设施(敬老院)改造提升成效显现,全国统一的养老机构等级评定制度普遍推行,农村敬老院法人登记全部完成,养老院服务质量建设长效机制逐步健全完善,社会对养老服务满意度持续提升,老年人获得感、幸福感、安全感持续增强。
二、重点任务
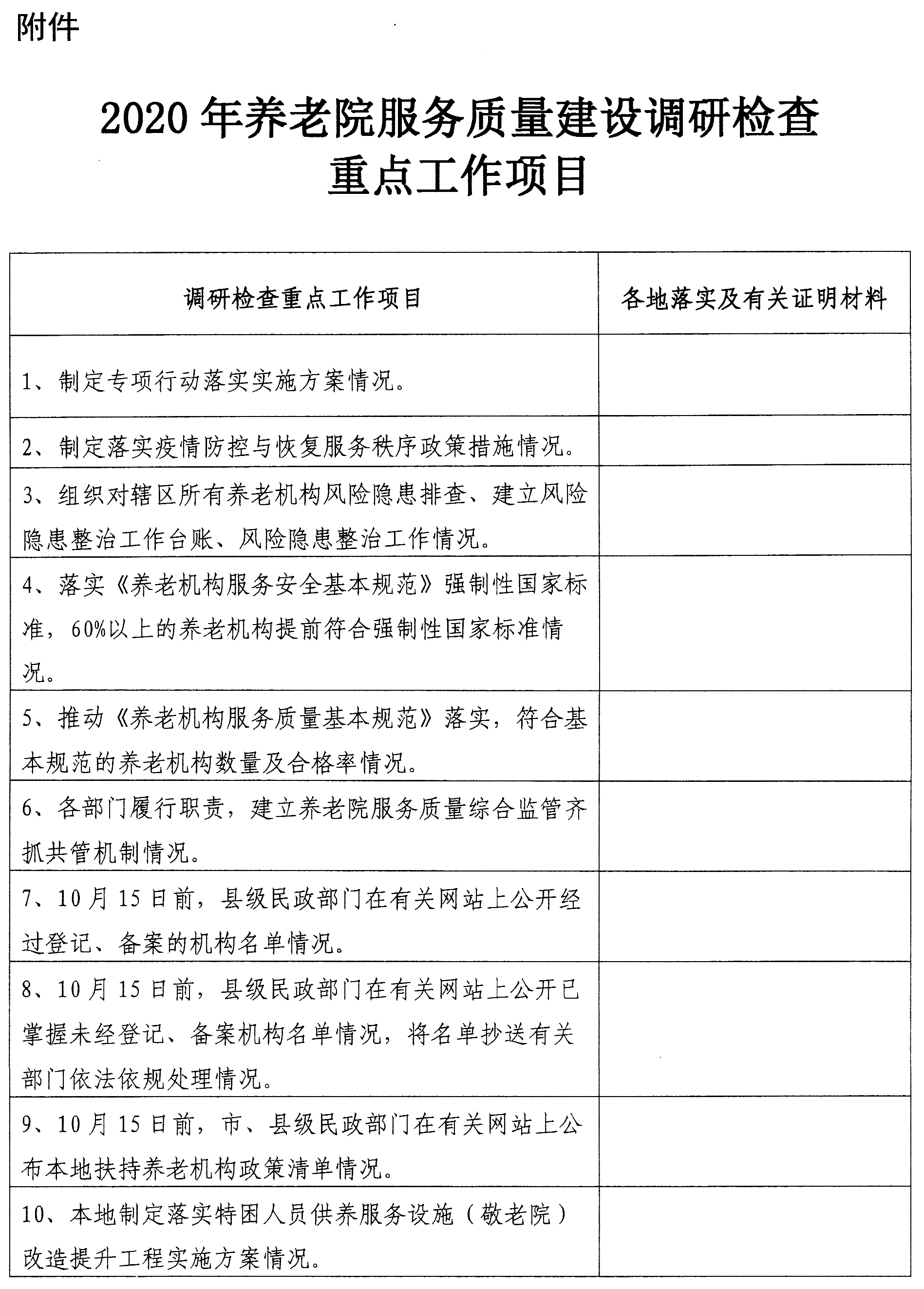
(一)统筹做好养老机构疫情防控和有序恢复服务秩序工作。深入学习贯彻习近平总书记关于统筹推进新冠肺炎疫情防控和经济社会发展系列重要讲话精神,及时调整完善养老机构疫情防控策略,在疫情防控常态化条件下有序恢复养老服务秩序。各地民政部门要根据当地实际对《养老机构新冠肺炎疫情防控指南(第二版)》中的出入管理防控措施作出适当调整,其他防控措施仍要严格落实。在保证入住老年人生命安全和健康的前提下,逐步恢复正常服务秩序。积极创造政策条件帮助养老服务机构渡过疫情难关。
(二)持续排查整治各类风险隐患。各地民政部门对照《全国养老院服务质量大检查指南》、《养老机构服务质量基本规范》、《养老机构服务安全基本规范》等国家标准,组织对辖区所有养老机构进行再排查,完善消防、食品、非法集资等方面安全监管机制,建立风险隐患整治工作台账,明确整改任务内容、整改责任人、整改完成时限,实行挂图作战、限期整改,采取有力措施,将排查出的养老机构安全风险隐患整治到位。要认真落实新颁布的《养老机构服务安全基本规范》强制性国家标准,指导各养老机构围绕防噎食、防食品药品误食、防压疮、防烫伤、防坠床、防跌倒、防他伤和自伤、防走失和防文娱活动意外等服务标准对标达标,对不符合标准的养老机构,要联合相关部门加强分类指导,鼓励和支持其在国家标准生效实施前整治达标到位,2020年底前实现60%以上的养老机构提前符合国家强制性标准。
(三)建立健全养老服务综合监管制度。推动建立健全养老服务综合监管制度,明确各部门职责,指导各地各部门将综合监管制度落实到位,建立养老院服务质量监管齐抓共管的机制。推动建立以“双随机、一公开”监管为基本手段、以重点监管为补充、以标准规范为支撑、以信用监管为基础的新型监管机制和跨部门、跨区域执法联动响应和协作机制,探索实行跨领域跨部门综合执法,实现违法线索互联、监管标准互通、处理结果互认,完善养老机构服务纠纷预防和处置机制。要落实养老服务基层政务公开的工作要求,县级以上民政部门要于10月15日前公开本行政区域内经过登记、备案的机构名单,以及已掌握未经登记、备案的机构名单,通过信息公开的方式加强监管。对已掌握未经登记、备案的机构名单,要抄送有关部门依法依规处理。
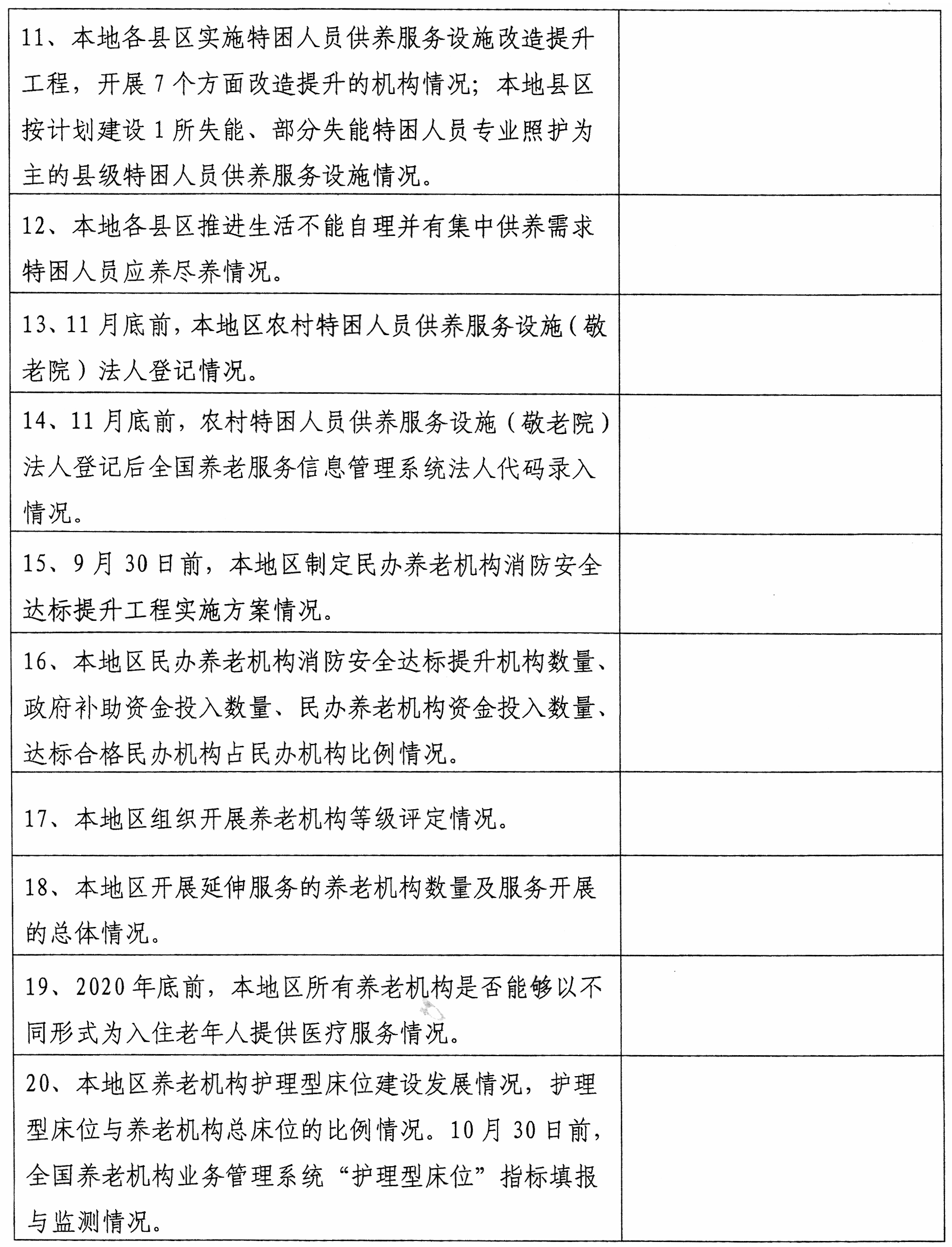
(四)补齐农村养老机构管理服务短板。一是贯彻落实《关于实施特困人员供养服务设施(敬老院)改造提升工程的实施意见》(辽民发〔2019〕79号)要求,到2020年年底前,全省特困人员供养服务设施(敬老院)根本解决涉及底线安全的设施设备问题,重点提升现有县级供养服务设施照护能力,强化失能、部分失能特困人员兜底保障。到2022年年底前,按照填平补齐的原则,每个县(市、区)至少建有1所失能、部分失能特困人员专业照护为主的县级特困人员供养服务设施(敬老院),优先满足辖区内所有生活不能自理特困人员专业照护需求。二是推进生活不能自理并有集中供养需求特困人员应养尽养,各地民政部门要进一步摸清底数,精准到户到人,尽快实现应集中尽集中。各地要打破乡镇局限,强化县级统筹调配,实现数据清零。
(五)全部完成农村特困供养服务设施法人登记工作。落实中央脱贫攻坚专项巡视“回头看”反馈意见,按照《民政部财政部人力资源和社会保障部关于进一步加强特困人员供养服务设施(敬老院)管理有关工作的通知》(民发〔2019〕83号)要求,全部完成农村特困供养服务设施法人登记工作。对于能够独立登记的,依法向编制部门提出法人登记申请,可暂不考虑工作人员身份,机构先行取得法人资格;对于暂不具备登记条件的,推广县域“1+N”特困人员供养服务联合体建设,作为分院由具备法人身份的供养服务机构统一管理,在全国养老服务信息管理系统中录入总院的法人代码,视同完成法人登记;对于其他机构,重点是转为农村互助养老设施,明晰权责、化解隐患,压实乡镇责任。各地民政部门要发挥牵头作用,以市或县(市、区)层面报请当地党委政府,及时协调解决推进过程中遇到的问题。2020年11月底前,完成全部特困人员供养服务设施法人登记工作,逾期未完成的,将予以通报。
(六)实施民办养老机构消防安全达标提升工程。落实省《民办养老机构消防安全达标改造提升工程实施方案》(辽民发〔2020〕30号),各市要在9月30日前出台本地的实施方案。民政部门要会同有关部门监督指导民办养老机构落实主体责任,全面摸清养老机构消防安全状况,建立隐患、整改、责任“三个清单”,指导各地存量养老机构按照建筑环境及消防设施设备标准和消防安全管理标准进行达标改造,2021年底前全部改造完成。应急管理、消防救援机构和住房城乡建设部门要给予相关支持,共同开展执法管理活动,加强政策宣传引导。
(七)开展养老机构等级评定相关工作。落实《民政部关于加快建立全国统一养老机构等级评定体系的指导意见》(民发〔2019〕137号)和《养老机构等级划分与评定》(GB/T37276—2018),组织辖区养老机构对照国家标准开展标准化建设和星级机构创建活动。到2020年年底前,各地养老机构普遍推行全国统一的养老机构等级评定制度,实行全流程公开,为养老服务市场公平竞争和老年人知情选择提供参考。
(八)积极开展拓展延伸服务。要根据疫情防控形势总体发展变化,在确保疫情防控到位、不发生病毒感染的情况下,积极鼓励引导有条件的养老机构“打开围墙”,采取请进来、走出去的方式,利用食堂、浴室、理疗室、活动室、服务队伍等资源,拓展延伸服务周边老年人,邀请周边老年人到机构内接受服务,或者为周边居家老年人开展助餐、助浴、助洁、助医、助乐等上门服务,不断扩大服务范围、提高服务质量。
(九)提升养老机构医疗卫生服务能力。各地落实省卫生健康委、民政厅、市场监管局《关于做好医养结合机构审批登记工作的通知》(辽卫发〔2020〕2号),优化养老机构设立医疗机构、医疗机构设立养老机构以及新建医养结合机构的审批(备案)等相关工作程序,推动实现医疗卫生和养老服务资源共享。鼓励各类养老机构通过开办医疗机构、内设医务室或护理站、就近与医疗卫生机构签订合作协议等方式提高医疗卫生服务能力,到2020年底,全省所有养老机构能够以不同形式为入住老年人提供医疗卫生服务。加强疫情防控常态化服务监管,养老机构内设医务室、护理站等医疗服务机构,不得超出医疗许可服务范围对外服务;医疗机构举办养老机构的要切实消除内部交叉感染的风险隐患。
(十)大力推进护理型养老床位发展与使用。服务失能、半失能老年人的护理型床位是未来养老机构发展的主要方向,各地民政部门要指导养老机构根据市场发展需要,按标准配备护理床、老年人移动、如厕等辅助器具,积极开展老年人居室、卫生间、浴室、餐厅、公共活动空间等无障碍改造,努力增加护理型养老床位供给。要按照《民政部办公厅关于加快推进护理型养老床位发展与监测工作的通知》(民办函〔2020〕38号)要求,10月30日前督促养老机构及时更新完成全国养老机构业务管理系统中“护理型床位”指标,搞好统计与监测工作。
(十一)进一步加强养老服务人才队伍建设。各地要落实国家和省文件要求,研究制定养老护理员职业技能提升行动落实措施,推进开展养老护理员、养老院院长、老年社会工作者等人才培训工作。省、市、县(市、区)三级民政部门年内至少要组织开展一次养老服务和管理人员培训,重点培训标准规范、专业技能、安全管理等内容。要根据(民发〔2019〕83号)文件要求,切实抓好特困人员供养服务机构护理人员培训与激励保障、机构工作人员经费保障等工作落实,省民政厅将按照民政部要求采取双月调度方式跟进掌握各地工作进展。
(十二)一事一议解决一批消防审验问题。要落实辽政办发〔2020〕11号文件要求,对农村敬老院及利用学校、厂房、商业场所等举办的符合消防安全要求的养老机构,因未办理土地规划等手续问题未能通过消防审验的,各级民政部门要在8月底前牵头会同住房城乡建设、应急管理、消防救援机构提请同级人民政府采取“一事一议”等方式集中研究解决。要根据国家和省的工作安排,及时启动开展养老机构消防安全专项整治三年行动,积极组织开展应急演练、自救互救和避险逃生技能方面的培训和比武竞赛等活动,提高养老机构火灾预防和应急处置能力。
(十三)统筹做好风险防范。一是加强对养老机构的食品安全教育和日常管理,将养老机构食堂的质量安全列为专项行动的重要内容,督促落实食堂食品安全主体责任。二是加强对养老机构及其从业人员的宣传引导,严禁假借养老服务名义,利用养老机构场地进行保健品虚假宣传或欺诈销售。三是密切关注养老服务中的欺老虐老行为,及时提请公安等有关部门做好违法行为查处。四是协调配合有关部门积极防范和处置养老机构非法集资活动,防范化解金融风险。五是做好养老机构各类安全风险评估,全面辨识风险有害因素,制定实施有针对性、差异化管控措施,确保风险可控,不断提升风险防控能力,巩固专项行动成果。
(十四)组织做好各类信息填报统计工作。各地要继续督促养老机构通过全国养老机构业务管理系统及时填报基础信息、实时更新数据和专项行动开展情况,10月30日前新成立的养老机构信息都要全部入库填报,为集中研判工作进展、动态督促落实提供数据支撑。
三、工作要求
(一)强化责任落实。各地各有关部门要深入学习贯彻习近平总书记关于提高养老院服务质量的重要指示精神,增强“四个意识”、坚定“四个自信”、做到“两个维护”,将专项行动纳入年度工作重点,主要负责同志亲自研究部署和抓落实,继续发挥部门联动优势,协调解决重点难点问题,确保养老院服务质量稳步提升。
(二)推进长效监管。着力推进服务质量管理模式由突击性的集中排查整治向依靠制度常态化监管的长效机制转变。专项行动结束后,各级民政部门要建立健全养老机构服务质量建设长效机制,切实转变工作方式方法,坚持用标准、制度来加强养老院服务质量建设,通过常态化、规范化、标准化的方法来促进养老院服务质量不断提升。
(三)加强舆论宣传。各地要继续通过电视媒体、报刊杂志、门户网站、微博、微信等平台广泛宣传专项行动,宣传正面典型,曝光反面典型,激励养老机构提升服务质量,营造良好的舆论环境。各地在专项行动中创造的好经验好做法要及时总结并报告省民政厅,加强与其他地方交流分享,互学互鉴。
(四)开展调研指导。各地各有关部门要结合职能权限或联合组成工作组,对养老机构服务质量达标、隐患排查整治等情况开展调研指导或现场检查,定期对各地工作情况进行通报,建立健全常态化监管的长效机制。省民政厅、住房和城乡建设厅、卫生健康委、应急管理厅、市场监督管理局将于2020年10底前联合对各地开展专项行动四年成效进行验收。
(五)做好全面总结。各市民政局要牵头对2017年以来的专项行动进行全面梳理,认真总结,于2020年10月30日前向省民政厅书面报送专项行动总结报告,内容主要包括专项行动四年来主要工作及成效、存在的突出问题、意见建议和下一步落实长效机制的打算。


