政府公报

《 公报》是由 主管、 主办并公开发行的政府出版物,坚持“传达政令、宣传政策、指导工作、服务社会”的办刊宗旨, 准确刊载公开发布的省政府规章、省政府及省政府办公厅文件和省政府各部门规范性文件等内容,是行政法规、规章和规范性文件的权威发布平台。《政府公报》刊登的各类文件与正式文件具有同等效力。 《 公报》通过纸质版和电子版两种方式向社会公开。纸质公报向全省乡以上各级党政机关,社区、村(居)委会以及县以上各级国家档案馆、公共图书馆、 政务(行政)服务大厅等政务公开机构和部分企事业单位发放,公众、社会单位可到省、市、县(市、区)档案馆、图书馆、政务(行政)服务大厅查阅。也可登录 官网, 或关注“辽宁发布”微信公众号,通过电脑或手机等电子设备随时获取政府公报。
中共辽宁省委办公厅文件
辽委办发〔2018〕60号
中共辽宁省委办公厅 
关于印发《辽宁省污染防治攻坚战三年专项
行动方案(2018—2020年)》的通知
各市委、市人民政府,省委各部委,省(中)直各单位,各人民团体:
   《辽宁省污染防治攻坚战三年专项行动方案(2018—2020年)》已经省委、省政府同意,现印发给你们,请结合实际认真贯彻落实。
中共辽宁省委办公厅       
       
2018年5月16日     
(此件公开发布)
 
辽宁省污染防治攻坚战
三年专项行动方案(2018—2020年)

  为深入贯彻落实党中央、国务院关于坚决打好污染防治攻坚战的部署要求,实现国家大气、水、土壤污染防治行动计划和《“十三五”生态环境保护规划》确定的目标,努力改善全省环境质量,制定本方案。
   一、总体要求 
   (一)指导思想。 全面贯彻党的十九大和十九届二中、三中全会精神,以习近平新时代中国特色社会主义思想为指导,按照高质量发展的要求,坚持稳中求进工作总基调,以提升环境质量和促进振兴发展为主线,以改善环境质量为核心,以推进资源环境供给侧结构性改革为动力,坚决打赢蓝天保卫战,打好柴油货车污染治理、水源地保护、重污染河流治理、城市黑臭水体治理、渤海综合治理、农业农村污染治理攻坚战,推进蓝天、碧水、青山、净土和农村环保工程深入开展,加大生态系统保护力度,全面提升环境保护能力,加快补齐生态环境短板,确保生态环境保护水平与全面建成小康社会相适应,切实提高人民群众的生活质量和水平。
   (二)基本原则
   ———坚持以目标和问题为导向。瞄准“十三五”生态环境保护目标,聚焦生态环境保护面临的突出问题,深入开展污染防治攻坚战,加强生态保护与修复,用环境质量改善良好成果增强人民群众获得感、幸福感和安全感。
   ———坚持突出重点、统筹推进。在坚决打赢蓝天保卫战,打好柴油货车污染治理、城市黑臭水体治理等污染防治攻坚战的同时,统筹推进土壤污染防治、生态保护与建设,加快产业结构优化升级,构建绿色产业体系,引导企业绿色转型发展,助推发展新旧动能转换。
  ———坚持监管执法从严。以推进工业企业全面达标排放为重点,以落实排污许可制为主线,加快完善全过程污染防治制度体系,严格环境监管执法,分行业、流域推行环境保护地方标准,倒逼产业结构调整和发展方式转变,推进高质量发展。
  ———坚持政府引导、多元投入。充分发挥市场在资源配置中的决定性作用,加快构建“政府为主、市场运作、企业参与”的多元化投入机制,积极推动政府和社会资本合作(PPP)模式和环境污染第三方治理,不断完善环境治理机制。
  ———坚持全民参与、合力推进。以深化生态文明体制改革为动力,进一步完善环境保护责任和目标考核体系,加强省级环境保护督察,推动落实环境保护责任,形成相关部门齐抓共管、全社会共同参与的环境保护整体合力。
   (三)工作目标
  2018年,全省环境空气质量达标率不低于75.2%,细颗粒物(PM2.5)浓度下降到46微克/立方米;全省河流水质优良比例达到46.5%以上,地级及以上城市集中式饮用水水源地水质优良比例达到92.59%,建成区黑臭水体控制在20%以内;地下水质量极差比例控制在30.8%,近岸海域水质优良比例保持稳定。2019年,全省环境空气质量达标率不低于76.1%,细颗粒物(PM2.5)浓度下降到44微克/立方米,力争下降到43微克/立方米;全省河流水质优良比例达到48.8%以上,地级及以上城市集中式饮用水水源地水质优良比例达到94.44%,建成区黑臭水体控制在10%以内;地下水质量极差比例控制在30.8%,近岸海域水质优良比例保持稳定。
  2020年,全省环境空气质量达标率不低于76.5%,细颗粒物(PM2.5)浓度下降到42微克/立方米,力争下降到40微克/立方米;全省河流水质优良比例达到51.16%,劣V类水体比例不高于1.2%,地级及以上城市集中式饮用水水源地水质优良比例达到96.3%,建成区黑臭水体控制在5%以内;地下水质量极差比例控制在30.8%,入海河流消除劣V类水体,近岸海域水质保持稳定;生态环境质量明显改善,生态系统呈良性循环趋势。全省生态文明制度体系基本确立,基本形成源头预防、过程控制、损害赔偿、责任追究的生态文明制度体系,努力用制度保护生态环境。
   二、重点任务
   (一)坚决打赢蓝天保卫战
  1.推进清洁能源利用。加强煤炭消费总量控制,组织各市和省直相关部门落实《辽宁省煤炭消费总量控制实施方案(2018—2020年)》。积极限制高硫分、高灰分煤炭使用,加快现有煤矿洗选设施建设。2018年煤炭入选率达到100%,入洗率达到70%;2019年煤炭入选率100%,入洗率达到75%;2020年煤炭入选率100%,入洗率达到80%。推进地热能、风能、核能等清洁能源利用,加快推进辽宁红沿河核电二期工程建设。研究制定支持清洁能源取暖的相关价格政策,推广太阳能热水系统、电供暖系统等技术,推动供热计量改革。按照“宜电则电、宜气则气”原则,出台优惠政策,稳步推进清洁能源取暖。2018年清洁取暖面积达到67192万平方米,2019年达到75834万平方米,2020年达到84853万平方米。 (省发展改革委牵头,省工业和信息化委、省环保厅、省住房城乡建设厅、省物价局等部门配合,各市政府落实。以下均需各市政府落实,不再列出)
  2.全力淘汰燃煤小锅炉。2018年全省拆除燃煤小锅炉2503台,全面淘汰县(市)建成区和工业园区10吨及以下燃煤小锅炉,推动集中供热覆盖范围内的燃煤锅炉淘汰和高效节能锅炉推广工作。到2020年,全省城市建成区淘汰20吨及以下燃煤锅炉。严控高污染燃料使用,在条件允许的情况下,逐步扩大禁燃区面积。2018年按照《高污染燃料目录》,根据各市大气环境质量改善要求、能源消费结构、经济承受能力,因地制宜选择禁止燃用燃料组合分类。 (省环保厅牵头,省工业和信息化委、省住房城乡建设厅、省质监局等部门配合)
  3.强化散煤燃烧污染控制。加强禁燃区“散乱污”企业散煤治理,开展“散乱污”企业排查,制定清理整顿工作方案。2018年完成“散乱污”企业取缔或清洁能源替代比例达到20%,2019年达到50%,2020年力争达到100%。推进禁燃区散烧煤炉具改造,到2020年,逐步实现洁净煤使用及环保炉具改造。加大省内动力及冶炼用煤产品监督抽查力度,每年开展15批次左右质量监督抽查工作,到2020年,实现动力及冶炼用煤产品抽查全覆盖。加强散煤流通质量检验,逐步取缔各市禁燃区内散煤网点销售,到2020年,实现全部取缔,严禁散煤流入。 (省工业和信息化委、省环保厅、省质监局、省工商局等部门按职责分工负责)
  4.加强扬尘精细化管理。加大城区绿化力度,实施城市裸露土地绿化全覆盖工程。到2020年,完成510公顷城市裸露土地绿化,实现城市裸露土地绿化全覆盖。加强施工扬尘管控,城市建成区施工工地推行工地周边围挡、物料堆放覆盖、工地湿法作业、路面硬化、出入车辆清晰、渣土车辆密闭“六个百分百’’。2018年全省80%地级市实现“六个百分百”;到2020年,全省14个市全部实现“六个百分百”。推行低尘机械清扫作业,到2020年,城市建成区道路机械化清扫率达到85%。强化餐饮业油烟污染排放治理,严控露天烧烤。 (省住房城乡建设厅牵头,省环保厅、省交通运输厅、省林业厅等部门配合) 
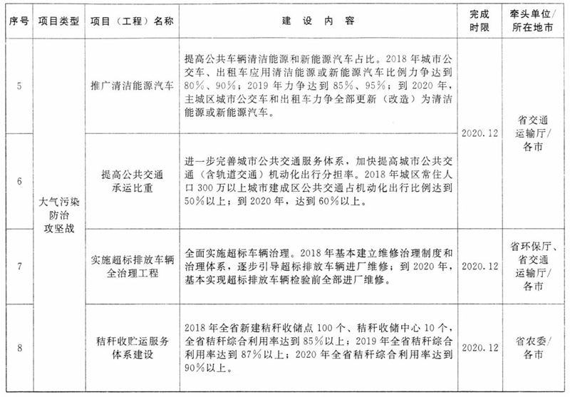
  5.打好柴油货车污染治理攻坚战。以中重型柴油车为重点,统筹车、油、路治理,实行机动车道路行驶、集中停放地、维修地排放管控,对尾气超标车辆实施动态监管,全面整治“冒黑烟车”。开展高排放车辆区域禁行、限行工作,划定禁行、限行区域、时段和车型,对违反规定进入禁行、限行区域的依法查处。推广清洁能源汽车,提高公共车辆清洁能源和新能源汽车占比。2018年城市公交车、出租车应用清洁能源或新能源汽车比例力争达到80%、90%;2019年力争达到85%、95%;到2020年,主城区城市公交车和出租车力争全部更新(改造)为清洁能源或新能源汽车。提高公共交通承运比重,进一步完善城市公共交通服务体系,加快提高城市公共交通(含轨道交通)机动化出行分担率。2018年城区常住人口300万以上城市建成区公共交通占机动化出行比例达到50%以上;到2020年,达到60%以上。实施超标排放车辆全治理工程,建立超标排放车辆维修治理体系,加快提高治理能力。2018年基本建立维修治理制度和治理体系,逐步引导超标排放车辆进厂维修;到2020年,基本实现超标排放车辆检验前全部进厂维修。加大对省内车用汽柴油产品的监督抽查力度,严厉打击非法生产、销售不合格油品行为,到2020年,实现车用汽柴油产品抽查全覆盖。 (省环保厅、省交通运输厅、省工商局、省质监局牵头,省发展改革委、省公安厅等部门配合) 
  6.深入推进重点行业污染治理。全面排查火电、钢铁、水泥、平板玻璃等重点行业环保设施运行管理及大气污染物达标排放情况,加大对违法排污企业的监督和处罚力度,确保企业稳定达标排放。逐步推动在用燃煤锅炉(包括供暖锅炉)提标改造工作。积极推进挥发性有机物综合整治。全面实施石化行业达标排放,深入推进化工、包装印刷行业挥发性有机物综合治理,加大工业涂装挥发性有机物治理力度,因地制宜推进其他工业行业挥发性有机物综合治理。强化居民生活、餐饮业油烟和汽修行业污染排放治理。将重点污染源纳入重点排污单位名录,主要排污口安装污染物排放自动监测设备,并与环保部门联网。2020年全省挥发性有机物排放总量比2015年下降10%以上,重点工程减排挥发性有机物10.5万吨以上。加强小型企业环境综合整治,结合县域经济发展和县城改造升级,对布局分散、装备水平低、环保治理设施差的钢铁、镁砂等小型工业企业进行全面治理。启动垃圾转运站和城市污水处理厂恶臭治理,2018年完成试点地区项目治理,2019年启动全省项目治理,2020年基本完成。 (省环保厅、省工业和信息化委、省住房城乡建设厅牵头,省发展改革委、省交通运输厅、省商务厅、省质监局等部门配合)
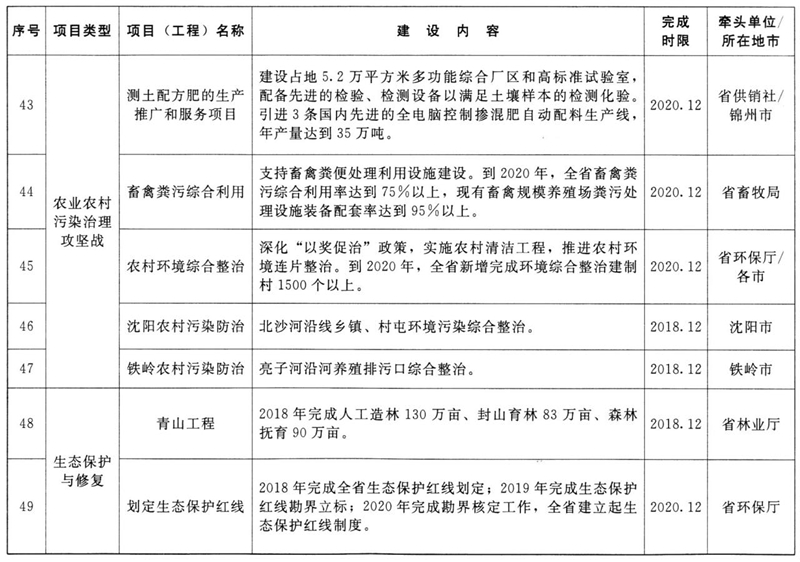
  7.实施秸秆综合利用工程。出台秸秆综合利用方案,以玉米、水稻秸秆处理为重点,加强试点示范,完善扶持政策,拓宽利用渠道,健全政府、企业与农民三方共赢的利益链接机制,进一步提高秸秆综合利用水平。加强秸秆收贮运服务体系建设,2018年全省新建秸秆收储点100个、秸秆收储中心10个,全省秸秆综合利用率达到85%以上;2019年全省秸秆综合利用率达到87%以上;2020年全省秸秆综合利用率达到90%以上。 (省农委牵头,省科技厅、省财政厅等部门配合) 
  8.妥善应对重污染天气。开展重污染天气应急预案评估与修订,提高全省重污染天气预警预报能力。各市以污染源排放清单为基础,摸清污染排放实际情况,定期更新市级应急预案中的限停产企业清单。结合水泥等行业产业特征,按照采暖季全部停产或实施更大范围错峰生产要求,制定水泥熟料企业错峰生产方案,实施冬季错峰生产。 (省环保厅、省工业和信息化委牵头,省住房城乡建设厅、省气象局等部门配合) 
  (二)强力推进碧水工程
  1.打好水源地保护攻坚战。加强水源水、出场水、管网水、末梢水的全过程管理,确保所有城乡居民喝上清洁安全的水。强化饮用水水源地规范化建设。完成县级及以上集中式饮用水水源地保护区划定、勘界、立标等工作,集中解决饮用水水源地保护区内违法建筑和排污口问题,2018年完成148个、2019年完成28个、2020年完成2766个。到2020年年底前,完成乡级集中式饮用水水源地保护区划定工作。实施部分天然本底值超标饮用水水源替代工程,到2020年年底前,解决沈阳砂山、辽阳首山、营口石门、葫芦岛乌金塘等饮用水水源天然本底值超标问题。在替代工程完成以前,实施饮用水水源天然本底值超标因子去除工程,强化供水厂后期处理,确保水龙头出水达到饮用标准。2018年年底前,县级及以上人民政府至少每季度向社会公开一次饮用水安全状况信息。开展集中式饮用水水源年度风险评估工作,定期对集中式饮用水水源地周边环境安全隐患进行排查,制定保护区及其影响范围内的风险源名录和风险防控方案,提高饮用水水源地风险防范和应急处置能力。 (省环保厅牵头,省发展改革委、省公安厅、省国土资源厅、省住房城乡建设厅、省交通运输厅、省水利厅、省卫生计生委等部门配合) 
  2.打好重污染河流治理攻坚战。开展入河排污口综合整治,全面排查入河排污口,封堵、取缔违法入河排污口。实施河道清洁行动,深入落实河长制,制定实施“一河一策”达标方案。建立河流生态流量保障机制,加快实施精准治理,消除劣V类水体。对列入国控、省控考核的117个地表水断面涉及的27条重污染河流,建立销号制度,实行限期达标,2018年完成整治13条、2019年完成整治14条。重污染河流所在市、县(市、区)政府,2018年6月底前完成限期达标方案制定,报上级政府备案并向社会公开。深化工业污染防治,全面实施工业污染源达标行动计划,清理整顿“散乱污”企业。工业集聚区内工业废水须经预处理达到集中处理要求后,方可进入工业集聚区污水集中处理设施。对未建成污水处理设施且未依托城镇污水集中处理设施、未安装自动在线监控装置并联网、已建成污水处理设施未投入运行的工业集聚区,暂停审批涉水建设项目。 (省环保厅、省水利厅牵头,省发展改革委、省工业和信息化委、省住房城乡建设厅、省农委、省商务厅等部门配合)
  3.打好城市黑臭水体治理攻坚战。以消灭城市黑臭水体为重点,开展城市黑臭水体消除行动,对54条治理初见成效的黑臭水体强化监管,实现长制久清;到2020年,地级及以上城市建成区基本消除黑臭水体,县级及以上城市建成区实现河面无大面积漂浮物、河岸无垃圾、无违法排污口。补齐城镇污水处理基础设施短板,2018年完成18个城镇污水处理厂提标改造;到2020年,实现城镇污水处理设施全覆盖,城市、县城污水处理率分别达到95%、85%,污泥全部实现无害化处理处置,地级及以上城市建成区生活污水全收集、全处理、全达标。强化城镇污水处理设施运营监管,杜绝设施停运、空转。 (省住房城乡建设厅牵头,省发展改革委、省环保厅、省农委、省水利厅等部门配合)
  4.打好渤海综合治理攻坚战。重点整治辽东湾、辽河口等河口海湾污染,规范入海排污口设置,建立重点海域排污总量控制制度。沿海各市政府按照“一河一策”要求,实施劣V类入海河流综合治理方案,到2020年,消除劣V类入海河流。推进海域和沿海地区生态健康养殖,实施近海养殖网箱标准化改造,加强养殖投入品管理,依法规范、限制使用抗生素等化学药品。沿海各市政府要落实港口、码头、装卸站污染物接收转运处置建设方案,完善污染物接收、转运及处理处置等港口环境基础设施,提高含油污水、化学品洗舱水等接收处置能力及污染事故应急处置能力。积极治理船舶污染,依法强制报废超过使用年限的船舶,规范拆船行为,禁止冲滩拆解。 (省环保厅、省海洋渔业厅牵头,省发展改革委、省住房城乡建设厅、省交通运输厅、省农委、省水利厅、辽宁海事局等部门配合)
   (三)全面实施净土工程 
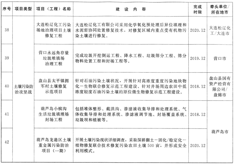
  1.深入开展土壤环境质量调查。以农用地和重点行业企业用地为重点,开展全省土壤污染状况详查。2018年查明农用地土壤污染面积、分布及其对农产品质量的影响;到2020年,掌握重点行业企业用地中的污染地块分布及其环境风险情况。加强土壤环境信息化管理,力争到2020年,建成土壤环境基础数据库和土壤环境信息化管理平台辽宁子平台。 (省环保厅牵头,省发展改革委、省工业和信息化委、省国土资源厅、省农委等部门配合)
  2.大力推进耕地安全利用。根据土壤污染状况和农产品超标情况,安全利用类耕地集中的县(市、区)要结合当地主要作物品种和种植习惯,制定实施受污染耕地安全利用方案,采取农艺调控、替代种植等措施,降低农产品超标风险。根据耕地土壤污染状况详查结果和国家出台的《耕地土壤环境质量类别划分技术指南》,开展轻度和中度污染耕地安全利用工作。到2020年,受污染耕地安全利用率达到90%。强化农产品质量检测,2018年开展种植业农产品检测4.5万个。加强农产品产地和流通环节质量检测和追溯体系建设,到2020年,全省基本实现农产品农药残留检测在生产流通和销售环节的全覆盖。 (省农委牵头,省国土资源厅等部门配合)
  3.严防矿产资源开发污染土壤。对省内矿产资源开发活动集中区域,适时执行重点污染物特别排放限值。全面整治历史遗留尾矿库,完善覆膜、压土、排洪、堤坝加固等隐患治理和闭库措施。有重点监管尾矿库的企业要开展环境风险评估,完善污染治理设施,储备应急物资。加强对矿产资源开发利用活动的辐射安全监管,相关企业每年对本矿区土壤进行辐射环境监测。 (省环保厅、省安全生产监管局等部门按职责分工负责) 
  4.开展土壤污染治理与修复。综合考虑土壤污染类型、土地利用类型、地区代表性等因素,组织开展农用地和建设用地土壤污染治理与修复试点,逐步建立土壤治理与修复技术体系。采用有效、可持续的工艺和技术,边示范边推广,有计划、分步骤地推进土壤污染治理与修复,尽量减少废水、废气、固体废弃物产生和排放;对产生的污染物进行安全处置,防止对周边水体和大气造成污染。 (省国土资源厅、省环保厅、省农委牵头。省科技厅、省住房城乡建设厅等部门配合)
  5.有效防范危险废物环境风险。加快推动沈阳等8个市再生资源产业园区建设。围绕营口沿海产业基地、盘锦千亿绿色石化园等重点产业基地,配套建设10座以上危废综合焚烧处置设施,新增危废综合处理能力50万吨/年以上,到2020年,基本实现主要危险废物省内就近集中处理。提高危险废物处置利用企业准入标准,推动产业升级,逐步淘汰规模小、工艺水平低的企业。建立废铅蓄电池和废机油等社会源危险废物回收体系。加强危险废物环境监管,建立产废企业生产者责任延伸、危险废物产生处理信息公开等制度,落实企业主体责任。加强危险废物规范化管理,每年抽查产废企业800家以上,到2020年,实现对全省重点产废企业的全覆盖。 (省环保厅牵头,省发展改革委、省工业和信息化委等部门配合) 
   (四)打好农业农村污染治理攻坚战 
  1.强化农业面源污染防治。鼓励农民增施有机肥,减少化肥使用量。科学施用农药,推行农作物病虫害专业化统防统治和绿色防控,推广高效低毒低残留农药和现代植保机械。推广和示范苹果化肥减施增效综合技术和主要道地中药材安全生产技术。推行农业清洁生产,开展农业废弃物资源化利用试点,形成一批可复制、可推广的农业面源污染防治技术模式。严禁将城镇生活垃圾、污泥、工业废物直接用作肥料。到2020年,全省主要农作物化肥使用量实现零增长,主要农作物农药使用量减少1%,利用率提高到40%,测土配方施肥技术推广覆盖率提高到90%以上。加强废弃农膜回收利用,建立健全废弃农膜回收贮运和综合利用网络,开展农用废弃地膜回收试点示范。到2020年,按照属地管理要求,废弃农膜回收率达到80%以上。 (省农委牵头,省发展改革委、省工业和信息化委、省公安厅、省财政厅、省环保厅、省住房城乡建设厅、省工商局、省供销社等部门配合)
  2.强化畜禽养殖污染防治。严格规范兽药、饲料添加剂的生产和使用,防止过量使用,促进源头减量。加强畜禽粪便综合利用,鼓励支持畜禽粪便处理利用设施建设,到2020年,全省畜禽粪污综合利用率达到75%以上;现有畜禽规模养殖场粪污处理设施装备配套率达到95%以上。 (省畜牧局牵头,省环保厅、省农委等部门配合) 
  3.强化农村环境综合整治。以县级行政区域为单元,实行农村污水处理统一规划、统一建设、统一管理。积极推进城镇污水处理设施和服务向农村延伸,到2020年,全省实现卫生间入户和下水统一收集处理的建制村达到5%。深化“以奖促治”政策,实施农村清洁工程,推进农村环境连片整治,到2020年,全省新增完成环境综合整治建制村1500个以上,建设美丽乡村示范村1000个。推动农村地区生活垃圾分类减量,持续开展农村生活垃圾分类减量和资源化利用试点,到2020年,开展试点示范的县(市、区)基本全覆盖。 (省环保厅、省住房城乡建设厅、省财政厅牵头,省发展改革委、省工业和信息化委、省农委、省水利厅、省林业厅、省畜牧局等部门配合)
  (五)全面加强生态保护与修复 
  1.划定并严守生态保护红线。2018年完成全省生态保护红线划定并发布,出台《辽宁省生态保护红线管理办法》,用制度守住生态保护红线;2019年完成全省生态保护红线勘界立标,设立统一规范的标识标牌;2020年完成勘界核定工作,全省建立起生态保护红线制度。建立评价考核制度与生态保护红线台账系统,对各市生态保护红线的保护成效进行评价考核。建立健全生态保护补偿机制,定期发布生态保护红线状况信息。制定实施生态系统保护和修复方案。 (省环保厅牵头,省发展改革委、省财政厅、省国土资源厅、省住房城乡建设厅、省水利厅、省林业厅、省海洋渔业厅、省畜牧局、省测绘地理信息局、省气象局等部门配合)
  2.实施重大生态修复工程。加强辽西北生态保护,推进辽西北沙化和荒漠化土地治理工作、草原植被恢复与建设工程以及造林绿化工作。推进青山工程,2018年完成人工造林130万亩、封山育林83万亩、森林抚育90万亩。落实《辽宁省矿山地质环境恢复和综合治理工作方案》,加强生产矿山地质环境保护与恢复治理;加大废弃矿山保护力度,每年完成1.67万亩矿山地质环境恢复治理。 (省国土资源厅、省林业厅、省畜牧局牵头,省发展改革委、省环保厅、省水利厅、省农委、省安全生产监管局等部门配合) 
  3.加强重要生态功能区保护与恢复。以生物多样性丰富区、水源涵养区、防风治沙区和资源开发区等为重点,完善管理机制,加强生态环境保护和管理。保护森林生态系统,到2020年,全省林地保有量达到716.73万公顷,森林覆盖率达到42%。保护湿地生态系统,开展国家湿地生态效益补偿试点工作。推进海防林建设。 (省环保厅、省林业厅牵头,省发展改革委、省财政厅、省国土资源厅、省住房城乡建设厅、省农委、省水利厅、省海洋渔业厅、省畜牧局等部门配合) 
  4.加强自然保护区建设与监管。以国家级、省级自然保护区为重点,开展自然保护区确界工作。加强自然保护区监管,利用遥感手段开展监测和实地核查,定期组织自然保护区专项执法检查,严肃查处违法违规活动。建立自然保护区违法违规问题台账,实行整改销号制度,推动整改工作落实。配合开展国家级自然保护区评估,推动土地确权和用途管制,对开发建设等人类活动及其影响实施严格的监督管理。加强生物多样性保护,编制并实施《辽宁省生物多样性优先区规划》。对重要生态系统和物种资源实施强制性保护,切实保护珍稀濒危野生动植物及自然环境。探索以具备条件的自然保护区为依托开展国家公园试点建设工作。 (省环保厅、省林业厅、省国土资源厅、省海洋渔业厅牵头,省发展改革委、省住房城乡建设厅、省农委、省水利厅、省旅游发展委等部门配合)
   (六)促进产业结构优化升级 
  1.坚决化解过剩产能。以化解煤炭等行业过剩产能为重点,完善激励政策,鼓励企业通过主动压减、转型转产、搬迁改造、国际产能合作等途径,主动退出过剩产能。严格执行环保、能耗、质量、安全、技术等法律法规和产业政策,达不到标准要求的产能依法退出。推进兼并重组压减产能,到2020年,压缩水泥产能2000万吨。 (省发展改革委、省工业和信息化委牵头,省国土资源厅、省环保厅、省住房城乡建设厅、省商务厅、省国资委、省质监局、省安全生产监管局等部门配合) 
  2.加快调整生产布局。按照省“十三五”规划和主体功能区规划要求,继续推进位于城市主城区的钢铁、石化、化工、有色金属冶炼、水泥、平板玻璃、沥青混凝土搅拌等重污染企业搬迁、改造。 (省工业和信息化委、省国土资源厅、省环保厅、省商务厅、省国资委等部门按职责分工负责) 
  3.积极推动绿色发展。加快工业绿色化改造,加强节能环保技术、工艺、装备推广应用,严格环保能耗要求,促进企业加快升级改造,提高能源利用效率。推进绿色制造和绿色产品供给,鼓励企业发展绿色技术、绿色设计、绿色产品,强化产品全生命周期绿色管理,提升产品绿色环保低碳水平。到2020年,创建一批绿色工厂、绿色园区,培育一批绿色产品,绿色制造体系初步建立。 (省工业和信息化委牵头,省发展改革委、省科技厅、省环保厅、省住房城乡建设厅、省商务厅、省质监局等部门配合)
   (七)全面加强环境保护能力建设 
  1.强化环境科技支撑能力。加强地方环境标准体系建设,加快制定修订重点行业和流域地方综合排放标准,提高标准的适用性和可操作性。组织实施“水体污染控制与治理”国家科技重大专项、“大气污染成因与控制技术研究”等国家重点研发计划,大力研发污染防治和环境风险防范适用技术,加快成果转化与应用,推动区域性、流域性生态环境问题解决,为污染防治提供技术支撑。完善环境保护技术评价体系,推动建立环境保护技术验证评估制度,加快先进适用技术转化应用和推广示范。 (省环保厅牵头,省科技厅、省质监局等部门配合)
  2.加强环境监管能力建设。加强环境监察和环境监管执法能力建设,以省以下环保机构监测监察执法垂直管理制度改革为契机,加强环境监察和基层环境监管执法力量建设,提高环境管理水平。加强基层人员能力建设,定期组织大气、水、土壤等业务及专业技能培训。加强环境监测能力建设,配套完善环境应急检测装备,提高应急监测能力。环境空气质量未达标城市编制达标规划并面向社会公开,定期更新大气源排放清单。完成大气网络化监控系统建设。建立大气污染治理综合指挥系统,完成建筑施工扬尘监控视频联网,加强道路运输车辆管理,为精准治霾提供技术支撑。编制《辽宁省核安全“十三五”规划》,加强核与辐射安全监管,强化应急能力建设,有效提升核与辐射安全监管能力。 (省环保厅牵头,省编委办、省财政厅、省住房城乡建设厅、省交通运输厅等部门配合) 
  3.完善生态环境监测网络。完善省级空气质量监测网络,实现“区域一城市一城镇”监测点位全覆盖和监测数据互联共享。建设土壤环境质量监测网络,统一规划、整合优化土壤环境质量监测点位,到2020年,实现土壤环境质量监测点位对所有县(市、区)的全覆盖。构建生态状况监测网络,建立并优化基本覆盖重要生态功能区的生态地面监测站点。加强卫星遥感、无人机监测等遥感技术在环境监测领域的应用,构建遥感监测与地面联合监测的环境监测网络。强化监测数据质量管理,加快推进区域质控中心建设,推进重点排污单位实施污染源自动监控并与监管部门联网。 (省环保厅牵头,省国土资源厅、省住房城乡建设厅、省农委、省水利厅、省海洋渔业厅等部门配合) 
  4.加强生态文明制度体系建设。认真贯彻落实《中共中央、国务院关于印发〈生态文明体制改革总体方案〉的通知》(中发〔2015〕25号)及省委实施方案要求,以建设美丽辽宁为目标,以增进人民群众环境福祉为出发点和落脚点,以解决生态环境领域突出问题为导向,全面深化生态文明体制改革,加快建立符合全省实际、系统完整的生态文明制度体系,努力用制度保护生态环境。 (省环保厅牵头,省纪委、省委组织部、省发展改革委、省财政厅、省国土资源厅、省住房城乡建设厅、省农委、省水利厅、省林业厅、省海洋渔业厅、省审计厅、省质监局、省统计局、省政府金融办、省物价局、省畜牧局等部门配合)
  5.完善环境法治体系。加强环境保护地方性法规建设,加快制定《辽宁省水污染防治条例》《辽宁省固体废物污染防治条例》《辽宁省土壤污染防治条例》和《辽宁省农村环境保护条例》,为打好大气、水、土壤污染防治攻坚战提供有效法治保障。鼓励各市在生态环境保护领域先于省和国家进行立法。 (省环保厅牵头,省政府法制办等部门配合) 
  6.加强环境保护宣传教育。加强舆论宣传,健全新闻发布制度,及时报道污染防治攻坚战的决策部署、具体措施、进展情况和经验成效,及时披露公众关心的生态环境信息,回应社会关切。加强社会监督,公开曝光环境违法典型案件,健全举报制度,鼓励公众对环境违法行为进行监督。加强环境教育,把大气、水、土壤污染防治行动计划等生态环境保护内容纳入国民教育体系和党政领导干部培训体系,培育普及生态文化。构建全民行动格局,开展世界环境日等主题宣传活动,普及污染防治相关知识,加强法律法规政策宣传解读,营造保护环境的良好社会氛围。鼓励各市符合条件的环境监测设施、污水处理和垃圾处置设施、危险废物和废弃电器电子产品处理设施等向公众开放。 (省委宣传部、省环保厅牵头,省委组织部、省教育厅、省住房城乡建设厅、省新闻出版广电局等部门配合)
   三、保障措施 
   (一)加强组织领导。省政府加强对污染防治攻坚战的统一领导,层层压实责任,坚持定期调度,统筹推进本方案实施。各市和省直有关部门要按照职责分工,落实主体责任,强化协调沟通,建立推进工作机制,促进本方案落实。 
   (二)落实目标任务。各市和省直有关部门要将本方案重点任务纳入本地区本部门重点工作,主要负责同志要亲自抓,制定年度行动计划,逐级分解任务,确保落实到位。 
   (三)加大资金投入。建立稳定投入机制,加强相关规划统筹衔接和项目储备库建设,积极争取中央资金,统筹利用好现有资金渠道,加大财政投入力度。在水污染防治和农村环境综合整治方面要强化投入,坚持资金投入与攻坚任务相匹配,特别是积极引导社会资本投入,保证投资者合理利润回报。深化绿色金融,支持绿色信贷。研究有利于资源节约和环境保护的价格政策,鼓励通过购买服务方式实施环境绩效合同服务项目。 
   (四)强化科技支撑。推动生态环境保护科技创新,研发一批低成本、效果好、易操作、可推广的污染防治技术和装备,重点推广污水和垃圾处理、畜禽养殖污染防治、农业废弃物综合利用、土壤环境保护和综合治理等实用技术,出台相应技术规范和指南,加强对污染防治、生态环境保护的技术指导。 
   (五)加强跟踪检查。省直有关部门要加强对各市落实本方案的监督检查,并定期调度、分析、通报。各市要建立本方案具体工程、项目动态跟踪机制,及时解决本方案实施过程中遇到的难点问题。每年6月底、12月底前,各市和省直有关部门要向省环保厅报送本方案推进情况。 
   (六)强化目标考核。省政府按照年度目标对本方案推进情况进行考核,考核结果与干部管理使用、评先择优、污染防治相关奖补资金分配挂钩。对落实本方案较好的予以通报表扬,对不认真落实本方案、完成目标任务排名靠后的由省政府领导同志约谈市政府领导同志。 
   (七)加强宣传引导。各地区各有关部门要通过多种形式,广泛宣传打好污染防治攻坚战的重大意义,及时总结推广各地区各部门的好经验好做法,充分调动各方面支持、参与打好污染防治攻坚战的主动性和积极性。要加强政策解读和舆论引导,增进全社会对打好污染防治攻坚战的认识理解,为本方案顺利实施营造良好舆论氛围。
附件:辽宁省污染防治攻坚战三年专项行动方案重点项目








【附件下载】

版权所有: 主办单位:
地址:沈阳市皇姑区北陵大街45-9号 邮编:110032
辽公网安备 21010502000372号 网站标识码:2100000037
ICP备案序号:辽ICP备05023109号 联系邮箱:mhwz@ln.gov.cn

微信公众号

政务微博
Baidu
map