政府公报
各市人民政府,省政府各厅委、各直属机构:
为深入贯彻落实《国务院办公厅关于印发中国足球改革发展总体方案的通知》(国办发〔2015〕11号)、《关于印发中国足球中长期发展规划(2016—2050年)》(发改社会〔2016〕780号)精神,加快全省足球改革发展步伐,经省政府同意,现制定以下实施意见。
一、总体要求
(一)指导思想。
全面贯彻落实党的十八大和十八届三中、四中、五中、六中全会精神,牢固树立创新、协调、绿色、开放、共享五大发展理念,坚持以推动足球事业和足球产业全面发展、互促共进为主线,以繁荣青少年校园足球、普及发展社会足球、全面振兴职业足球为重点,以强化人才培养、完善场地设施、夯实赛事组织为依托,遵循足球发展规律,深化体制机制改革,不断开创我省足球工作新局面,为新一轮老工业基地全面振兴贡献力量。
(二)基本原则。
立足省情与借鉴先进相结合。从我省足球发展实际出发,充分学习借鉴国内先进地区和足球发达国家经验,走出一条具有辽宁特色的足球改革发展道路。
夯实基础与着眼长远相结合。大力夯实我省足球发展的人口基础、设施基础、管理基础、文化基础,做好顶层设计和长远规划,推动足球工作持续健康发展。
政府引导与市场调节相结合。充分发挥政府宏观调控作用,整合各类有效资源,营造良好发展环境;发挥市场在资源配置中的决定性作用,激发足球发展活力。
职业足球与社会足球相结合。以职业足球发展水平的提高带动社会足球发展,掀起群众健身热潮;通过社会足球人口增加和水平提升,为职业足球发展奠定扎实的群众基础。
试点先行与普及发展相结合。鼓励有条件、基础好的地区因地制宜、先行先试,积极稳妥地推进改革进程,推动足球运动逐步覆盖全省更多人口和更广地域。
(三)主要目标。
近期目标(2016―2020):制定《辽宁足球中长期发展规划》和《辽宁足球场地建设规划》,各市政府完成本地区足球改革发展规划制定。校园足球全面普及,青少年注册训练人数和水平显著提升,社会足球广泛常态化开展。
中期目标(2021―2025):实现校园足球、社会足球、职业足球均衡发展,足球事业与足球产业协调发展;建成较为完善的足球人才培养体系;形成多元化的赛事体系;省内职业足球俱乐部争创国内一流、提升影响力。
远期目标(2026―2035):足球成为全省人民普遍参与的运动,足球专业人才资源丰富,足球事业、产业发展水平居全国前列。
二、大力发展青少年足球
(一)推进校园足球普及。
深化体育教学改革,把足球列入中小学体育课教学内容并加大学时比重,在教师配备、教学管理、绩效评价等方面为足球教学创造良好条件,提升校园足球发展的科学化水平,扶持基础条件好、积极性高的中小学校建成足球特色校。倡导在学前教育阶段开展体验式、启蒙性足球活动,培养儿童早期足球兴趣。
(二)加强青少年足球精英人才培养。
丰富完善青少年足球训练体系,鼓励社会资本创办新型足球学校、业余培训机构等,打造多元化青少年后备人才培养模式,实现与校园足球的有机结合,为有培养潜质的青少年足球人才精英化发展搭建平台。
(三)提高青少年从事足球运动的安全保障。
各级教育主管部门和学校要加强足球安全教育,增强学生自我保护意识。在全面实施校方责任险的基础上,逐步增加学生运动意外伤害保险,不断提升校园足球安全保障水平,解决青少年从事足球运动的后顾之忧。
(四)积极发展女子足球。
加强校园足球女足队伍建设,积极开展女子足球活动,组织女足校园联赛。建立基础扎实、渠道畅通、结构合理的女足后备人才体系。在女足基础较好的地区挂牌设立女足训练基地,支持女足职业俱乐部建设。
三、普及发展社会足球
(一)不断扩大足球运动的群众基础。
鼓励各类单位自发组建或联合组建业余足球队,举办形式多样的足球赛事,注重从经费、场地、时间等方面给予支持。各地区要因地制宜开展丰富多彩的群众性足球活动,组织常态化的业余足球比赛,带动群众参与足球运动的热情,推动社会足球人口的普及和发展。
(二)加强对社会足球的支持引导。
各级足球管理部门要加强对社会足球赛事和活动的组织管理,从训练、竞赛等方面给予相应指导。完善建立社会足球注册机制,不断优化全社会参与足球运动的政策环境,促进社会足球水平提升。
四、推动提升职业足球
(一)鼓励建立职业足球俱乐部。
各地区要创造条件,以非营利性体育设施用地、足球场馆等资源投资入股,支持建立职业足球俱乐部。引导协调有实力的企业和民间资本按照投资结构合理化、管理运行现代化、经营开发市场化的原则,投资建立或参股组建职业足球俱乐部。
(二)提高足球俱乐部发展水平。
通过整合资源、完善政策,支持更多的业余足球俱乐部从参加中国足球协会业余联赛起步,逐步进入职业联赛行列,推动业余足球向职业足球升级发展。
(三)促进职业足球持续健康发展。
引导职业足球俱乐部加强自身建设,健全规章制度,加强自律管理,遵守行业规则,自觉接受社会监督。完善职业俱乐部法人治理结构,建立现代企业制度,制定长远发展规划,持续提高竞技水平和发展效益,为我省和国家培养更多的优秀人才。
五、丰富完善足球竞赛体系
(一)构建多层次广覆盖的竞赛体系。
鼓励各市、县(市、区)及乡(镇、街道)广泛开展业余足球联赛,不断扩大群众参与规模,构建常态化业余足球竞赛体系,打造辽宁业余足球联赛品牌。逐步建成较为完善的省、市级联赛体系和群众广泛参与的县(市、区)及乡(镇、街道)联赛体系。
(二)不断丰富足球赛制种类。
积极组织开展七人制、五人制等新型赛制足球比赛;在沿海或有条件的地区组织沙滩足球比赛。进一步细化竞赛规则,优化赛制安排,提高各种赛制比赛的群众知晓度和参与率,推动各类“小众型”足球运动向“大众化”发展。
(三)加强足球行业管理和竞赛秩序维护。
完善裁判员公正执法、教练员和运动员遵纪守法的约束机制。足球管理部门与公检法部门加强协作,坚决依法打击假赌黑等违法犯罪行为。足球主管部门和赛事组织机构会同公安机关加强监督管理,健全完善各类足球赛事安保服务体系,依法打击球场暴力和滋事行为,全力营造安全有序的观赛环境。
六、强化足球人才队伍建设
(一)加强足球教练员和裁判员队伍建设。
依托中国足球协会专业培训班和各类体育培训机构,加大对教练员、裁判员队伍的培训力度,聘请足球发达国家足球讲师来我省开展业务及岗位培训。安排优秀教练到基层开展青少年足球培训工作。
(二)加大足球经营和管理等人才的培养力度。
充分发挥各级足球协会的专业优势,依托专业培训班、体育教育机构及体育科研机构,加大对足球竞赛管理人员、科研人员、经纪人等足球相关人才的培训力度,提升足球从业人员素质和工作水平。鼓励有条件的高等院校设立相关专业,培养各类足球专业人才。
(三)做好足球运动员转岗就业工作。
统筹市场机制和政策引导,为足球运动员再就业再发展搭建平台,支持其经过必要的培训和考核,担任足球教练员、裁判员、讲师,或到企事业单位和部队成为群众足球活动的骨干,或进入足球协会、足球俱乐部从事足球管理和服务工作。
七、加强对足球场地的开发和管理
(一)提高场地设施运营能力和综合效益。
按照管办分离和非营利性原则,通过委托授权、购买服务等方式,招标选择专业的社会组织或企业管理运营公共足球场,充分开发足球场地资源的使用能效和价值。
(二)加强对现有足球场地的利用和管理。
推动各级政府机关、企事业单位足球场地低收费向社会开放。推动公共足球场和学校足球场在空闲时间免费或低收费向社会开放。制定合理有效的管理办法,公开开放时间、收费标准、管理规章等信息,形成足球场地资源的共享机制。
八、加快发展足球产业
(一)加强政府支持和引导。
加快编制省、市足球产业发展规划,将足球产业作为发展体育产业的重要支撑。各级政府要全面清理不利于足球产业发展的有关规定,促进社会资本与足球产业及相关领域的加速融合,不断激发足球产业市场活力。
(二)推动足球产业与相关产业协同发展。
扶持发展足球相关企业、中介组织及各类新兴业态,参与足球人才培养交流、足球产品设计研发、足球运动服务咨询、足球赛事商业运作等领域。加大足球彩票市场开发力度,创新销售模式。举办足球文化节、足球产品博览会、足球产业发展论坛等宣传推介活动,扩大足球产业的影响力。
(三)推进足球资源深度开发。
加大对各类足球无形资产的开发和保护力度,树立品牌意识。通过打造赛事品牌、开发足球附属产品、培育足球服务市场,完善足球资源开发链条,提升足球产品附加值。充分挖掘门票销售市场、广告市场和电视转播市场,积极洽谈各类商业赞助合作,提高经营效益。
(四)创新“互联网+足球产业”模式。
推动建立集信息检索、资源配给、自助服务等功能于一体的足球产业网络平台,提高足球产业参与程度和运营效率。建立B2C足球场馆服务运营平台,提高足球场馆资源利用率。探索建立“互联网+足球教育培训”、“互联网+足球周边商品营销”等运营模式,助推足球产业发展提质增效。
九、完善协调保障机制
(一)充分发挥各类社会组织作用。
依托辽宁省体育基金会,与其他社会组织合作发展足球公益项目,广泛开展宣传,鼓励踊跃捐赠,拓宽我省青少年足球人才培养的资金渠道,重点支持为我省培养青少年足球人才数量多、质量高的地区。
(二)大力吸引社会投资。
引导社会资本参与足球场馆建设运营、足球赛事活动举办和职业足球运动发展。体育产业部门对社会资本的进入给予协调和指导。对符合条件的相关企业落实我省对中小微型企业、科技型企业的各项扶持政策。
十、加强工作领导
(一)理顺足球管理体制。
按照政社分开、管办分离、权责明确、依法自治的原则,改革调整省足球协会,建立决策权、执行权、监督权相互协调制约的运行新机制。健全完善各级足协机构,形成覆盖全省、组织完备、管理高效、协作有力、适应现代足球管理运营需要的协会管理体系。
(二)建立足球改革工作推进机制。
建立足球改革发展联席会议制度,共同研究制定足球改革发展中的重大战略和相关政策,统筹协调,各司其职,各尽其责,合力推动足球改革发展。
(三)发挥典型带动作用。
按照足球改革发展重点和进程,结合各地区工作基础和实际情况,科学制定重点任务推进时间表。鼓励大连市发挥足球城示范作用,支持沈阳市足球之都建设,加强指导推进,总结推广典型经验和有效做法,以点带面推动全省足球提速发展。
(四)营造良好的舆论环境。
支持广播、电视、互联网等各类媒体,加大对省内足球赛事及相关活动的宣传报道力度,创新足球宣传方式,营造群众参与,社会投入良好舆论环境。
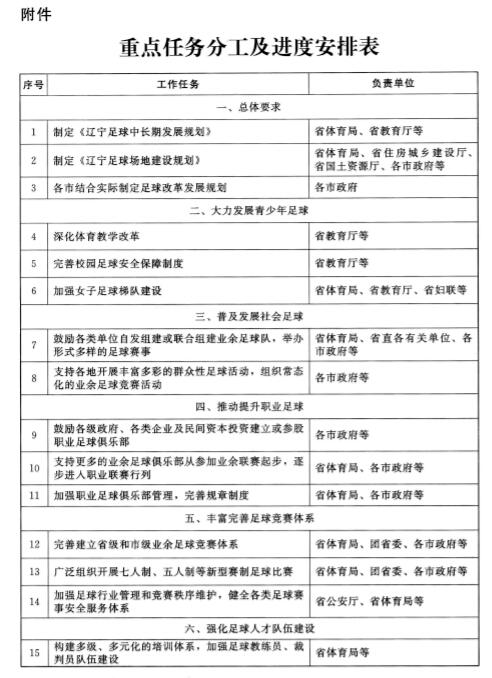
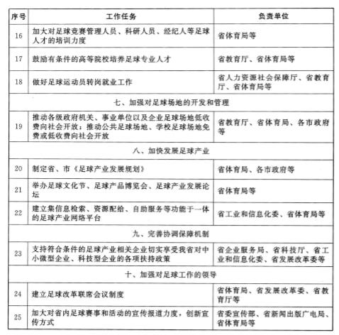
附件:重点任务分工及进度安排表
2016年12月17日


| 版权所有: | 主办单位: |
| 地址:沈阳市皇姑区北陵大街45-9号 | 邮编:110032 |
辽公网安备 21010502000372号 |
网站标识码:2100000037 |
| ICP备案序号:辽ICP备05023109号 | 联系邮箱:mhwz@ln.gov.cn |

