政府公报
2016年8月27日
辽宁省产业精准脱贫规划
(2016—2020)
为贯彻落实中央扶贫开发工作会议、《全国“十三五”脱贫攻坚规划》、《农业部等九部门关于印发贫困地区发展特色产业促进精准脱贫指导意见的通知》(农计发〔2016〕59号)和《中共辽宁省委、
关于全力打赢脱贫攻坚战的决定》(辽委发〔2016〕3号)精神,打赢全省产业精准脱贫攻坚战,编制本规划。
一、总体要求
(一)指导思想。
以党的十八大和十八届三中、四中、五中全会精神和中央扶贫开发工作会议精神为指导,深入贯彻落实习近平总书记系列重要讲话精神,围绕“四个全面”战略布局,以创新、协调、绿色、开放、共享的发展理念为统领,以建档立卡贫困人口产业增收脱贫为主要目标,采取针对性更强、作用更直接、效果更持续的措施,加快培育一批能够带动贫困人口长期稳定增收的优势特色产业,坚决打赢产业精准脱贫攻坚战,确保全省现行国标贫困人口如期脱贫。
(二)基本原则。
坚持精准脱贫。以精准带动建档立卡贫困农户稳定、长期受益为目标,加快推进特色产业发展。避免出现扶农不扶贫、产业不带贫的现象发生。
坚持因地制宜。立足贫困地区自然资源禀赋、产业发展基础和市场潜力,优化特色产业发展方向,合理规划产业布局,构建产业发展与扶贫帮困有效利益联结机制,提升产业发展可持续性和精准扶贫有效性。
坚持科学发展。以农业供给侧结构性改革为引领,科学配置要素资源,找准产业效益与贫困户受益结合点,兼顾长期效益和短期效益。
坚持绿色协调。防止盲目、粗放经营,确保贫困地区生产、生活、生态协调兼顾,做到既要“金山银山”,更要绿水青山。
坚持分级负责。产业扶贫实行中央部门支持、省规划考核、市县抓落实的分级责任制,实行产业扶贫成效考核与政绩考核相挂钩。
(三)发展目标。
1.脱贫目标。
到2020年,确保全省现行国家标准下有劳动能力的439731贫困人口全部脱贫,贫困地区常住贫困人口人均可支配收入增长幅度接近全省平均水平。
——2016年度,完成10万有劳动能力贫困人口脱贫。
——2017年度,完成10万有劳动能力贫困人口脱贫。
——2018年度,完成11.3万有劳动能力贫困人口脱贫。
——2019年度,完成12.67万有劳动能力贫困人口脱贫。
——2020年度,巩固产业脱贫成果,理顺解决产业精准脱贫特殊问题,完善产业脱贫配套措施,实现临时性返贫人口稳定脱贫,
2.产业目标
以市场为导向,立足贫困地区资源优势,到2020年建成一批有劳动能力贫困人口参与度高的特色产业基地,建成一批有劳动能力贫困户脱贫带动能力强的特色农产品加工、服务基地,初步形成贫困地区特色产业突出、产品附加值高、品牌市场占有率高的产业体系。有劳动能力贫困人口掌握1—2项实用技术,有稳定收入来源。
——发展特色产业增收项目1500个。
——每年培育省级以上农业产业化脱贫龙头企业10家。
——每年发展省级以上示范农民合作组织50家。
——每年发展省级以上示范家庭农场50家。
——每年实施农村一二三产业融合示范项目20个。
——每年培育旅游示范村50个。
——实现省、市、县三级脱贫信息互联互通。
——在15个重点贫困县建立“企业+基地+网络+电子商务”精准脱贫模式。
二、人口和产业布局
依据《全国主要优势农产品区域布局规定》,综合考虑全省贫困地区资源禀赋条件和产业发展现状,围绕中部平原精品农业区、辽北粮油和畜牧业区、辽东林业和特色农业区、辽西畜牧和设施农业区、沿海水产粮食果蔬农业区等五大区域布局,确定16项精准脱贫特色产业。
(一)产业布局。
——粮食产业:辽浑太河流域粮食主产区、辽西丘陵粮食产区、辽东山地粮食产区和辽南滨海粮食产区。突出抓好高标准农田建设,积极发展以优质水稻、玉米、大豆、杂粮及马铃薯为主的粮食产业。包括沈阳、鞍山、辽阳、朝阳等市。
——油料产业:辽西北和沈阳等油料产区,发展以花生为主的油料产业。包括沈阳、丹东、锦州、营口、阜新、朝阳、葫芦岛等市。
——蔬菜产业:以辽西地区和城市近郊为重点,同时推进东部山区特色型设施农业和沿海地区出口型设施农业发展。包括沈阳、大连、鞍山、锦州、阜新、辽阳、铁岭、朝阳、葫芦岛等市。
——水果产业:按照辽南和辽西水果产业带和中北部优势果品产业区的“两带一区”总体布局,使水果生产向优势区域集中。包括丹东、营口、朝阳、葫芦岛等市。
——林业产业:构建以辽东山地丘陵生态屏障区、辽西低山丘陵生态屏障区、沿海防护林带、辽河流域生态走廊为主体的“两屏一带一廊”生态安全战略格局。包括抚顺、本溪、丹东、铁岭、朝阳、葫芦岛等市。
——畜牧产业:推进猪、鸡、牛、肉羊等主导产业示范区和绒山羊、肉驴、鸭鹅等特色精品产业示范区建设。加快辽东辽南辽西绒山羊、辽育白牛、辽宁地方优质黑猪产业开发。推进草原生态恢复示范区建设和辽南地区现代饲料企业集群化发展。包括沈阳、锦州、阜新、铁岭、朝阳等市。
——渔业产业:着力打造水产供应基地、人工鱼礁区、渔业增值功能区、种苗生产标准化健康养殖园区和“盘锦河蟹”等渔业品牌建设,推广浅海生态健康立体养殖模式。打造“多宝鱼”全国知名品牌。在辽东、辽北山区建设现代生态渔业养殖示范区,在辽西辽北发展特色生态渔业拓展区和高效立体循环养殖。包括大连、丹东、锦州、营口、盘锦、葫芦岛等市。
——花卉产业:在抚顺、朝阳重点发展球根花卉种球繁育;在沈阳、大连、抚顺、本溪、辽阳、朝阳等地重点发展鲜切花生产及出口;在沈阳、鞍山、丹东、辽阳重点发展君子兰、丹东杜鹃等特色花卉生产;在铁岭重点发展观赏苗木产业。
——柞蚕产业:建设鞍山、抚顺、本溪、丹东、营口、辽阳、铁岭等优质柞蚕生产基地;建设西丰、凤城柞蚕良种繁育基地和绥中桑蚕种生产基地。
——中药材产业:以鞍山、抚顺、本溪、丹东等地为发展重点,构建具有辽宁特色的中药材产业体系。
——西甜瓜产业:以沈阳、锦州等主产区为主,打造西甜瓜产业基地。
——食用菌产业:以鞍山、抚顺、本溪、丹东、辽阳、铁岭等东部山区及庄河市、凌源市、喀左县、朝阳县、建昌县为重点。
——山野菜产业:以鞍山、抚顺、本溪、丹东市为发展重点。
——烟草产业:以凤城市、宽甸县、开原市、西丰县、阜蒙县、彰武县、建平县、北票市及昌图县九个县(市)为发展重点。
——乡村旅游产业:突出开发“沿山林、沿江湖、沿河流、沿边境”辽东特色生态旅游休闲度假区和全省中等城市及周边乡村,发展采摘、休闲、农庄、农家院、乡土文化等乡村旅游产业。
——电商产业:推进辽东和辽西北贫困地区宽带、物流、配送门店、快递服务站等电子商务产业发展。
(二)人口布局。



带*为省脱贫开发重点县
(三)带动脱贫人口布局。

三、主要任务
根据贫困地区实施特色产业精准脱贫的总体要求,通过采取“分类推进、瞄准重点、攻克难点、落实责任、完善措施”等方式,建设一批贫困人口参与度高的特色种植基地,培育一批具有牵动能力强的新型经营主体,发展一批对脱贫人口带动快的脱贫龙头企业。
(一)特色产业脱贫。
1.优化发展特色种植业。以加强粮食综合生产能力建设为基础,稳定粮食面积和产量,加快玉米、水稻、大豆、马铃薯、花生等优良品种的选育和推广,支持贫困地区优化种植结构,重点发展经济效益好、市场潜力大的特色品种,建成一批贫困人口参与度高的生产基地。划定粮食生产功能区,推进贫困地区旱涝保收、高产稳产的高标准农田建设,提升种植机械化水平。积极发展设施蔬菜、食用菌、水果、花卉等特色产业种植基地,带动贫困人口参与发展特色种植。要加快种植业产品物流通道建设,发挥特色农产品加工龙头企业带动作用,保障贫困人口在发展特色种植业中取得实惠和效益。
2.积极发展畜牧业。立足贫困地区资源优势,发展适度规模“高产、优质、高效、生态、安全”的畜牧生产基地,通过落实政策扶持贫困人口现有生猪、牛、羊养殖场(户)的圈舍改造、良种引进、防疫管理、粪污处理等养殖基地配套建设。推进畜牧业产业化进程,带动贫困户参与畜牧业发展。加快发展辽西北种草养殖基地建设,支持青贮玉米和苜蓿等饲草料种植,推广农牧结合、粮草兼顾、生态循环种养模式。推广“粗饲料+精料+优质牧草”的农区舍饲养等综合配套技术,引导贫困户参与本区域绒山羊、辽育白牛、优质黑猪育肥饲养,加大对贫困地区畜产品品牌推介、营销推介,广泛应用“互联网+”畜牧电子商务。
3.有序发展健康水产养殖。结合区域实际发展水产养殖,推广循环水养殖,提升设施渔业标准化和规范化水平。在传统优势产区,加快池塘标准化改造,积极发展工厂循环水养殖、池塘循环水养殖。在河库资源丰富地区,严格控制网箱养殖规模,积极发展水面养殖和环保型网箱养殖。在稻田资源丰富地区,积极发展稻鱼、稻虾、稻蟹等养殖业,推进稻田综合种养工程。在盐碱地地区,充分利用荒地优势,发展耐盐碱水生动植物品种养殖。在冷水资源丰富地区,积极发展区域特色水产养殖产业。在浅海水产养殖区发展近海养殖渔业捕捞和近岸渔场建设,扶持有条件地区,发展水产养殖产业融合,加快产品出口创汇。
4.大力发展特色林业产业。按照主体功能区构建林业生态安全屏障的要求,以发展辽东山地丘陵生态林、辽西北低山丘陵生态果为主体,突出发展特色林果、林下经济、林木种苗、苗木花卉、林下养殖等产业。在现有林业资源的基础上推进速生林基地建设,发展落叶松、刺槐等工业原料林、薪炭林及食用菌专用林;发展经济林产业,培育板栗、核桃、大枣、红松果材林、山杏等特色经济林;发展森林中药材产业,增加林下参、辽五味、辽细辛、天麻等名贵药材种植面积;建立标准化山野菜种植基地,加快特色林业产业深加工出口创汇基地建设。
5.积极促进产业融合发展。加快贫困地区特色农产品加工业发展,将农产品产地初加工补助政策向贫困地区倾斜,对储藏、保鲜、烘干等设施建设给予扶持。在贫困地区建设一批规模大、竞争力强、特色产业鲜明的高标准省级农产品加工集聚区,延长产业链条,提高精深加工能力和综合利用水平,带动贫困地区主导产业发展。大力培育农产品加工龙头企业,支持龙头企业和领军企业通过直接投资、参股经营、签订长期供销合同等方式,带动农户、家庭农场发展适度规模经营。实施农产品品牌战略,加快发展无公害、绿色食品、有机农产品和地理标志农产品,支持农产品加工龙头企业通过技术创新、产品创新和管理创新,争创品牌企业、名牌产品、中国驰名商标,打造一批地域品牌、区域品牌,带动贫困地区产品标准化水平。支持贫困地区农村电子商务平台建设,促进跨区域农产品产销衔接和大型连锁企业与农民合作社对接。
6.扶持培育新型经营主体。鼓励和支持有意愿、有实力、示范带动能力强的家庭农场和农民专业合作社通过“结对子”、“帮扶带”等方式,参与特色产业精准脱贫。一是将特色产业与家庭农场、家庭农场与脱贫人口通过利益机制紧密联结起来,达到特色产业发展、家庭农场壮大、贫困户脱贫的效果。二是贫困家庭可以将劳动力、承包土地等作价出资或入股合作社,通过合作社提供的统一服务,降低贫困户生产成本,或按照股份合作的方式通过规模经营等途径,使贫困户获取较高的土地收益,增加收入。
7.加大科技服务和人才脱贫力度。在贫困地区建设科技成果转化示范基地,推进绿色高效生产技术集成、示范与推广。鼓励科研机构和企业加强对地方特色资源、优良品种的商业性开发利用。支持科研机构、农业技术推广机构建立互联网信息帮扶平台,对贫困户免费传授技术、提供信息等方式。扩大贫困地区新型职业农民培育覆盖面,加大对村组干部、种养大户、农民专业合作社理事长、家庭农场经营者等实用带头人和大学生村官培养力度。引导支持用人企业在贫困地区建立劳务培训基地,开展产业订单、定向培训。
(二)乡村旅游脱贫。
1.因地制宜发展乡村旅游。发挥乡村旅游对贫困地区脱贫致富带动作用,立足资源特色和生态环境优势,突出乡村生活生产生态特点,培育发展农业旅游、生态旅游、民俗旅游、文化旅游、休闲旅游。组织开展贫困村旅游资源普查和旅游脱贫摸底调查,建立乡村旅游脱贫工程重点村名单。以具备乡村旅游基本条件的建档立卡贫困村为重点,开展乡村旅游脱贫试点工程,开发建设形式多样、特色鲜明、个性突出的乡村旅游产品。
2.大力发展休闲农业。依托贫困地区自然环境、特色农产品、农事景观等资源,拓展农业多种功能,加强休闲农业聚集村、休闲农庄(园区)等主体建设和环境保护,扶持发展休闲农业合作社,促进农业与旅游、教育文化、健康养生等产业深度融合。探索社会资本参与贫困地区发展休闲农业的利益分享机制,引导和支持社会资本开发贫困人口参与度高、受益面广的休闲农业产业。对贫困地区创建全国休闲农业示范项目、最美休闲乡村和全省休闲农业与乡村旅游星级创建等品牌项目给与支持。
3.积极发展特色文化旅游。加快特色文化与乡村旅游融合发展,发挥贫困地区历史文化、民俗文化、工业文化、宗教文化、化石文化等资源优势,开发体验性、参与性强、具有时代特色的文化旅游项目,充分利用文化创意和科技创新技术,开发文化旅游商品和文化旅游纪念品,推动文化旅游产业大发展、快发展,带动贫困地区人口脱贫致富。
4.加强旅游基础设施及配套服务设施建设。推进具备乡村旅游基本条件的贫困村道路、电力、饮水、厕所、停车场、垃圾污水处理设施、信息网络等基础设施和公共服务设施建设,加强相关旅游休闲配套设施建设,提高乡村旅游接待能力和水平。加强贫困人口旅游服务能力培训,不断提升服务质量,推动贫困人口与游客资源共享。
(三)电商脱贫。
1.培育电子商务市场主体。发挥大型电商企业带动作用,搭建与合作社、种养大户直采直供直销平台。开辟特色农产品网上销售渠道,推进贫困村快递服务站点以及服务中心建设,鼓励邮政、供销合作社等组织在贫困村建立服务网点,形成农产品进城、工业产品下乡的双向流通服务网络。鼓励地方政府和电商企业免费提供网店设计、推介服务和经营管理培训,给予小额信贷支持。
2.改善农村电子商务发展环境。加强农村流通领域基础设施建设,强化省、市、县、乡(镇)、村脱贫统计信息网络设施建设,提高农村宽带普及率和脱贫部门联网率,实现贫困地区电信网、广电网、供销网、邮政网等大型电商快递企业信息网络共享衔接,加强农产品市场商品配送、冷链物流、仓储运输等设施建设,提升农村贫困地区农产品配送能力。
3.重点帮扶。以我省桓仁满族自治县、凌源市、清原满族自治县等国家电子商务进农村综合示范试点为契机,加大对贫困地区的政策支持力度。依托国家、省级电子商务示范基地和各地电商产业园,重点为15个省级贫困县网商提供创业孵化服务。完善县电商服务中心、乡服务站和村服务点功能及配套设施,为贫困地区网店开设和运营提供策划、培训、IT外包、美工、客服、代运营等专业服务。
(四)资产收益脱贫。
加快推进贫困地区农村承包土地经营权、农村宅基地、建设用地使用权、农村集体林权确权颁证,结合贫困村集体所有土地、林地、草地、荒山荒坡、滩涂等资源作为农户在农村新型经营主体中的股份,使贫困户享受分红、就业、技术指导、产品回购等多种收益。财政扶持资金、相关涉农资金和社会帮扶资金投入建设的水利、农业、电力、光伏、乡村旅游开发等工程设施形成的资产,股份量化给贫困村或贫困户。
四、重点工程
立足全省特色农业发展实际,围绕加快转变农业发展方式,调整优化农业产品结构,提升特色产业供给能力为主线,以“十一项产业脱贫工程”为突破口。抓区域性脱贫工程带动贫困县摘帽,抓特色产业基地建设带动贫困村销号,抓特色产业项目发展带动贫困人口脱贫。
(一)特色种养产业脱贫工程。
1.贫困地区“一村一品”强村富民工程。

2.特色粮油脱贫工程。

3.设施农业及水果产业脱贫工程。

4.特色园艺(蚕花药)产业脱贫工程。

5.特色畜牧业脱贫工程。

6.特色渔业脱贫工程。

(二)特色林业产业脱贫工程。
1.特色林业生态脱贫工程。

2.林下经济脱贫工程。

3.林木种苗脱贫工程。

4.森林旅游脱贫工程

(三)农村一二三产业融合发展示范工程。

(四)贫困地区新型经营主体培育工程。

(五)贫困地区新型职业农民培育工程。

(六)贫困村致富带头人培训工程。

(七)旅游基础设施提升工程。

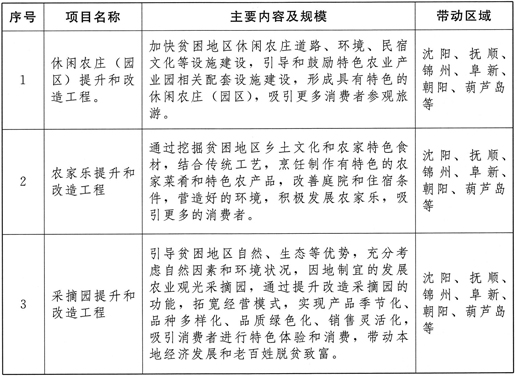
(八)乡村旅游脱贫工程。

(九)休闲农业脱贫工程。

(十)电商脱贫工程。

(十一)小水电及光伏产业脱贫工程。

五、保障措施
(一)创新体制机制。
1.精准脱贫机制。根据《贫困人口精准识别标准》,对有劳动能力贫困人口实行分类扶持、组合用策,切实做到“项目安排精准”,“资金使用精准”、“措施到户精准”。对建档立卡的贫困村、贫困户、贫困人口定期进行全面核查,实施有进有出的动态管理,切实做到应进则进。健全驻村帮扶机制,按照实际需求精准选配第一书记,精准选派驻村工作队,明晰帮扶职责到人,不稳定脱贫不撤队伍。健全贫困退出机制,规范贫困人口退出标准和程序。建立健全贫困户脱贫认定机制,对已经脱贫的农户,在一定时期内让其继续享受脱贫相关政策,避免出现边脱贫边返贫现象。建立对脱贫政策落实和脱贫成效的第三方评估机制,实施责任、权利、资金、任务“四到县”。
2.贫困群众参与机制。切实保障贫困人口的发展权利和主体地位,充分发挥贫困村党员干部的引领作用和致富带头人的示范作用,激发贫困人口脱贫奔小康的积极性、主动性、创造性。培育责任意识、法治意识和市场意识,提高贫困人口参与市场竞争的自觉意识和能力。建立健全贫困人口利益与需求表达机制,充分尊重群众意见,切实回应群众需求。适合由贫困村、贫困户自主选择和实施的脱贫项目,要充分下放权利。完善脱贫龙头企业认定制度,增强企业辐射带动贫困户增收的能力。完善村民自治机制,不断提高贫困人口参与产业发展组织化水平。
3.资金项目管理机制。资金项目管理突出以脱贫规划为引领,以减贫成效为导向,将财政专项扶贫资金的分配与市县当年脱贫任务挂钩,主要依据当年脱贫任务人数、建档立卡脱贫户数等因素切块下达到县(市、涉农区)。下放项目审批权限,资金切块下达后,县(市、涉农区)政府依据脱贫规划和年度脱贫任务需求,自主确定扶持项目,对资金使用、项目组织实施及脱贫成效负主体责任。结合精准脱贫大数据管理,建立健全脱贫资金、项目信息公开机制,保障资金项目在阳光下运行。
4.完善利益联结机制。实行省领导联系县、市领导联系乡、县领导联系村、党员干部联系户的帮扶制度。完善省市县党政机关和企事业单位联接贫困地区到人机制。在沈阳、大连、鞍山市继续对口帮扶阜新、朝阳、铁岭市的基础上,新增营口市、鞍钢集团公司共同对口帮扶建昌县。
鼓励民营企业、社会组织、个人参与精准脱贫,实现帮扶资源和精准脱贫有效对接,自愿包村包户,做到贫困户都有党员干部或爱心人士结对帮扶。发挥各民主党派、无党派人士在人才和智力脱贫上的优势。鼓励新型经营主体,带动有产业发展能力贫困人口参与特色产业发展,依法签订利益共享、风险共担的合作协议。为脱贫户提供产业技术,提供服务,协议收购产品。
(二)加大政策支持。
1.财政政策。省级财政逐步加大专项资金投入力度,积极争取国家一般性转移支付资金、各类涉及民生的专项转移支付资金的支持力度,向贫困地区和贫困人口倾斜;各市县要充分运用建档立卡成果,结合本地区脱贫攻坚任务和产业发展规划,依据有关规定,积极支持产业精准脱贫项目。农业综合开发和农村综合改革转移支付涉农资金要向产业精准脱贫项目倾斜。各地区要根据本地脱贫攻坚需要,积极调整财政支出结构,切实加大扶贫投入。支持开展资产收益脱贫,在不改变用途的情况下,产业精准脱贫相关专项资金投入设施农业、养殖、光伏、水电、乡村旅游等项目形成的资产具备条件的可折股量化给贫困村和贫困人口。
2.投资政策。严格落实国家在贫困地区安排的公益性建设项目取消县级配套资金政策。下放项目审批权限,优化审批流程,逐年增加贫困地区中央基础设施建设投资规模,逐步提高特色产业基础设施项目投资补助标准,完善补助方式。在安排年度特色产业发展目标计划过程中,应优先考虑对贫困地区的投入力度。在精准脱贫中推广政府与社会资本合作、政府购买服务等模式。
3.金融政策。建立完善脱贫攻坚金融服务工作联动机制,加强人民银行沈阳分行、辽宁银监局、辽宁保监局、省发展改革委、省财政厅、省农委、省扶贫办及金融机构之间的政策互动、工作联动和信息共享。发挥扶贫再贷款等多种货币政策工具正向激励作用,鼓励和引导商业性、政策性、开发性、合作性等各类金融机构加大信贷投入,改进完善服务,重点帮助贫困地区发展特色产业和贫困人口就业创业。加强农村信用体系建设,支持有条件的地方设立扶贫贷款风险补偿基金,通过提供贷款贴息和风险补偿等方式,鼓励农村信用社、村镇银行等金融机构根据贫困人口信用评价指标,为建档立卡贫困户提供五万元以下、三年以内、利率水平合理的小额信用贷款。灵活运用特许经营项目的收益权、林权、农村承包土地的经营权、农民住房财产权、集体资产收益权等作为担保设计贷款新产品。鼓励符合条件的金融机构发行支持“三农”的专项金融债券。支持贫困地区符合条件的企业发行企业债券、公司债券、短期融资、中期票据、项目收益票据、区域集优债券等债务融资工具。建立健全融资风险分担和补偿机制,设立脱贫贷款风险补偿基金和担保基金,专项用于建档立卡贫困户贷款以及带动贫困人口就业的各类脱贫经济组织贷款风险补偿。支持贫困地区设立政府出资的融资担保机构,并纳入政策性再担保体系。根据贫困地区特色产业发展需要,鼓励保险机构开展特色产品保险和脱贫小额贷款保证保险,有条件的地区可以给予一定的保费补贴等支持。扩大特色产业项目保险覆盖面,支持贫困户参与农产品保险。
4.土地政策。根据第二次全国土地调查及最新年度变更调查成果,完善土地利用总体规划。新增建设用地优先保障脱贫项目用地需要,在安排土地整治工程和项目、分配下达高标准基本农田建设计划和补助资金时,要向贫困地区倾斜。积极探索市场化运作模式,吸引社会资金参与土地整治和脱贫开发工作。支持农民合作社和其他经营主体通过土地托管和吸收农民土地经营权入股等方式,带动贫困户增收。贫困地区矿产等资源开发,赋予土地被占用的村集体股权,让贫困人口分享资源开发收益。
5.培训政策。健全贫困家庭劳动力参与产业培训对接政策,统筹使用各类培训资源,提高贫困人口产业培训的针对性和有效性。鼓励职业院校和技工学校招收贫困家庭子女,明确转型农民培训工程为贫困人口参与培训提供名额,对参与就业培训或特色产业专项培训的贫困劳动力要给予财政补助。引导和支持用人企业在贫困地区建立劳务中介及产业培训基地,开展技能就业定向培训,按区域培训产业,按人口培训项目的精准脱贫培训计划。确保贫困家庭人口掌握一门致富技能,选择增收脱贫项目。
(三)强化组织领导。
1.加强组织领导。省、市、县(市、涉农区)要建立产业精准脱贫工作领导小组,加强工作指导,总结经验做法,推广典型模式,加强监督查检和考核评价,及时研究解决推进中的困难和问题。
2.明确责任分工。各级党委、政府是产业精准脱贫工作的责任主体。各地要明确牵头部门和责任部门。省主要做好统筹规划、工作指导和监督检查;市要做好组织落实、推动实施和监督检查;县级党委和政府要承担起主体责任,切实做好进度安排、项目落地、资金使用、人力调配、推进实施等工作。乡镇、村要组织和带领贫困户做好脱贫项目实施、登记造册、监督管理、信息反馈等工作。各部门要按照部门职责落实产业精准脱贫责任,制定本部门加大行业精准脱贫的政策措施,拓宽脱贫资金来源渠道。
3.实行通报制度。各级产业精准脱贫工作领导小组要对产业精准脱贫目标任务、项目进展、工程进度、脱贫人口增收等情况进行定期通报。
4.实施考评督查。各级产业精准脱贫工作领导小组要制定精准脱贫考核评价办法,对产业精准脱贫工作进行考核评价,定期对产业精准脱贫工作进行监督检查,对落实不力的地区和部门党政主要领导进行约谈。加强财政监督检查和审计、稽查工作,建立专项资金违规使用责任追究制度,保障资金使用公开、规范、安全、有效。
| 版权所有: | 主办单位: |
| 地址:沈阳市皇姑区北陵大街45-9号 | 邮编:110032 |
辽公网安备 21010502000372号 |
网站标识码:2100000037 |
| ICP备案序号:辽ICP备05023109号 | 联系邮箱:mhwz@ln.gov.cn |

