政府公报
2016年9月14日
辽宁省林业产业发展指导意见
为贯彻落实《
关于推进农业供给侧结构性改革的实施意见》(辽政发〔2016〕41号)精神,依据《国家发展改革委关于修改〈产业结构调整指导目录(2011年本)〉有关条款的决定》(国家发展改革委第21号令)、《辽宁省林业发展“十三五”规划》,结合我省实际,制定本意见。
一、总体要求
(一)指导思想。全面贯彻党的十八大和十八届三中、四中、五中全会精神,深入贯彻习近平总书记系列重要讲话精神,牢固树立创新、协调、绿色、开放、共享的发展理念。坚持以市场需求为导向,以调结构、增资源、补短板、创效益为主攻方向,以调整优化树种、林种和产业结构为突破口,进一步加大国土绿化和生态建设力度,推进国家储备林基地建设。积极推进红松果材兼用林、木本油料和特色经济林、森林中药材、森林食品、野生动物人工驯养、林木种苗花卉等林地经济开发、绿色富民产业发展,大力发展森林旅游、健康养生养老产业,加强龙头企业和品牌培育,加快林产品精深加工和冷链运输物流业发展,延长产业链,提高林产品附加值,补齐林业产业短板,实现绿色发展、绿色惠民。
(二)发展目标。到2020年全省森林覆盖率达到42%,森林总蓄积达到3.41亿立方米。力争全省林业总产值达到2000亿元,年均增长率3.74%,对全省GDP贡献值达到110亿元。建设国家储备林基地24.66万公顷。新发展红松果材兼用林基地0.67万公顷,达到4.5万公顷。新发展特色经济林基地1.33万公顷,达到102.6万公顷。新发展林下参、刺五加等森林中药材基地10万公顷,达到18万公顷。新发展山野菜、林地食用菌等森林食品基地3.33万公顷,达到4.5万公顷。建设森林体验基地5处、森林养生养老基地5处。森林旅游年接待游客量达到3500万人次。初步建成结构基本合理、功能渐趋增强的森林生态系统和更具活力、显著富民的林业产业体系。
二、主要任务
(一)加大国土绿化和生态建设力度。实施国土绿化行动工程,重点实施三北防护林工程、沿海防护林工程、新一轮退耕还林工程、青山工程等林业重大生态工程建设。加强森林城市建设,实施乡村绿化工程,推进全民义务植树活动。实行造林精细化管理,提高造林工程质量。进一步推进沙化和荒漠化土地治理,有效遏制沙化和荒漠化土地扩展趋势,改善沙区生态环境。力争到2020年,全省完成沙化土地治理面积27.95万公顷。加强森林科学经营,开展复层林培育试点工作,提高混交、复层林比重。实施森林质量精准提升工程,着力提升森林质量,重点抚育中幼龄林、修复退化林,增强森林生态功能,确保森林生态安全。

(二)推进国家储备林基地建设。通过集约栽培、改培、抚育等措施,推进国家储备林基地建设。重点推进落叶松、红松、杨树、桦树等大径级材培育基地,紫椴、黄菠萝、核桃楸、水曲柳等珍贵树种用材林基地,杨树短周期原料林基地建设,提升全省木材质量和产量。2020年全省国家储备林基地达到24.66万公顷。其中,造林2.85万公顷,改培12.62万公顷,抚育9.19万公顷。力争到2020年全省国家储备林蓄积量2000万立方米以上。

(三)推进红松果材兼用林和特色经济林产业发展。重点发展红松果材兼用林和榛子、核桃、板栗、大枣、仁用杏、优质梨、树莓、蓝莓、猕猴桃等特色经济林产业基地。进一步调整优化树种、品种结构,加强名特优新品种引进和丰产栽培技术应用,调减市场滞销的经济林品种,适度增加有市场需求的品种。积极推进和实施无公害、绿色、有机栽培模式,提高优质果率和产品品质。开展特色经济林标准化示范园建设,强化水电路等基础配套设施建设,促进经济林产业向规模化栽培、标准化经营、专业化方向发展。到2020年,力争使红松果材林基地面积和红松籽产量分别由2015年3.83万公顷、1.71万吨提升到4.5万公顷、2.36万吨;全省特色经济林面积和产量分别由2015年96.2万公顷、710万吨提升到102.6万公顷、720万吨;其中,水果经济林面积和产量分别由2015年55.3万公顷、674万吨提升到57.3万公顷、680万吨,干坚果经济林面积和产量分别由2015年40.9万公顷、36万吨提升到45.3万公顷、40万吨。

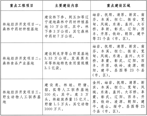
(四)推进林地经济开发产业发展。鼓励和支持各类林业经营主体利用林地资源,采取立体综合开发模式,发展林地经济开发项目。重点发展林下参和刺五加等森林中药材基地、刺龙芽等山野菜基地、黑木耳等林地食用菌基地,积极发展鹿、林蛙、野猪、貂、狐等野生动物人工驯养基地。推进适度规模经营、标准化管理、专业化发展,减少化学品投入量,确保产品质量安全。到2020年,力争使全省林地经济开发面积由2015年的143万公顷增加到156万公顷。

(五)推进林木良种苗木花卉产业发展。积极发展紫叶李、金叶榆、金叶糖槭等彩色苗木基地,大力发展五角枫、东北红豆杉等乡土树种绿化苗木基地建设,积极推进以丹东杜鹃、天女木兰等辽宁特色木本花卉基地建设。加强林木良种繁育基地和林木种质资源保护库建设,重点建立一批保障型苗圃。进一步加强乡土树种、珍稀树种品种选育和新型轻基质容器育苗、组培育苗、滴灌、配方施肥等先进适用技术推广应用,加强基础配套设施建设。引导和鼓励各类经营主体通过租赁、拍卖、股份合作等多种形式参与林木良种苗木花卉基地建设,引导和鼓励企业、种植大户组建苗木花卉专业合作组织,促进规模经营。加强林木良种苗木花卉市场流通体系建设和电子商务建设,强化林木良种苗木花卉生产、运输和市场监管,确保产品质量。

(六)大力发展森林旅游业。充分利用森林、湿地等生态景观资源,发展旅游业。重点加强景区景点基础设施建设,促进景区景点提档升级,打造环海线、辽东线、辽南线、辽西线等森林旅游精品线路。鼓励和支持民间资本参与森林旅游开发项目建设,鼓励和支持林农依托森林环境创办“林家乐”。支持国有林场、自然保护区利用森林景观资源,挖掘特色,发展森林旅游产业。到2020年,力争使全省森林旅游业年接待游客量由2015年的2300万人次提升到3500万人次。

(七)大力发展森林健康养生养老产业。加强森林体验中心、森林养生养老中心、森林浴场、解说步道、健身步道等基础配套设施建设。重点开展全国森林养生养老基地示范工程建设,引导和鼓励民间资本参与森林养生养老基地建设,构建集森林体验、教育、文化、休闲、医疗、康养于一体的森林养生养老基地,加快森林养生养老产业向专业化、精细化、高品质和价值链高端延伸。

(八)加强林业生态公益产品供给。充分发挥林业生态环境资源优势,加快推进森林公园、湿地公园、沙漠公园、自然保护区等林业生态公益产品发展,着力推进国家公园建设。加强基础配套设施建设,开展破损山体植被恢复、湿地重大生态修复工程建设,提升和完善森林公园、湿地公园、沙漠公园、自然保护区建设和管理水平,为人民群众提供生态良好、环境优美的休憩运动场所。到2020年,全省省级以上森林公园、湿地公园、沙漠公园、自然保护区分别由2015年的71处、34处、0个、35个分别增加到72处、40处、3个、36个。
(九)加快林产品加工和冷链运输物流业发展。引导和鼓励企业引进林产品精深加工技术、先进工艺和装备,加强新产品技术研发,提升企业发展内生动力。重点发展经济林、森林中药材、森林食品、人工驯养野生动物制品等非木质林产品精深加工业,加快推进木质地板、木家具等木材精深加工业发展。积极发展林产品仓储保鲜、冷链运输、物流配送等现代林产品物流业,推进林产品电子商务平台建设,形成产业链条,提高附加值。引导和鼓励企业采取租赁、买断、股份合作等形式建设原料林基地。鼓励和支持生物制药和生物材料提取开发利用产业发展。积极引导各地区加大招商引资力度,吸引民间资本投资林产品加工业,加快推进林产品加工产业园区发展,打造林产品加工集聚区和产业集群。
(十)加强龙头企业和品牌培育。引导和鼓励企业通过兼并、重组、收购、控股等方式组建林业龙头企业,培育和发展一批技术含量高、产业链条长的林产品精深加工龙头企业。省级林业龙头企业由2015年的141家增加到2020年的200家以上,国家级林业重点龙头企业由2015年的5家增加到2020年的15家以上。引导和鼓励企业、专业合作社等经营主体开展绿色、有机、地理标志、森林认证等产品认证和驰名商标申报工作,培育品牌。积极推进丹东板栗、铁岭榛子、朝阳大枣、建昌核桃、辽东林下参和林蛙油、红松籽、西丰鹿制品等区域品牌建设,提升林产品知名度和市场影响力。到2020年,力争使全省地理标志、森林认证林产品由2015年的14个增加到19个以上。
三、保障措施
(一)强化规划和政策引导。科学编制林业产业发展规划,用规划引导企业、专业合作社等各类经营主体发展林业产业。对社会各类经营主体投资林业产业项目,要符合《辽宁省林业发展“十三五”规划》、《辽宁省林地保护利用规划》、《辽宁省青山保护规划》要求。对公益林开发利用要严格按照《国家级公益林管理办法》(林资发〔2013〕71号)规定执行,在不破坏森林生态系统功能的前提下,适度开展林下种植养殖和森林游憩等非木质资源开发与利用,发展林下经济。引导和鼓励林产品生产加工企业采用先进技术、工艺、设计和装备,限制高污染、高能耗、高资源消耗的林产品生产加工项目建设。进一步加强森林防火和林业有害生物防治,加强珍稀野生动植物保护,强化森林和林地资源保护。加大简政放权力度,对影响林业产业发展和林农致富的行政审批事项全面清理,该取消下放的权力一律取消下放。简化审批程序,规范审批行为,改进监管措施,提升林业公共服务能力和水平。
(二)调整和修订《森林经营技术规程》。对《辽宁省森林经营技术规程》中相关培育目标、树种组成、主伐林龄、抚育标准、经营技术标准等与林业产业发展不相适应的条目和标准进行调整和修订,编制和完善大径级材、红松果材兼用林、经济林、森林中药材、森林食品基地等相关建设技术标准和规程,制定和完善林产品产品标准,建立和完善林业产业技术规范和标准体系。
(三)鼓励和支持林业新型合作组织发展。鼓励和支持林业专业合作社、家庭林场、行业协会、专业大户等新型林业经营主体发展。进一步深化集体林权制度改革,积极推进《辽宁省森林资源流转管理办法》的制定和出台,确保林权流转公开、公正、规范运行,依法保护农民林地承包权、经营权和林木所有权,保障林地经营权人和林木所有权人的合法权益。引导和鼓励农民以林地使用权和林木所有权入股、合资、合作等形式组建专业合作组织。鼓励和支持民间资本以合资、合作等多种形式参与林业专业合作组织建设,加快林业新型合作组织的发展。到2020年,力争使全省以林业专业合作社、家庭林场为主的新型林业经营主体由2015年的3183个、经营面积81.5万公顷分别增加到3850个、经营林地面积131万公顷以上。
(四)加强林业科研和技术推广。加强林业科研机构和科技创新平台建设,增强林业自主创新能力,提高林业科技成果转化率。加强林业科技人才培养。鼓励和支持科技人员深入生产一线创新创业,开展技术指导、技术咨询和技术服务。鼓励林业龙头企业与林业院校、科研院所联合创办研发中心,建立林产品研发创新体系。进一步完善林业科技推广体系,加强林业技术培训,提高林农林业技术知识水平。
(五)推进林业产权流转交易市场建设。加强东北林业产权交易中心建设,建立和完善林权收储担保、仓储物流、电子商务等服务功能,建成联通全省、辐射周边省区,集林权交易、林权抵押、林产品交易等多功能一体化平台。积极完善以县级为主、乡级为辅的林权管理服务中心建设,逐步建成林权管理、流转交易、社会服务“三位一体”的林权管理服务机构。加强集体林权流转交易监管,规范和健全林权抵押登记、评估、流转服务,促进全省林业产权流转市场健康发展。
(六)调整林业资金投资方向和重点。围绕林业供给侧结构性改革,积极调整林业投资方向和重点,集中资金重点投向大径级材、珍贵树种用材林、红松果材兼用林、经济林标准园、林地经济开发项目。积极整合省和国家专项资金用于支持林地经济开发、林产品加工项目、名优品牌、龙头企业、林业专业合作社等发展。国家农业综合开发经济林专项资金重点用于经济林和森林中药材基地建设。国家贷款项目贴息重点支持原料林基地、木本油料、经济林、森林中药材、山野菜等林地经济开发项目建设。积极拓宽投融资渠道,吸引和鼓励民间资本投资林业产业发展。
(七)加大森林养生养老产业支持力度。按照市场经济规律,实行森林旅游资源有偿使用,允许森林旅游资源使用权依法抵押、入股、合资、合作。鼓励和支持民间资本以独资、合资、合作、租赁、承包等多种形式参与森林养生养老基地建设和经营。对森林养生养老基地建设项目涉及征占用林地的,在符合《辽宁省林地保护利用规划》允许范围的,应优先安排指标,依法办理用地手续。鼓励森林养生养老基地建设与森林生态环境保护相协调,引导和鼓励建设生态友好型养生养老基地。
(八)拓宽林业融资渠道。加强与银行等金融机构沟通合作,签订银林战略合作协议,创新银林合作模式。进一步落实《关于印发〈辽宁省集体林权抵押贷款管理暂行办法〉的通知》(辽林字〔2015〕46号),扩大林权抵押贷款抵押范围,合理评估林权抵押物,延长贷款期限,降低贷款利率,提高贷款额度。进一步加强与农业发展银行辽宁省分行沟通协调,开展项目对接,争取农业发展银行辽宁省分行对国家储备林基地、防护林建设、森林抚育、林业基础设施及产业发展信贷支持。加强与国家开发银行辽宁省分行沟通协调,增加对国家储备林基地建设融资支持。积极协调各类商业银行等金融机构,创新金融产品和服务,扩大林业信贷规模,增加对林业金融支持。进一步加大招商力度,扩大林业利用外资规模和水平。
(九)加快推进林业多元化担保体系建设。建立和完善林业融资担保机制。引导和鼓励各级各类融资担保机构,开展林业融资担保和再担保等业务。创新担保机制,探索建立面向林农、林业专业合作组织和中小林业企业小额贷款、贴息扶持政策。引导和鼓励民间资本以多种形式建立贷款担保机构。鼓励和支持多户联保等形式,推进多元化的林业贷款担保体系建设。
(十)加强组织领导。省林业厅成立省林业产业推进工作领导小组,负责林业产业发展规划和计划编制、政策制定、项目推进、组织协调、检查指导等工作。各市、县(市、区)也要建立相应的工作推进机制,建立工作责任制,明确责任,落实到人。强化督促检查,扎实推进林业供给侧结构性改革,促进全省林业产业持续快速发展。
| 版权所有: | 主办单位: |
| 地址:沈阳市皇姑区北陵大街45-9号 | 邮编:110032 |
辽公网安备 21010502000372号 |
网站标识码:2100000037 |
| ICP备案序号:辽ICP备05023109号 | 联系邮箱:mhwz@ln.gov.cn |

