政府公报
2016年1月24日
辽宁省简化优化公共服务流程
方便基层群众办事创业的工作方案
为贯彻落实《国务院办公厅关于简化优化公共服务流程方便基层群众办事创业的通知》(国办发〔2015〕86号)精神,进一步提高公共服务质量和效率,解决群众“办证多、办事难”问题,现制定以下工作方案。
一、总体要求
(一)指导思想。
全面贯彻落实党的十八大和十八届二中、三中、四中、五中全会精神,按党中央、国务院和省委、省政府关于简政放权、放管结合、优化服务的安排部署,通过制定公共服务事项目录、清理规范不合法、不合理的证明和手续等措施,进一步减少办事环节、优化服务流程、转变工作作风、提高行政效能,切实为群众提供优质高效便捷的公共服务,更好地推动大众创业、万众创新,激发市场活力和社会创造力。
(二)基本原则。
坚持便民利民原则。简化办事环节和手续,优化公共服务流程,明确标准时限,不断提升公共服务水平和质量,让群众办事更方便、创业更顺畅。
坚持依法依规原则。依法明确服务事项、规范服务程序、限制自由裁量权,推进公共服务法治化、规范化。
坚持公开透明原则。全面公开公共服务事项目录和办事指南,实现公共服务全过程公开透明、可追溯、可核查,切实保障群众的知情权、参与权和监督权。
坚持数据共享原则。加快推进“互联网+公共服务”,运用大数据等现代信息技术,强化部门协同联动,推动信息互联互通、共享互认,提升公共服务整体效能。
二、主要任务
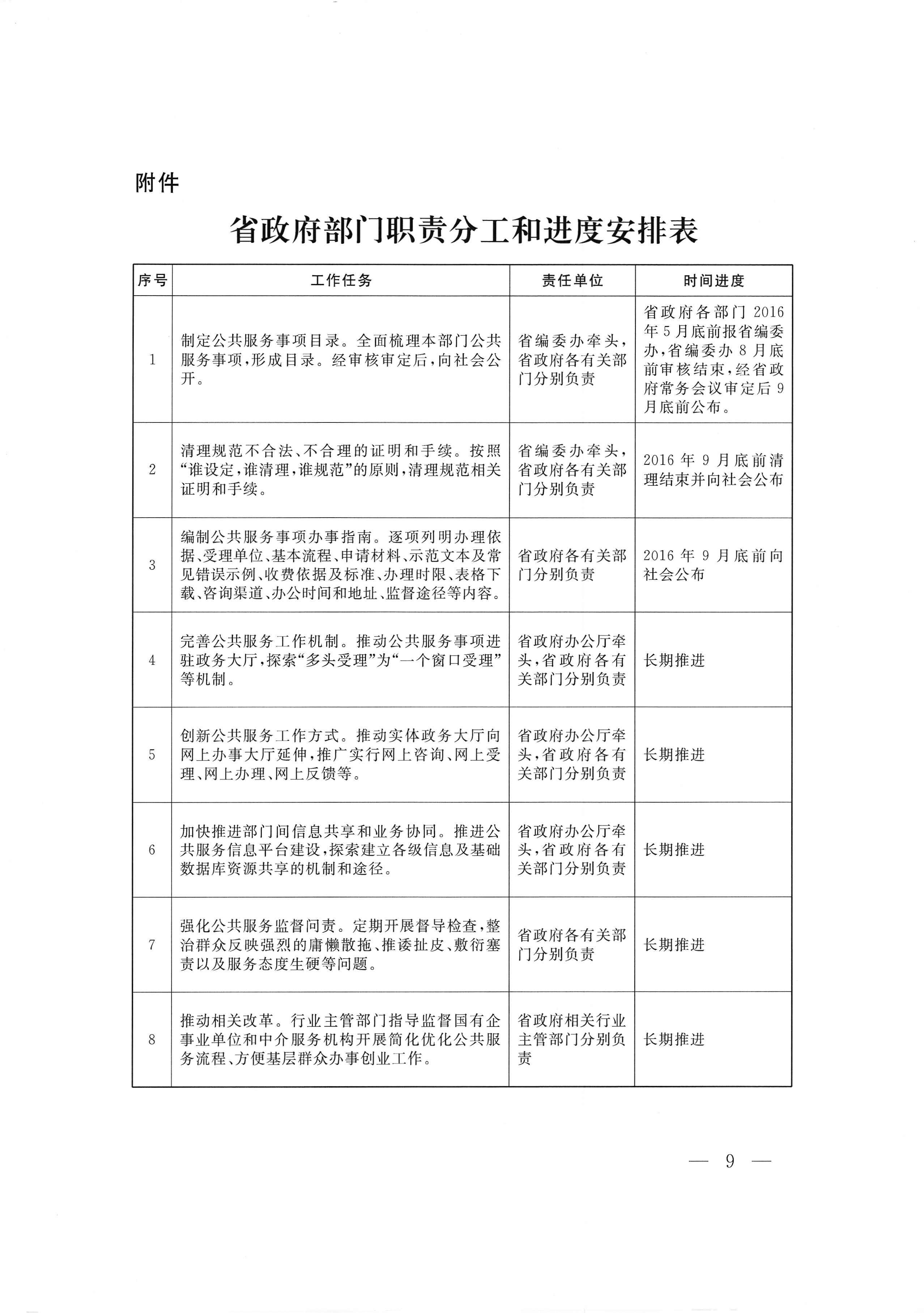
(一)制定公共服务事项目录。按照法律法规规定,对于政府部门应当主动提供的服务事项,以及对于公民、法人和其他组织办理行政许可、行政确认、行政给付等过程中,需要政府部门出具各类辅助性的证明、盖章等服务事项,要全面进行梳理,形成目录并向社会公开,实施动态管理。公共服务事项目录应当涵盖公共教育、劳动就业、社会保障、医疗卫生、住房保障、文化体育、扶贫脱贫等与群众日常生产生活密切相关的公共服务事项,以及政策支持、法律和信息咨询、知识产权保护、就业创业培训等满足创业创新需求的相关综合服务事项。
(二)清理规范不合法、不合理的证明和手续。按照“谁设定,谁清理,谁规范”的原则,对没有法律法规依据的证明和盖章环节,原则上一律取消;对确需申请人提供的证明,要严格论证,广泛听取各方面意见,必要时履行公开听证程序;对可通过与其他部门信息共享互认获取相关信息的,办事部门不得要求申请人重复提供证明材料。对上级部门设定不合法、不合理的证明和手续,逐级上报设定部门研究处理。探索“告知+承诺”服务模式,由办事部门告知申请人应当符合的条件和虚假承诺应负的责任,申请人知晓条件要求并书面承诺保证符合相关条件和要求、承诺承担违约责任并进行公示后,办事部门可先予办理相关手续,同时加强事后核查和监管。
(三)编制公共服务事项办事指南。对于公共服务事项,要逐项编制办事指南,列明办理依据、受理单位、基本流程、申请材料、示范文本及常见错误示例、收费依据及标准、办理时限、表格下载、咨询渠道、办公时间和地址、监督途径等内容,做到具体翔实、一目了然,并通过政府网站、宣传手册等形式向社会公开,接受社会监督。在编制办事指南时,要最大限度精简办事程序,减少办事环节,缩短办理时限,提高服务质量。
(四)完善公共服务工作机制。加快政务服务大厅功能升级,推动公共服务事项全部进驻,探索将部门分设的办事窗口整合为综合窗口,变“多头受理”为“一个窗口受理”,为群众提供项目齐全、标准统一、便捷高效的公共服务;建立健全首问负责、一次性告知、并联办理、办理时限承诺等制度;积极推行一站式办理、上门办理、预约办理、自助办理、同城通办、委托代办等服务,消除“中梗阻”,打通群众办事“最后一公里”。对于符合国家产业结构调整方向、列入国家鼓励类产业目录、有利于自主创业和增加就业等事项,探索开辟“绿色通道”,实行优先办理、主动服务、专人负责。
(五)创新公共服务工作方式。积极推动实体政务服务大厅向网上办事大厅延伸,逐步将具备条件的公共服务事项及流程由“线下”整体复制到“线上”,推广实行网上咨询、网上受理、网上办理、网上反馈,实现办理进度和办理结果网上实时查询;暂不具备网上办理条件的事项,也要通过多种方式提供全程在线咨询服务,及时解答申请人疑问。逐步构建实体政务服务大厅、网上办事大厅、移动客户端、自助终端等多种形式相结合、相统一的公共服务平台,为群众提供方便快捷的多样化服务。
(六)加快推进部门间信息共享和业务协同。推进公共服务信息平台建设,探索建立各级信息及基础数据库资源共享互认的机制和途径。依托“互联网+”,运用大数据等信息化手段,促进各办事部门相互衔接,打破“信息孤岛”,逐步实现跨部门、跨区域、跨行业涉及公共服务事项的信息共享、校验核对,做到“申请人一次提交,全程办理;部门一次采集、全程共享”,变“群众来回跑”为“部门协同办”,从源头上避免各类“奇葩证明”、“循环证明”等现象,为群众提供更加人性化的服务。
(七)强化公共服务监督问责。要定期开展督导检查,重点检查公共服务事项目录执行情况、服务流程简化优化情况等,大力整治群众反映强烈的庸懒散拖、推诿扯皮、敷衍塞责以及服务态度生硬等问题,坚决克服服务过程中不作为、乱作为现象。加大效能评估和监督考核力度,探索运用网上监督系统,确保服务过程可考核、有追踪、受监督。建立健全申请人评议制度、公众监督投诉机制,畅通互联网、举报电话等投诉渠道,完善举报受理、处理和反馈制度,主动接受社会监督。
三、工作安排
省政府简化优化公共服务流程方便基层群众办事创业工作分三个阶段进行。
(一)清理自查阶段。各部门按照本方案要求,认真开展清理自查工作,梳理公共服务事项。2016年5月底前,将清理结果报送省编委办。没有公共服务事项的部门实行零报告。
(二)审核确认阶段。省编委办负责省政府部门公共服务事项的审核确认工作。必要时请专家咨询论证,注重加强与各部门沟通,充分征求社会和市县两级政府意见。2016年7月底前提出书面审核意见并反馈各部门。各部门研究提出意见,经省编委办复核后,8月底前报省政府审定。对于经过复核的公共服务事项,各部门要逐项编制办事指南。
(三)公布运行阶段。2016年9月底前,省政府公布省政府部门公共服务事项目录和办事指南,并在省政府门户网站、省政府部门网站公开,主动接受社会监督。各部门要按照本方案要求,不断完善公共服务工作机制,创新工作方式,推进信息共享和业务协同,切实将简化优化公共服务流程、方便基层群众办事创业工作落实落细。
各市政府要按照本方案精神,制定本地区的工作方案,于2016年6月底前报省政府推进职能转变协调小组办公室,并于12月底前公布本级政府部门公共服务事项目录和办事指南。
四、组织实施
(一)提高认识,加强领导。简化优化公共服务流程、方便基层群众办事创业,是加快转变政府职能,推进简政放权、放管结合、优化服务改革的重要内容。各地区、各部门要充分认识此项工作的重要性,将其摆上重要议事日程,统一研究部署,主要负责同志作为第一责任人,分管领导要抓督促、抓协调、抓落实,确保各项改革措施扎实推进。
(二)突出重点,回应关切。各地区、各部门要将群众反映的公共服务“堵点”、“痛点”、“难点”作为改进工作、优化服务的着力点和突破口,重点针对群众困扰已久的热点难点问题,认真查找现行公共服务流程存在的不足,找准症结,尽快整改,以改革的实际成效取信于民。要探索建立“群众点菜、政府端菜”机制,主动了解群众需求,在改进公共服务中汲取群众智慧,回应社会关切,接受社会监督。
(三)协同推动,狠抓落实。简化优化公共服务流程、方便基层群众办事创业是一项系统工程,各地区、各部门要主动作为、相互配合,持续发力、整体推进。面向基层群众提供服务的国有企事业单位和中介服务机构,也要按照本方案要求,切实改进工作,不断优化服务,相关行业主管部门要加强指导和监督。
附件:省政府部门职责分工和进度安排表
| 版权所有: | 主办单位: |
| 地址:沈阳市皇姑区北陵大街45-9号 | 邮编:110032 |
辽公网安备 21010502000372号 |
网站标识码:2100000037 |
| ICP备案序号:辽ICP备05023109号 | 联系邮箱:mhwz@ln.gov.cn |

