政府公报
各市人民政府,省政府各厅委、各直属机构:
现将《2015年推进简政放权放管结合转变政府职能工作方案》印发给你们,请认真贯彻落实。
2015年7月12日
2015年推进简政放权放管结合
转变政府职能工作方案
2015年是全面深化改革的关键之年,是全面推进依法治国的开局之年,也是实现新一轮老工业基地全面振兴发展的重要之年。深入推进简政放权、放管结合和转变政府职能工作对于破解全省体制机制障碍、遏制当前全省经济下行态势具有重大意义。为贯彻全国推进简政放权放管结合职能转变工作电视电话会议及《国务院关于印发2015年推进简政放权放管结合转变政府职能工作方案的通知》(国发〔2015〕29号)精神,把这项改革推向纵深,在重要领域和关键环节取得新突破,促进全省经济社会持续平稳健康发展,制定本方案。
一、指导思想和工作目标
全面贯彻党的十八大和十八届二中、三中、四中全会及习近平总书记系列重要讲话和重要批示精神,按照“四个全面”战略布局,落实省委十一届九次全会、省政府工作报告及全省深化行政审批制度改革转变职能简政放权工作现场会确定的任务要求,主动适应和引领经济发展新常态,协同推进简政放权、放管结合、优化服务,坚持民意为先、问题导向,大力清除阻碍全省创新发展的“堵点”、影响干事创业的“痛点”和市场监管的“盲点”,在放权上求实效,在监管上求创新,在服务上求提升,加快建设法治政府、创新政府、廉洁政府和服务型政府,促进政府治理能力现代化。
2015年,全省推进简政放权、放管结合和转变政府职能工作,要实现从重取消下放数量向提高含金量转变,从“给群众端菜”向“让群众点菜”转变,从分头分层级推进向纵横联动、协同并进转变,从重减少审批向放权、监管、服务并重转变,统筹推进行政审批、投资审批、职业资格、收费管理、商事制度、教科文卫体等领域改革,着力解决跨领域、跨部门、跨层级的重大问题。继续取消下放含金量高的行政审批事项,彻底取消非行政许可审批类别,制定并公布省、市、县政府工作部门的权力清单和责任清单,全面开展投资领域简政放权改革试点,进一步优化建设工程项目审批流程,全面实现“三证合一”、“一照一码”,全面清理并取消一批收费项目、资质资格认定、企业办事关卡、审批中介事项及审批中的繁文缛节,出台一批规范行政权力运行、提高行政审批效率的制度和措施,推出一批创新监管、改进服务的举措,为企业松绑减负,为创业创新开路、清障、除弊、搭台,为稳增长、促改革、调结构、惠民生提供有力支撑,为全省经济社会发展培育新动力。
二、主要任务和具体措施
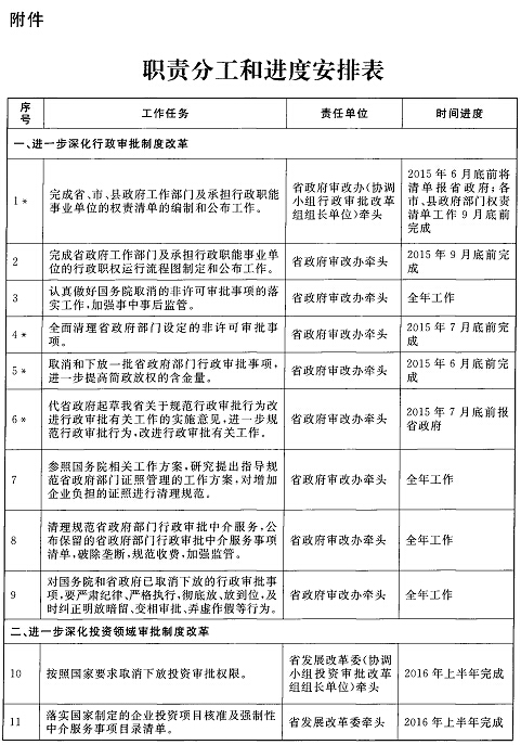
(一)进一步深化行政审批制度改革。完成省、市、县政府工作部门及承担行政职能事业单位的权力清单、责任清单和行政职权运行流程图的制定公布工作。结合推行权力清单制度,全面清理和取消非行政许可审批事项,不再保留“非行政许可审批”这一审批类别。认真做好国务院取消的非许可审批事项的落实工作,加强事中事后监管。再取消下放一批与促进经济增长、创新创业就业密切相关的行政审批事项,进一步提高简政放权的含金量。出台我省关于规范行政审批行为改进行政审批有关工作的实施意见,进一步规范行政审批行为,改进行政审批有关工作。按照国务院部署,研究提出指导规范政府部门证照管理的方案,对增加企业负担的证照进行清理规范。清理规范政府部门行政审批中介服务,公布保留的政府部门行政审批中介服务事项清单,破除垄断,规范收费,加强监管。对国务院和省政府已取消下放的行政审批事项,要严肃纪律、严格执行,彻底放、放到位,及时纠正明放暗留、变相审批、弄虚作假等行为。
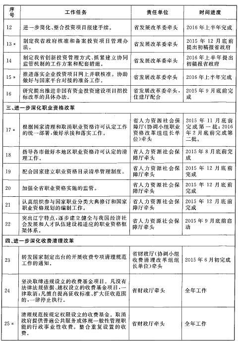
(二)进一步深化投资领域审批制度改革。按照国家关于取消和下放投资审批权限的要求,制定我省具体落实方案。严格贯彻落实国家制定的企业投资项目核准及强制性中介服务事项目录清单。按照国家要求,进一步简化、整合投资项目报建手续,结合我省企业投资项目管理体制改革试点工作加以推进。贯彻落实《政府核准和备案投资项目管理条例》。制定我省政府核准和备案投资项目管理办法。创新投资管理方式,抓紧建立协同监管机制,按照国家要求,制定我省的工作方案和配套措施。依托我省投资项目在线审批监管平台,推进落实企业投资项目网上并联核准。协助做好与国家平台对接的准备工作。研究提出推进非国有资金投资建设项目招投标改革的具体办法。
(三)进一步深化职业资格改革。做好国家清理和取消职业资格许可认定工作的承接和落实工作。指导督促各市做好本地区职业资格许可认定的清理工作。配合参与国家建立职业资格目录清单管理制度工作。贯彻落实国家职业资格设置管理和职业技能开发有关规定。加强对全省职业资格实施的监管,着力解决“挂证”、“助考”、“考培挂钩”等问题。认真组织参与国家职业分类大典修订和国家职业资格规划的编制工作,突出辽宁特点,逐步建立健全与我省经济社会发展和人才队伍建设相适应的职业资格框架体系。
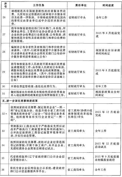
(四)进一步深化收费清理改革。转发国家出台的开展收费专项清理规范工作的通知,在全省深入开展行政事业性收费专项清理工作。坚决取缔违规设立的收费基金项目,凡没有法律法规依据、越权设立的,一律取消;凡擅自提高征收标准、扩大征收范围的,一律停止执行。清理规范全省按规定权限设立的收费。取消政府提供普遍公共服务或体现一般性管理职能的行政事业性收费。整合重复设置的收费。清理规范具有强制垄断性的经营服务性收费,凡是没有法定依据的行政审批中介服务项目及收费一律取消;不得将政府职责范围内的事项交由事业单位和中介组织承担并收费。审批部门在审批过程中委托开展的技术性服务活动,服务费用一律由审批部门支付并纳入部门预算。整顿规范行业协会商会收费,坚决制止强制企业入会并收取会费,以及强制企业付费参加各类会议、培训、展览、评比表彰和强制性赞助捐赠等行为;严禁行业协会商会依靠政府职能擅自设立收费项目。对我省2014年公布的行政事业性收费目录清单进行规范完善,依据国家公布的行政事业性收费和政府性基金目录清单,更新我省目录清单并向社会公布。加强对收费清理工作的督促检查,对不按要求落实清理规范工作,不如实清理及隐瞒不报收费情况的,严肃追究责任。贯彻落实好国家出台的将具有税收性质的收费基金并入相应税种的政策。开展收费监督检查,查处乱收费行为。
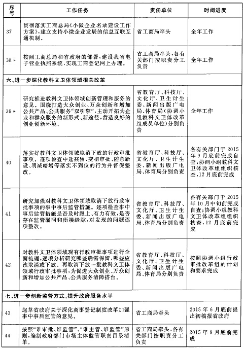
(五)进一步深化商事制度改革。根据国家的部署,制定我省企业“一照一码”登记实施办法,改造升级全省工商行政管理业务系统和“三证合一”综合登记业务系统,年内实现“一照一码”。全面贯彻落实《工商总局关于严格落实先照后证改革严格执行工商登记前置审批事项的通知》要求。公开决定保留的工商登记前置审批事项目录,并实行动态管理。根据国家的部署,放松对企业经营范围登记的管制,开展个体工商户、未开业企业、无债权债务企业简易注销登记试点。研究制定省政府部门公示企业信息管理办法。依托全省企业信用信息公示系统,建设政府部门公示信息数据共享平台。贯彻落实国家关于建设小微企业名录的要求,建立支持小微企业发展的信息互联互通机制。按照国家的部署,建设我省电子营业执照系统,依托全省网上审批平台,实现工商登记网上办理。
(六)进一步深化教科文卫体领域相关改革。适应互联网、大数据等技术日新月异的趋势,围绕打造“双引擎”,研究推进全省教科文卫体领域创新管理和服务的意见,尤其是对新技术、新业态、新模式,既解决“门槛过高”问题,又解决“无路可走”问题,主动开拓为企业和群众服务的新形式、新途径,营造良好的创业创新环境。逐项检查教科文卫体领域取消下放的行政审批事项是否落实到位,及时整改中途截留、变相审批、随意新设、明减暗增等行为,确保彻底放、放到位。研究加强对教科文卫体领域取消下放行政审批事项的事中事后监管措施,逐项检查事中事后监管措施是否及时跟上、有力有效,是否存在监管漏洞和衔接缝隙,对发现的问题逐项整改,确保管得好、管得住。结合开展权力清单建设工作,对教科文卫体领域各部门现有行政权力事项进行全面梳理,再取消下放一批行政审批等事项,协调研究解决工作中的重点难点问题。
(七)进一步创新监管方式,提升政府服务水平。加强市场监管,为各类市场主体营造公平竞争的发展环境,使市场和社会既充满活力又规范有序。要转变监管理念,强化法治、公平、责任意识;创新监管机制和监管方式,提升监管效能。研究制定省政府关于深化商事制度改革加强事中事后监管的意见。按照“谁审批、谁监管”、“谁主管、谁监管”的原则,编制政府部门市场主体监管职责目录清单,厘清部门监管职责。研究制定失信主体联合惩戒实施办法。依托全省企业信用信息公示系统,建设政府部门失信联合惩戒数据交换共享平台。出台市场主体公示信息抽查实施细则。开展工商部门公示企业信息情况检查和企业年报信息、即时信息公示情况抽查。推进“智能”监管,积极运用大数据、云计算、物联网等信息化手段,探索实行“互联网监管”新模式。推行随机抽查监管、告知承诺、举报奖励等办法,畅通群众投诉举报渠道,充分调动社会监督力量,落实企业首负责任,形成政府监管、企业自治、行业自律、社会监督的新格局。
优化政府服务,更好满足人民群众和经济社会发展需求,通过增加公共产品、公共服务来体现改革的成效。以创业创新需求为导向,切实提高公共服务的针对性和实效性,为大众创业、万众创新提供全方位服务,为人民群众提供公平、可及的公共服务。研究制定全省关于加快构建现代公共文化服务体系的实施意见,促进城乡基本公共文化服务的标准化、均等化。搭建为市场主体服务的公共平台,形成集聚效应,实现服务便利化、集约化、高效化。发展知识产权代理、法律、咨询、培训等服务,构建全链条的知识产权服务体系。提供有效管用的信息和数据,为市场主体创业创新和开拓市场提供信息服务。开展法律咨询服务,积极履行政府法律援助责任。做好对大学生的就业指导服务和农民工的职业技能培训。制订完善人才政策,营造引智聚才的良好环境,为市场主体提供人力资源服务。创新公共服务提供方式,引入市场机制,凡是企业和社会组织有积极性、适合承担的,要通过委托、承包、采购等方式交给他们承担;确需政府参与的,要实行政府和社会力量合作方式,基本公共服务项目也要尽量采取这种模式。政府要履行好保基本的兜底责任,切实保障困难群众的基本生活,消除影响群众干事创业的后顾之忧。要创新服务方式,通过网上办理、代办服务、上门服务等方式最大程度地便民利企。
(八)进一步建立健全改革保障机制。省政府推进职能转变协调小组(以下简称协调小组)要加大对国务院和省政府取消下放行政审批事项的落实、商事制度改革、权力清单、投资项目核准权限下放、加强事中事后监管等重点改革的督查力度。抓住典型案例,推动解决社会反映强烈的问题。配合各项改革的推进,认真做好省人大法规和省政府规章的清理,及时废止和修改相应法规规章,及时制定全省改革发展急需的法规规章。对简政放权、放管结合和转变政府职能事项进行专家评估,客观公正地提出意见建议。从建设法治政府、创新政府、廉洁政府和服务型政府的高度,加强理论研究,发挥决策咨询作用。市、县政府要加强相应的领导机制和工作机制,守土有责、守土尽责,强化责任、积极跟进,搞好衔接、上下联动。要积极探索,主动作为,明确改革重点,解决本地区企业和群众反映强烈的问题,切实增强改革的针对性和实效性。
三、工作要求和组织实施
(一)强化组织领导。各地区、各部门主要负责同志和协调小组各专题组、功能组组长要高度重视,勇于担当,切实担负起推进简政放权、放管结合、转变政府职能改革的领导责任,将其列入重要日程,精心组织安排,把握改革方向。要切实提高改革效率,及时组织制定工作方案并限期出台改革文件,明确改革的时间表、路线图、成果形式和任务书。要建立奖惩机制,对主动作为的要积极激励,对落实不力的要及时问责,以抓铁有痕、踏石留印的作风,把各项工作抓好抓实。
(二)强化统筹协调。各地区、各部门和协调小组各专题组、功能组要树立大局意识和全局观念,不折不扣地执行党中央、国务院和省委、省政府的决策部署,密切协作、协调联动、相互借鉴,勇于创新,敢于突破。各地区、各部门负责推动解决属于本地区本领域的问题;协调小组各专题组要切实发挥牵头作用,协调解决好跨部门、跨领域的问题;协调小组办公室和各功能组要加强沟通协调和支持保障,形成合力,确保各项改革整体推进。
(三)强化问题导向。要以群众需求为导向、从反映强烈的突出问题入手,确定深化改革的重点、措施和路径,把有利于服务人民、有利于群众办事、有利于企业发展作为改革出发点和落脚点,把与企业生产经营活动关系紧密、审批权力集中的部门作为改革重点,把与群众生活密切相关的职权事项放在工作优先位置,着力解决社会和群众反映强烈的突出问题,让公众切身感受到改革带来的变化。
(四)强化督促检查。省政府各部门和协调小组各专题组、功能组要注重对各地改革的跟踪指导,搭建经验交流推广的平台。及时研究解决“接、放、管”和服务中的重点难点问题,为各地推进改革清障除碍。把市、县政府简政放权、放管结合、职能转变工作情况纳入绩效考核,完善考评机制。适时组织开展重点督查,坚决打通“接、放、管”举措落实的“最先一公里”和“最后一公里”,确保各项政策落地见效。
(五)强化舆论引导。要通过各种途径及时发布权威改革信息,及时回应社会关切,正确引导社会预期。加大各项改革举措的解读宣传力度,广泛凝聚改革共识,调动全省群众更多地关注改革、支持改革、参与改革,形成推动改革的良好舆论氛围。
附件:职责分工和进度安排表
附件
职责分工和进度安排表






| 版权所有: | 主办单位: |
| 地址:沈阳市皇姑区北陵大街45-9号 | 邮编:110032 |
辽公网安备 21010502000372号 |
网站标识码:2100000037 |
| ICP备案序号:辽ICP备05023109号 | 联系邮箱:mhwz@ln.gov.cn |

