政府公报
2014年6月27日
质量工作考核办法
第一条 为加快推进质量强省建设,强化质量安全责任,提升质量总体水平,根据《国务院关于印发质量发展纲要(2011-2020年)的通知》(国发〔2012〕9号)、《国务院办公厅关于印发质量工作考核办法的通知[BF]》([BFQ]国办发〔2013〕47号)和《
关于实施质量强省战略的意见》(辽政发〔2014〕3号)等规定,制定本办法。
第二条 考核工作坚持客观公正、公开透明、重点突出、科学导向、统筹兼顾的原则。
第三条 考核对象为各市人民政府。每年10月1日至次年9月30日为一个考核年度。考核工作由省质量强省工作领导小组办公室牵头,组织有关部门和专家成立考核工作组负责实施。
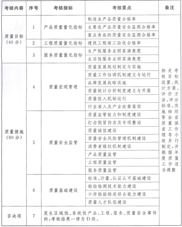
第四条 考核主要从产品质量、工程质量、服务质量等领域的质量安全和质量发展两个方面进行,包括质量目标完成情况和质量措施落实情况。具体考核要点见附件,相关考核指标及分值可根据年度质量工作进展适当调整。
第五条 考核评定采用评分法,满分为100分。考核结果分4个等级,分别为:A级(90分及以上)、B级(80-89分)、C级(60-79分)、D级(59分及以下)。发生区域性、系统性产品、工程、服务、质量安全事件的,考核结果一律为D级。
第六条 考核采取以下步骤:
(一)自我评价。各市人民政府按照本办法,结合本地区质量工作的目标、任务和特点,于每年10月15日前将上一考核年度本地区质量目标完成情况和质量措施落实情况自评报告报省质量强省工作领导小组办公室。
(二)实地核查。考核工作组通过现场核查和重点抽查等方式,对各市人民政府质量目标完成情况和质量措施落实情况进行考核评价和监督核查。
(三)综合考核。考核工作组根据各市自评情况、实地核查情况及相关数据对各市人民政府质量工作进行全面考核,评定考核等级,形成综合考核评价报告。
(四)报批与通报。省质量强省领导小组办公室会同有关方面对考核结果进行初步认定,并于12月底前报省政府。考核结果经省政府审定后,由省质量强省工作领导小组办公室通报各市人民政府和有关部门,并向社会公告。
第七条 对考核结果为A级的,由省质量强省战略工作领导小组予以通报表扬,有关部门在相关项目安排上优先予以考虑。对考核结果为D级的市人民政府,主要负责人不得参加年度评奖、授予荣誉称号等,收紧或暂停对该地区各项质量奖励和政策支持的核准和审批。
考核结果为D级的,应在考核结果公告后一个月内向省政府作出书面报告,提出限期整改工作措施。整改不到位的,按职责分工由省质量强省工作领导小组成员单位组织实施约谈,必要时由监察部门依据有关规定追究该地区有关责任人员的责任。
第八条 考核结果经省政府审定后,交由干部主管部门和纪检监察机关,作为对市人民政府领导班子和领导干部进行综合考核评价和实行问责的重要依据。
第九条 对在质量工作绩效考核中瞒报、谎报情况的,予以通报批评;对直接责任人员依法追究责任。
第十条 各市人民政府要根据本办法,结合当地实际,对本行政区域内质量强省工作进行考核。
第十一条 本办法由省质量强省工作领导小组办公室负责解释。
第十二条 本办法自下发之日起施行。
附件:质量工作考核要点
质量工作考核要点
| 版权所有: | 主办单位: |
| 地址:沈阳市皇姑区北陵大街45-9号 | 邮编:110032 |
辽公网安备 21010502000372号 |
网站标识码:2100000037 |
| ICP备案序号:辽ICP备05023109号 | 联系邮箱:mhwz@ln.gov.cn |

