政府公报
2014年8月8日
推进文化创意和设计服务与相关产业
融合发展行动计划
推进文化创意和设计服务与相关产业融合发展是促进我省产业结构调整,培育新的经济增长点的重要途径,是建设“创新型大省”的内在要求,是提升文化软实力和产业竞争力、建设“幸福辽宁”的重要举措。为深入贯彻落实《国务院关于推进文化创意和设计服务与相关产业融合发展的若干意见》(国发〔2014〕10号)精神,加快推进我省文化创意和设计服务与相关产业的融合发展,结合我省实际,特制定本行动计划。
一、行动纲领
(一)指导思想。
以邓小平理论、“三个代表”重要思想、科学发展观为指导,以改革创新和科技进步为引擎,以知识产权保护利用和创新型人力资源开发为核心,以创新融合为发展主线,以提高文化创意和设计服务整体水平为目标,为促进经济发展方式转变,推动产业结构转型升级提供新动力,为满足人民群众日益增长的物质文化需求提供服务。
(二)行动目标。
经过五年左右的努力,我省文化创意和设计服务的先导产业作用更加明显,与相关产业全方位、深层次、宽领域的融合发展格局基本建立。培养一批文化创意高端人才,形成一批拥有自主知识产权的产品,打造一批具有国际影响力的品牌,培育一批具有核心竞争力的创意设计龙头企业和专门机构,建成一批特色文化创意产业集聚区和创意设计服务平台。文化创意和设计服务行业增加值增幅高于全省文化产业增长平均值,成为我省文化产业的主导产业之一。
二、重点任务
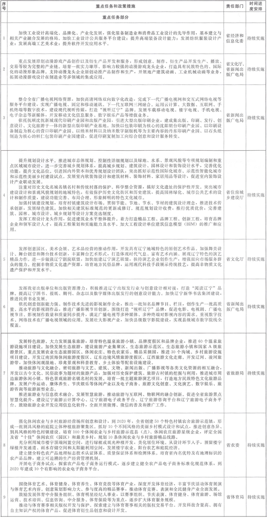
(一)全面提升制造业设计创新能力。
加快工业设计高端化、品牌化、产业化发展,强化装备制造业和消费品工业设计的先导作用,基本建立与相关产业融合发展的格局。
1.加快工业设计公共服务平台建设。建设以汽车和家电研发中心为核心的沈阳毅昌高端汽车内饰品研发生产基地;建设以工业设计孵化中心、检测服务中心、中华版权代理中心(东北服务中心)、工业设计变现平台为核心的毅昌国际工业设计谷,打造国家级工业设计产业化示范基地、世界级文化创意交流平台。
2.提升高端装备设计能力。依托沈阳、大连的信息技术、智能技术开发优势,围绕汽车、飞机、船舶、轨道交通装备等制造业重点领域,加强产品外观、结构、功能等设计能力建设,推动前端设计与制造能力的结合以及设计、制造与服务的衔接。
3.发展纺织服装设计产业。培育创意企业和机构,打造体现地域文化特色的服装服饰产品创意设计产业基地,不断提升大连国际服装节等服装文化博览会的影响力。加快纺织产业结构调整,增加科技含量高、附加值高的纺织深加工产品和产业用纺织品比例。
4.发展高端工艺美术业。传承和发展传统工艺,大力发展现代工艺美术。指导企业建立与艺术设计院校、行业协会密切合作的产品设计开发体系,融入新的创意设计理念和技术。发挥资源优势,突出地域特色,提升鞍山岫玉、阜新玛瑙、本溪辽砚、朝阳紫砂和树化石等产品国内外市场竞争力,提高美术陶瓷、玻璃工艺、金属工艺、羽毛画等工艺技术水平,促进我省传统工艺美术业向高端化方向发展。
5.提升软件开发应用水平。以应用为牵引,提升工业设计软件和工业企业计算机辅助设计应用水平,缩短设计周期,提高产品竞争力和企业核心竞争能力,推动企业从计算机辅助设计(CAD)、计算机辅助制造(CAM)向计算机辅助工程(CAE)、虚拟仿真、数字模型方向发展。
(二)推进数字内容产业发展。
依托网络数字技术手段实现创意产业创新,重点发展动漫游戏、新媒体、数字出版及数字印刷、绿色印刷等新兴业态。
1.重点发展原创动漫游戏产品创作以及衍生产品开发和服务,形成创意、制作、衍生产品开发生产、播放、交易等较为完整的产业链。培育一批实力雄厚、影响力较强的动漫游戏龙头企业,打造具有民族特色的、国际化的动漫形象品牌。支持动漫龙头企业原创动漫产品制作和生产,开展地产建筑动画、工业机械动画等业务,拓展动漫游戏设计在制造业等多领域的集成应用。
2.促进传统媒体和新兴媒体融合发展。推动传媒企业与电信运营商合作,提升文化产品的互联网传播辐射力。整合全省广播电视网络资源,加快高清网络双向数字化改造,完成下一代广播电视网和交互式网络电视等服务平台建设,实现广播电视、固定和移动通讯、下一代互联网三网融合。加快智慧城市、智慧社区、智慧家庭和智慧企业建设。运用云计算、大数据、互联网、手机终端等数字技术,建设现代视听传媒,打造“视听辽宁”品牌。发展车载移动电视、楼宇电视、手机电视、电子杂志等新媒体,开发移动文化信息服务、数字娱乐产品等增值业务。
3.加快辽宁国家印刷产业基地建设,推进数字印刷和绿色印刷发展。依托抚顺沈抚新城现代印刷产业园和出版产业园,引进大型出版印刷企业,建成集出版、印刷、发行、创意设计、文化旅游于一体的新型出版印刷产业基地。加快以包装印刷为核心的沈阳胡台印刷产业园、以印刷设备制造为核心的营口印刷产业园、以纳米材料以及纳米数字制版机等为主要内容的丹东印刷产业园、以石头纸制造为核心的桓仁包装印刷产业园建设,促进印刷复制加工向综合创意和设计服务转变。
(三)改善人居环境质量。
发挥省内建筑艺术设计类高校和规划院所的创意设计优势,从创意设计优化入手,按照环保、生态、绿色、宜居的目标,逐步改善和提升我省城乡人居环境质量。
1.提升规划设计水平。坚持以人为本、安全集约、生态环保、传承创新的理念,推进城市总体规划、控制性详细规划以及绿地、水系、景观风貌等专项规划编制和重点区域城市设计,进一步完善城乡规划体系,提高城乡规划、建筑设计、园林设计和装饰设计水平,完善优化功能,提升文化品位。引进国内外资本和优秀规划设计团队,突出抓好示范性国际化城市、示范性智能化城市和示范性美丽乡村建设试点。发展室内软装饰设计和建筑材料、装饰材料、家居用品等设计,促进室内装饰设计产业联动发展。
2.注重对历史文化名城名镇名村和传统村落的保护。推动美丽城乡建设与发展文化旅游相结合,科学整合资源,搞好文化遗址的保护性开发。突出城市建设设计和景观风貌规划的地域特色,有效保护历史文化街区和历史建筑,提高园林绿化、城市公共艺术的设计和制作质量,建设功能完善、布局合理、形象鲜明的特色文化城市。
3.加强村镇建设规划,培育村镇建筑设计市场。从科学规划入手,建设环境优美、设施完备、幸福文明的社会主义新农村。贯彻节能、节地、节水、节材的建筑设计理念,推进技术传承创新,发展绿色建筑。加快相关建筑标准规范的更新或修订。规范规划设计收费,推行优质优价,完善建筑、园林、城市设计、城乡规划等设计方案竞选制度。
4.发挥工程设计龙头作用,促进建筑业水平整体提升。着力打造精品工程、品牌工程、创新工程,培育品牌企业和领军设计人才,提高工程策划和实施能力及水平。加大工程设计单位建筑信息模型(BIM)的推广和应用。
(四)提升演艺出版影视创意设计水平。
1.艺术创作演出业。发挥创意园区、美术会展、艺术品经营的推动作用,不断创新开发具有辽宁地域特色的原创艺术作品。加强舞美设计、舞台创意和舞台技术创新,丰富舞台艺术形式,打造体现时代气息、富有艺术内涵、展现辽宁特色的演艺精品力作。进一步做强辽宁剧院联盟,加快组建辽宁演艺联盟,扶持演艺企业创作生产,增强面向市场服务群众的能力。挖掘非物质文化遗产资源,培育地方民俗品牌,运用现代科技手段展示传统技艺,提高非物质文化遗产保护和开发水平。
2.出版发行业。发挥我省出版单位和出版资源潜力,积极推进辽宁出版发行业与创意设计相对接,打造“阅读辽宁”品牌。提高辽宁图书、报纸、期刊、杂志以及数字媒体出版发行的创意设计能力。加快辽宁新华书店集团建设,推进民营书业发展。
3.广播影视业。依托创意创新能力强、制作技术先进的影视制作企业,推出一批知名品牌节目、栏目,创作生产一批高质量、高水平的影视剧作品,推进广播影视节目创新。围绕打造“视听辽宁”品牌,促进电影、电视剧、广播电视节目、影视制作数量和质量同步提升,满足广播电视等多种媒体、多种终端对影视内容的需求。重视数字技术、网络技术在广播电视领域的应用。发展壮大影视产业,加快县级数字影院建设,实现县级城市数字院线全覆盖。
(五)促进文化创意与旅游业融合发展。
把文化创意元素融入旅游景区景点规划、旅游产品开发与线路开发、旅游品牌与节庆策划、旅游市场推广、旅游商品开发等领域,丰富旅游产品文化内涵,提升旅游产品核心竞争力。
1.发展特色旅游。大力发展温泉旅游,培育特色温泉旅游小镇、品牌度假区和品牌企业,推进60个温泉旅游设施项目建设。加快发展生态旅游,建设旅游产业集聚区、生态旅游示范区、生态旅游小镇和国家A级旅游景区。重点发展农业生态旅游园区、休闲农庄、特色农家乐、精品采摘园,推进30个沟域、乡村旅游设施项目建设。开发辽南滨海休闲旅游度假区、辽东边境风情旅游度假区、辽西旅游文化走廊。开发辽河、凌河旅游带,加快休闲观湿地、珍禽景观和科普教育、乡土体验等配套设施建设。
2.推动旅游与文化融合。密切旅游与文艺、建筑、文物、新闻出版、广播影视等各类文化资源的相互融合,开发以古今文化、民俗故事为题材的旅游产品,加强对历史保护建筑、旅游古村镇的挖掘与利用,推进城市周边旅游休闲小镇、特色景观旅游名镇名村的发展。培育一批主题旅游演艺项目,打造地方民族特色文化旅游品牌。发展户外运动、康体养生、节庆娱乐等休闲产业以及电子商务、旅游文化创意、文化演艺、数字娱乐、旅游咨询等旅游新型业态。
3.推进旅游业与信息技术融合。发展智慧旅游,推动旅游与互联网、物联网的融合创新。促进全省旅游景点智慧化提升,建设辽宁旅游云计算中心、辽宁旅游电子政务平台、辽宁旅游咨询平台和辽宁旅游电子商务平台。鼓励旅游企业开发应用信息化软件,全面开展微博、微信普及和推广工作。
(六)推进创意设计与特色农业融合发展。
1.加强特色农业发展规划设计,促进特色农业与农耕体验、田园风光、教育展示、文化传承等创意设计的相互融合。强化休闲农业与乡村旅游经营场所创意和设计,到2020年,全省创建50个特色村镇农舍旅游示范镇,形成一批别具风格的庭院立体种植旅游聚集区。抓好10个不同风格的美丽乡村模式设计和试点,推进创意各异、别具风格的特色村镇建设。培育100个休闲农业与乡村旅游示范县(点)、休闲农庄旅游星级企业,评定全国及省“十佳”休闲农庄(园区)和最美乡村,规划10条休闲农业与乡村旅游精品线路。
2.结合美丽城乡建设,进一步拓展休闲农业发展空间。充分利用城市楼宇顶端闲置空间,进行绿植或观光种植开发,美化居住环境。从设计环节入手,预留楼宇绿植开发通道、雨水存储空间和太阳能利用空间,发展楼宇农业、阳台农艺和庭院经济。
3.加快特色农产品标准体系建设。建立健全特色农产品地理标志技术认证体系、质量保证体系和检测体系。规范特色农产品地理标志认证程序,加大年检和产品抽查力度。积极宣传推广特色农产品地理标志使用优势,支持农业企业申报和推介绿色环保产品和原产地标记,培育省内名优特及有地理标识的农产品品牌,建立可追溯的生产经营管理机制。
4.创新特色农产品营销模式。加强农产品专业市场规划设计,支持特色农产品展览展示馆建设,引导大型电商企业开展农产品电子商务业务,支持涉农企业、农民专业合作社发展在线交易,完善农村物流、金融、仓储体系,建立最快速度、最短距离、最少环节的新型农产品流通方式。开展电子商务试点,探索农产品电子商务运行模式,逐步建立健全农产品电子商务标准化规范体系,到2020年建成10个有影响的农业电子商务平台。
(七)拓展体育产业发展空间。
充分发挥我省体育资源大省优势,推动竞技体育向健身养生体育、娱乐体育转变,培育体育经济市场,引导大众体育文化消费。
1.发展体育经济。发挥我省体育院系资源,把体育教育优势转变为产业优势,繁荣体育运动市场。创新体育经济发展理念,围绕体育艺术、体育健身、体育养生、体育竞技等体育产业,深度开发体育经济,丰富节庆活动体育展演与体育艺术内容。支持各市利用当地自然人文特色资源举办体育赛事活动。创意策划影响力大、参与度高的精品赛事,推动体育竞赛、表演和全民健身产业全面发展。
2.创新发展模式。促进体育运动和表演艺术有机融合,形成新的表演艺术门类和品牌。鼓励发展体育中介服务组织、体育明星经纪人事业,以赛事组织、节庆表演、体育健身、体育旅游、场馆运营、技术培训、信息咨询、中介服务、体育保险等为重点,逐步扩大体育服务规模。
3.推动与体育赛事相关版权的开发与保护。抓住国家放宽国内赛事转播权市场竞争范围机会,积极参与试点。探索建立与体育赛事相关的版权交易平台。利用我省体育明星众多的优势,强化品牌建设,开发科技含量高、拥有自主知识产权的体育产品,提升市场竞争力。促进体育衍生品创意和设计开发,带动相关产业竞相发展。
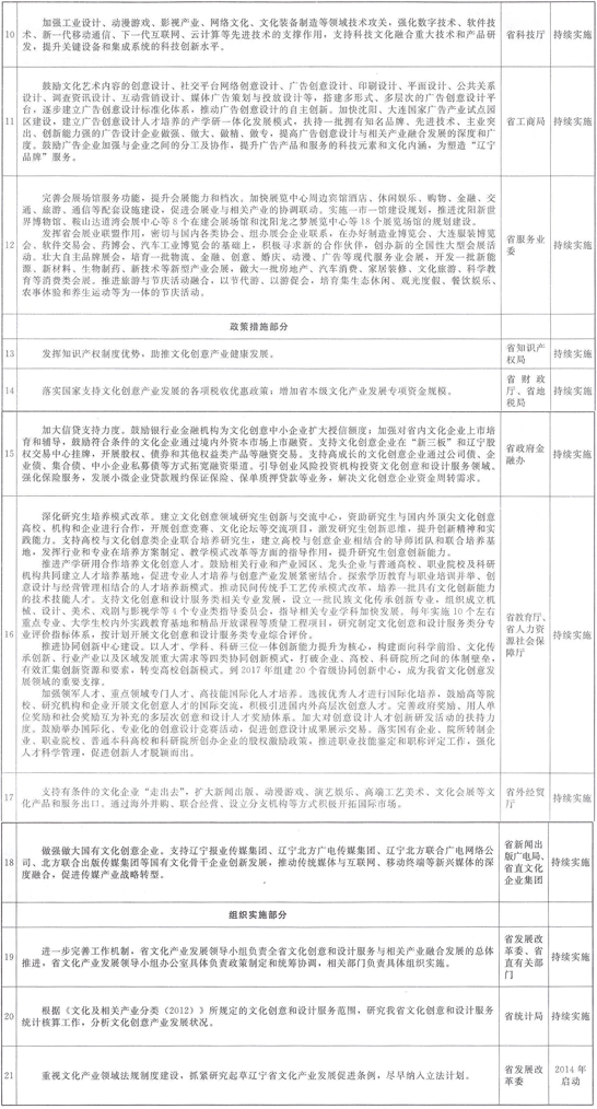
(八)加快区域文化和科技融合。
抓住国家实施文化科技创新工程的有利契机,推进沈阳和大连两个国家级文化和科技融合示范基地建设,以示范基地为依托、以重点文化科技项目为载体,促进文化和科技创新资源与要素互动衔接、协同创新。加强工业设计、动漫游戏、影视产业、网络文化、文化装备制造等领域技术攻关,强化数字技术、软件技术、新一代移动通信、下一代互联网、云计算等先进技术的支撑作用,支持科技文化融合重大技术和产品研发,提升关键设备和集成系统的科技创新水平。
(九)大力发展广告会展业。
1.推进广告创意设计加快发展。鼓励文化艺术内容的创意设计、社交平台网络创意设计、广告创意设计、印刷设计、平面设计、公共关系设计、调查资讯设计、互动营销设计、媒体广告策划与投放设计等,搭建多形式、多层次的广告创意设计平台,逐步建立广告创意设计标准化体系,推动广告创意设计的自主创新。加快沈阳、大连国家广告产业试点园区建设,建立广告创意设计人才培养的产学研一体化发展模式,扶持一批拥有知名品牌、先进技术、主业突出、创新能力强的广告设计企业做强、做大、做精、做专,提高广告创意设计与相关产业融合发展的深度和广度。鼓励广告企业加强与企业之间的分工及协作,提升广告产品和服务的科技元素和文化内涵,为塑造“辽宁品牌”服务。
2.完善会展场馆服务功能,提升会展能力和档次。加快展览中心周边宾馆酒店、休闲娱乐、购物、金融、交通、旅游、通信等配套设施建设,促进会展业与相关产业的协调联动。实施一市一馆建设规划,推进沈阳新世界博物馆、鞍山达道湾会展中心等8个在建会展场馆和沈阳龙之梦展览中心等18个展览场馆的规划建设。
3.引进全国性展会活动落户辽宁。发挥省会展业联盟作用,密切与国内各类协会、组办展会企业联系,在办好制造业博览会、大连服装博览会、软件交易会、药博会、汽车工业博览会的基础上,积极寻求新的合作伙伴,创办新的全国性大型会展活动,推动我省会展业向市场化、规模化、专业化、国际化、品牌化方向发展。壮大自主品牌展会,培育一批物流、金融、创意、婚庆、动漫、广告等现代服务业会展,开发一批新能源、新材料、生物制药、新技术等新型产业会展,做大一批房地产、汽车消费、家居装修、文化旅游、科学教育等消费类会展,引导各市举办突出产业特点、具有地方特色的自主品牌展会。推进旅游与节庆活动融合,以节代游、以游促会,培育集生态休闲、观光度假、餐饮娱乐、农事体验和养生运动等为一体的节庆活动,丰富旅游会展经济。
三、政策措施
(一)发挥知识产权制度优势,助推文化创意产业健康发展。
加强知识产权开发、运用和保护。强化知识产权监督执法,加大对侵权行为的惩处力度,完善维权援助机制。鼓励创意产品申请专利权,注册商标专用权。发展知识产权评价机构,建立版权资源信息中心,强化知识产权社会中介服务,完善企业知识产权保护机制。设立数字著作权登记中心,鼓励创意企业登记著作权。加强文化创意企业商标的有效运用和保护,完善网络环境下著作权保护等法律法规。建立专利优先审查通道和软件著作权快速登记通道,健全便捷高效的商标注册审查体系。完善知识产权入股、分红等形式的激励机制和管理制度。加快知识产权交易市场建设,促进知识产权合理有效流通。提升企业知识产权综合能力,形成一批具有自主知识产权、特色突出、核心竞争力较强的技术、产品和企业。
(二)落实国家税收优惠政策,加大地方财政支持。
1.落实国家支持文化创意产业发展的各项税收优惠政策。对经认定为高新技术企业的文化创意和设计服务企业,减按15%的税率征收企业所得税。对文化创意和设计服务企业发生的职工教育经费支出,不超过工资薪金总额8%的部分,准予在计算应纳税所得额时扣除。企业发生的符合条件的创意和设计费用,执行税前加计扣除政策。落实营业税改增值税试点有关政策,对纳入增值税征收范围的国家重点鼓励的文化创意和设计服务出口实行增值税零税率或免税,对国家重点鼓励的创意和设计产品出口实行增值税零税率等政策。
2.增加省本级文化产业发展专项资金规模,支持文化创意园区、创意设计服务中心、企业技术中心建设;支持创意设计产品开发和成果应用转化以及基于新技术、新工艺、新材料、新需求的设计应用研究。对企业技术中心的工业设计研发项目在技术中心专项资金支持上给予重点倾斜;对企业引进的工业设计技术在省引进海外先进适用技术专项资金支持上给予重点倾斜。对创意企业申请专利的费用,可从专利申请资助资金中给予支持;对属于创意产业发展重点领域的作品著作权登记,政府给予资助。对符合国家和我省产业政策、技术含量高、经济效益好、有市场前景并有望形成产业的创意类专利技术转化项目给予支持。实行优秀专利技术奖励政策,对获得中国和省级专利奖项的文化创意产品给予奖励。
(三)加大金融支持力度。
1.加大信贷支持力度。鼓励银行业金融机构为文化创意中小企业扩大授信额度,充分发挥融资担保机构信用增信功能。鼓励银行业金融机构针对文化创意企业,创新金融产品和服务方式,推广股权质押、应收账款质押、知识产权抵质押贷款等新型产品;针对符合条件的大型文化企业集团和重点文化产业项目,积极协调银行业金融机构采取银团贷款等方式给予支持。
2.推动文化创意企业上市融资。加强对省内文化企业上市培育和辅导,鼓励符合条件的文化企业通过境内外资本市场上市融资。支持文化创意企业在“新三板”和辽宁股权交易中心挂牌,开展股权、债券和其他权益类产品转让等融资交易。支持高成长的文化创意企业通过公司债、企业债、集合债、中小企业私募债等方式拓宽融资渠道。引导创业风险投资机构投资文化创意和设计服务领域。
3.强化保险服务。鼓励保险机构针对文化创意设计企业创新保险产品,发展小微企业贷款履约保证保险、保单质押贷款等业务,解决文化创意企业资金周转需求。完善服务模式,为文化创意企业研究制定专项保险服务方案,提供综合性保险服务。
(四)加强创意人才队伍建设。
按照人才是第一生产力、第一资源的理念,完善人才培养、引进和实用人才、创新人才脱颖而出的机制。
1.深化研究生培养模式改革。建立文化创意领域研究生创新与交流中心,资助研究生与国内外顶尖文化创意高校、机构和企业进行合作,开展创意竞赛、文化论坛等交流项目,激发研究生创新思维,提升创新精神和实践能力。支持高校与文化创意类企业联合培养研究生,建立高校与创意企业相结合的导师团队和联合培养基地,发挥行业和专业在培养方案制定、教学模式改革等方面的指导作用,提升研究生创意创新能力。
2.推进产学研用合作培养文化创意人才。鼓励相关行业和产业园区、龙头企业与普通高校、职业院校及科研机构共同建立人才培养基地,促进专业人才培养与创意产业发展紧密结合。探索学历教育与职业培训并举、创意设计与经营管理相结合的人才培养新模式。推动民间传统手工艺传承模式改革,培养一批具有文化创新能力的技术技能人才。支持文化创意和设计服务类相关专业发展,设立一批民族文化传承创新专业,组织成立机械、设计、美术、戏剧与影视学等4个专业类指导委员会,指导相关专业学科加快发展。每年实施10个左右重点专业、大学生校内外实践教育基地和精品开放课程等质量工程项目,研究制定文化创意和设计服务类分专业评价指标体系,按计划开展文化创意和设计服务类专业综合评价。
3.推进协同创新中心建设。以人才、学科、科研三位一体创新能力提升为核心,构建面向科学前沿、文化传承创新、行业产业以及区域发展重大需求等四类协同创新模式,打破企业、高校、科研院所之间的体制壁垒,有效汇集创新资源和要素,转变高校创新模式。到2017年组建20个省级协同创新中心,成为我省文化创意发展领域的重要支撑。
4.加强领军人才、重点领域专门人才、高技能国际化人才培养。选拔优秀人才进行国际化培养,鼓励高等院校、研究机构和企业开展文化创意人才的国际交流,积极引进国内外高层次创意人才。完善政府奖励、用人单位奖励和社会奖励互为补充的多层次创意和设计人才奖励体系。加大对创意设计人才创新研发活动的扶持力度。鼓励举办国际化、专业化的创意设计竞赛活动,促进创意设计成果展示交易。落实国有企业、院所转制企业、职业院校、普通本科高校和科研院所创办企业的股权激励政策,推进职业技能鉴定和职称评定工作,强化人才科学管理,促进创新人才脱颖而出。
(五)壮大创意产业市场主体。
扶持中小文化创意企业成长,培育具有地方特色的创意设计企业,支持创意设计、广告策划、文化软件工作室等中小企业向“专、精、特、新”方向发展,使其成为我省文化创意设计领域重要依靠力量。鼓励高校、科研院所、行业协会等创意策划人才开办商业、投资、教育、生活消费等咨询和创意策划服务机构,开展各类创意活动。支持创意设计优势企业根据产业关联度,实施跨地区、跨行业、跨所有制业务合作,建立跨界融合产业联盟。支持省内大型装备企业加强设计能力建设,鼓励企业设计服务外包,推动专业设计企业发展壮大。支持有条件的文化企业“走出去”,扩大新闻出版、动漫游戏、演艺娱乐、高端工艺美术、文化会展等文化产品和服务出口。通过海外并购、联合经营、设立分支机构等方式积极开拓国际市场。
(六)集合有效资源,提升创意产业集约化水平。
1.鼓励利用闲置楼宇、仓库和厂房通过改造扩建,打造与城市特点相适应的创意产业集聚区。发挥特色工业园区、开发区和大学科技园在人才、技术、信息、土地、政策等方面优势,建设软件设计、动漫设计、工业设计、工艺美术品设计等与工业园区配套的创意产业基地。鼓励利用成熟时尚文化消费圈,建设文化传媒、时尚消费类创意产业基地,推进创意产业与打造时尚之都相结合。完善文化创意设计产业园区基地公共技术、资源信息、交易展示、人才培养、交流合作等服务能力,促进各要素相互融合,提高产业集中度和经济效益。
2.做强做大国有文化创意企业。支持辽宁报业传媒集团、辽宁北方广电传媒集团、辽宁北方联合广电网络公司、北方联合出版传媒集团等国有文化骨干企业创新发展,推动传统媒体与互联网、移动终端等新兴媒体的深度融合,促进传媒产业战略转型。支持企业实施跨地区、跨行业、跨所有制兼并重组,推动文化资源和要素向优势文化企业聚集,形成一批综合实力较强、拥有先进技术和自主知名品牌的文化创意领军企业。
(七)积极扩大文化消费。
激发居民对文化创意设计产品和服务的消费热情,培育创意文化消费市场载体,丰富文化创意产品和服务,形成新的文化消费增长点。充分利用群众艺术馆、博物馆、剧场等公共文化设施,开展品牌文化活动,采取政府补贴等方式,引导居民逐步树立文化消费理念,提高居民文化素质和鉴赏水平。发展城市休闲、体验、保健、养生等新兴业态,鼓励时尚产品创意、设计、生产和营销,着力打造一批时尚消费街区、时尚娱乐街区等。增加面向大众的多层次、多品种,价格低廉的文化创意产品和服务的有效供给,发展文化创意便民服务网点,满足居民文化创意消费需求。
四、组织实施
各地区、各部门要切实加强组织领导,按照本行动计划要求,结合实际,制定实施细则,确保各项任务的扎实推进和政策措施的有效落实。进一步完善工作机制,省文化产业发展领导小组负责全省文化创意和设计服务与相关产业融合发展的总体推进,省文化产业发展领导小组办公室具体负责政策制定和统筹协调,相关部门负责具体组织实施。根据《文化及相关产业分类(2012)》所规定的文化创意和设计服务范围,研究我省文化创意和设计服务统计核算工作,分析文化创意产业发展状况。发挥媒体宣传和舆论导向作用,营造全社会支持创新、鼓励创意和设计的良好氛围。重视文化产业领域法规制度建设,抓紧研究起草辽宁省文化产业发展促进条例,尽早纳入立法计划。
省发展改革委要会同相关部门对本行动计划的落实情况进行定期跟踪分析和监督检查,重大事项及时向省政府报告。每年12月份以前,省发展改革委负责向国家发展改革委和省政府报告全年工作情况。
附件:重点任务和政策措施分工及时间进度安排表
附件
重点任务和政策措施分工及时间进度安排表
| 版权所有: | 主办单位: |
| 地址:沈阳市皇姑区北陵大街45-9号 | 邮编:110032 |
辽公网安备 21010502000372号 |
网站标识码:2100000037 |
| ICP备案序号:辽ICP备05023109号 | 联系邮箱:mhwz@ln.gov.cn |

