政府公报
2014年10月30日
辽宁省2014—2015年
节能减排低碳发展行动计划
加强节能减排,实现低碳发展,是生态文明建设的重要内容,是促进经济提质增效转型升级的必由之路,也是实现辽宁老工业基地全面振兴的必然要求。为确保全面完成我省“十二五”节能减排降碳目标任务,按照《国务院办公厅关于印发2014—2015年节能减排低碳发展行动方案的通知》(国办发〔2014〕23号)要求,特制定本行动计划。
工作目标:2014—2015年,单位GDP能耗、化学需氧量、二氧化硫、氨氮、氮氧化物排放量和单位GDP二氧化碳排放量分别下降4.9%、2%、2%、4%、8%和4%以上。
一、大力推进产业结构调整
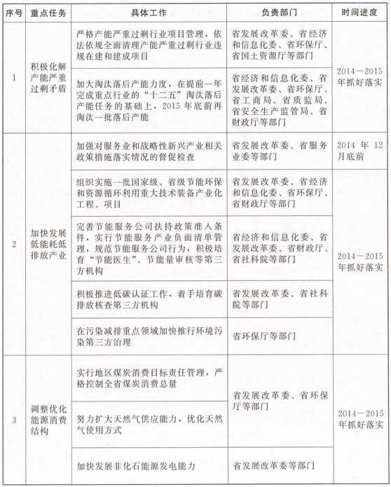
(一)积极化解产能严重过剩矛盾。认真贯彻落实《国务院关于化解产能严重过剩矛盾的指导意见》(国发〔2013〕41号),严格项目管理,各地区、各有关部门不得以任何名义、任何方式核准或备案产能严重过剩行业新增产能项目,依法依规全面清理违规在建和建成项目。加大淘汰落后产能力度,2014—2015年淘汰落后炼铁产能300万吨。
(二)加快发展低能耗低排放产业。加强对服务业和战略性新兴产业相关政策措施落实情况的督促检查。力争到2015年,服务业和战略性新兴产业增加值占GDP的比重分别达到42%和5%左右。加快落实《国务院关于加快发展节能环保产业的意见》(国发〔2013〕30号),组织申报国家节能环保和资源循环利用重大技术装备产业化工程,组织实施一批省级节能环保和资源循环利用重大技术装备研发和产业化项目。完善节能服务公司扶持政策准入条件,实行节能服务产业负面清单管理,规范节能服务公司行为,积极培育“节能医生”、节能量审核等第三方机构。积极推进低碳认证工作,着手培育碳排放核查第三方机构。在污染减排重点领域加快推行环境污染第三方治理。到2015年,节能环保产业总产值力争达到2100亿元。
(三)调整优化能源消费结构。结合实施全省大气污染防治行动计划,实行地区煤炭消费目标责任管理,严格控制全省煤炭消费总量,逐步实施新建耗煤项目燃煤等量替代制度。力争2015年底,全省煤炭消费年均增量控制在2%以内。努力扩大天然气供应能力,优化天然气使用方式,新增天然气优先用于居民生活及煤炭有序替代。力争两年内天然气消费量年均增长10%。加快发展非化石能源发电能力。力争两年内每年新增非化石能源发电装机200万千瓦,到2015年累计发电装机达到1300万千瓦以上,占全部发电装机比重超过1/4。
(四)强化能评环评约束作用。严格实施项目能评和环评制度,新建高耗能、高排放项目能效水平和排污强度必须达到国内先进水平,把主要污染物排放总量指标作为环评审批的前置条件,对钢铁、电解铝、水泥、平板玻璃等高耗能行业新增产能实行能耗等量或减量置换。对未完成节能减排目标的地区,暂停新建高耗能项目的能评审查和新增主要污染物排放项目的环评审批。健全能评管理制度,完善固定资产投资项目节能评估和审查暂行办法,制定能评验收管理规定,规范评估机构,优化审查流程,全面启动能评综合信息管理系统,提高能评信息化管理水平。
二、加快建设节能减排降碳工程
(五)推进实施重点工程。大力实施节能技术改造工程,强化资金引导,支持重点用能单位运用余热余压利用、能量系统优化、电机系统节能等成熟技术改造工程设备,形成节能能力150万吨标准煤。组织实施节能技术装备产业化示范工程,推广应用高压电热储能、低品位余热利用、半导体照明、稀土永磁电机等先进技术装备,形成节能能力50万吨标准煤。积极实施合同能源管理工程。推进脱硫脱硝工程建设,完成1293万千瓦燃煤机组脱硝改造,331万千瓦燃煤机组拆除烟气旁路,4764平方米钢铁烧结机安装脱硫设施,3456万吨熟料产能新型干法水泥生产线安装脱硝设施,到2015年底分别新增二氧化硫、氮氧化物减排能力6万吨、10万吨以上。实施老污水处理厂升级改造,完成11座城镇污水处理设施日处理能力146.5万吨提标改造,规模化畜禽养殖场和养殖小区配套建设废弃物处理设施,到2015年底分别新增化学需氧量、氨氮减排能力5.5万吨、0.8万吨。完善城镇污水处理设施配套管网建设,积极推动城中村和城乡结合部污水截流、收集、纳管工作,鼓励城市建成区污水全收集、全处理,提高污水处理设施服务人口比例。到2015年,实现沈阳、大连市建成区污水管网全覆盖,其他市建成区的污水管网覆盖率要达到90%以上,县(市)建成区的污水管网覆盖率要达到85%以上。新建城区、城镇、开发区建设雨污分流系统,旧城区、工业园区加快完成管网雨污分流改造工作,工业园区初期雨水实现全部收集处理。缺水城市建设再生水利用设施和管网,形成电厂、用水大户建设项目优先使用再生水。
(六)加快更新改造燃煤锅炉。开展锅炉能源消耗和污染排放调查。实施燃煤锅炉节能环保综合提升工程,全面推进燃煤锅炉除尘升级改造,对容量20蒸吨/小时及以上燃煤锅炉全面实施脱硫改造。全面拆除燃煤小锅炉。加大拆炉并网工作力度,2015年底前,完成蓝天工程1039台小锅炉拆除任务。在现有工业区及产业集聚区逐步取消分散燃煤锅炉。在供热供气管网不能覆盖的地区,改用电、清洁能源或洁净煤。
(七)加大机动车减排力度。组织全省开展机动车环保达标监督检查,严厉打击生产、销售环保不达标车辆的违法行为,从源头控制机动车污染。加强超标车辆执法检查,采用遥感检测等技术手段对超标行驶车辆进行排查。对从事公共客运、道路运输经营的单位及大型厂矿开展机动车排污申报登记,加强对重点排污单位监督管理。建立完善机动车环保监管信息系统,强化对机动车环保检测站监督检查,规范机动车环保检验工作,严把机动车环保检验关,强化超标车辆的维修治理。加强车用汽柴油质量管理,2014年底前在全省供应国四标准车用柴油。2014年度确保完成淘汰黄标车和老旧车34.9万辆任务。制定落实促进黄标车淘汰的经济鼓励政策,确保2015年底前全面淘汰2005年前注册营运的黄标车。严格执行机动车强制报废标准规定,对达到强制报废标准年限或连续3个机动车检验周期未取得检验合格标志的车辆及时予以强制报废,加大报废车辆监管力度。扩大环保绿标区建设范围,沈阳、大连等市要在主城区全面限行黄标车。
(八)强化水污染防治。完成制浆造纸、印染、制革行业的国家“十二五”落后产能淘汰任务。以流域治理、近岸海域治理、创建生态文明为重点,制定《辽宁省水污染防治行动实施方案》、《辽宁省碧海行动计划》。加快《重点流域水污染防治规划(2011—2015年)》实施,建立城市水环境考核体系。继续开展放心水源保障工程,启动地下水基础环境状况调查评估,执行饮用水水源环境状况年度评估机制,推进集中式饮用水源保护区定界立标。优化湖泊生态环境试点项目,有序实施大伙房水源保护区综合治理五年计划。加大农村、农业面源污染防治力度,严格控制污水灌溉。开展近岸海域环境调查,启动新一轮辽宁碧海行动计划。强化造纸、印染等重点行业污染物排放控制。到2015年,重点行业单位工业增加值主要水污染物排放量下降30%以上。
三、狠抓重点领域节能降碳
(九)加强工业节能降碳。实施工业能效提升计划,在重点耗能行业全面推行能效对标,推动工业企业能源管控中心建设。开展工业绿色发展专项行动,到2015年,规模以上工业企业单位增加值能耗比2010年降低21%。持续开展万家企业节能低碳行动,加强重点用能单位能源利用状况填报工作,推动建立能源管理体系。按照《重点行业企业温室气体排放核算与报告指南》,推动建立企事业单位碳排放报告制度。强化节能降碳目标责任评价考核,落实奖惩制度。到2015年底,万家企业实现节能量1400万吨标准煤以上。
(十)推进建筑节能降碳。深入开展绿色建筑行动,政府投资的公益性建筑、大型公共建筑,全面执行绿色建筑标准。到2015年,城镇新建绿色建筑标准执行率达到20%,完成国家既有居住建筑供热计量及节能改造任务。以住宅为重点,以建筑工业化为核心,加大对建筑部品生产的扶持力度,推进建筑产业化。从2014年起,沈阳、大连市市辖区范围内属于2014年及以后立项、集中建设规模在2万平方米以上、政府投资的公共租赁住房项目,率先实施绿色建筑行动。其他地区可结合本地实际,统一规划,分步实施,有序推进。
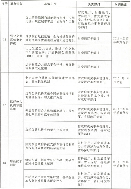
(十一)强化交通运输节能降碳。加快推进综合交通运输体系建设,开展绿色循环低碳交通运输体系建设试点,深化“车船路港”千家企业低碳交通运输专项行动。建立与全国ETC联网中心的通信通道,建设清分结算系统,以及对原有发行系统及路方系统升级改造,建立联网测试平台。2014年底,完成高速公路不停车自动交费系统全国一期联网工程。加大清洁能源和新能源汽车推广应用力度,进一步规范和推进城市客运“油改气”工作。2014年和2015年,政府机关以及公共机构购买新能源汽车占当年更新车辆总数的比例要分别达到10%和20%。继续推行甩挂运输,开展甩挂试点工作,全力推进鲁辽跨渤海湾陆海货滚甩挂运输大通道建设。大力发展公共交通,推进“公交都市”创建活动,推动营口、丹东等城市加快发展快速公交系统(BRT)工程建设。加快物流公共信息平台建设,完成辽宁省物流信息区域交换节点平台和公共物流平台建设,开展物流互联试点应用。到2015年,营运货车单位运输周转量能耗比2013年降低4%以上。
(十二)抓好公共机构节能降碳。继续推行公共机构能源审计试点工作,逐步扩大审计规模和范围,制定完善公共机构能源审计管理办法,建立长效考核评价机制。规范公共机构实施合同能源管理项目的管理程序,将公共机构合同能源管理纳入全省公共机构节能管理的常态工作。积极创建节约型公共机构示范单位、节水型公共机构示范单位,全面启动公共机构节约型办公区建设工作。2014—2015年,公共机构单位建筑面积能耗年均下降2.2%,人均能耗年均下降2.8%,超额完成“十二五”规划确定的公共机构单位建筑面积能耗和人均能耗分别下降12%和15%的目标。
四、强化技术支撑
(十三)加强技术创新。围绕冶金、能源、石油化工、建材、医药、轻工、装备制造和环保等重点行业,组织实施节能减排降碳科技支撑专项行动,大力推进环境保护、生态与低碳技术创新示范工程,加快节能减排共性关键技术及先进成套装备研发及产业化。组织实施一批按质用能梯级利用、污染物防治和安全处置等重大集成施工示范项目,组织参与水体污染治理与控制国家重大科技专项,突破冶金、电力、石油化工、建材、医药、轻工等行业源头控制及清洁生产关键技术瓶颈。建设省级节能减排技术创新平台,以共性技术平台、专用技术研究院和产业技术创新服务平台等创新载体为突破口,逐步建立和完善以企业为主体、市场为导向,“政产学研用金介”相结合的产业技术创新体系,引导企业加大节能减排技术研发投入。
(十四)加快先进技术推广应用。加强节能低碳技术遴选、评定及推广,以发布节能减排重点技术目录、召开推广会等方式向社会推广一批重大节能低碳技术及装备,鼓励企业积极采用先进适用技术进行节能改造,实现新增节能能力60万吨标准煤。在高耗能行业余热余压回收利用、能源管理系统等领域,加快推广先进适用的节能技术。在钢铁烧结烟气脱硫、水泥脱硝和畜禽规模养殖等领域,加快推广应用成熟的污染治理技术。按照国家发展改革委的统一部署,积极探索碳捕集、利用和封存等相关工作。
五、进一步加强政策扶持
(十五)完善价格政策。严格清理违规出台的高耗能企业优惠电价政策。落实差别电价和惩罚性电价政策,对淘汰类小钢铁、小水泥等高耗能企业实施差别电价政策,建立动态甄别和监督机制。对电解铝企业实行阶梯电价,并逐步扩大到其他高耗能行业和产能过剩行业。落实燃煤机组环保电价政策,对燃煤发电企业安装脱硫、脱硝、除尘环保设施的发电机组实行加价政策,促进燃煤电厂节能减排。深化污水处理费改革。结合城市供水价格改革,适当提高污水处理费征收标准。完善污水处理费政策,研究污泥处理费用纳入污水处理成本。建立健全污水处理费征收工作目标责任制,落实奖惩措施,做到污水处理费应收尽收。全面实行生活垃圾处理收费制度,尚未开征生活垃圾处理收费的地区要尽快开征。已开征生活垃圾处理费的市、县要进一步完善收费管理制度,研究制定符合本地实际、可操作性的征收管理办法。2014年底前,14个市全面出台生活垃圾处理收费制度。2015年底前,44个县(市)全面出台生活垃圾处理收费制度。
(十六)强化财税支持。要加大对节能减排的资金支持力度,整合各领域节能减排资金,加强统筹安排,强化资金监管,提高使用效率,确保资金发挥效益,努力促进资金投入与节能减排工作成效相匹配。严格落实合同能源管理项目所得税减免政策。贯彻落实国家煤炭等资源税从价计征税收改革,清理取消有关收费基金。
(十七)推进绿色融资。鼓励和支持银行业金融机构加快金融产品和业务创新,加大对节能降碳项目的支持力度。各级政府要创造条件支持符合条件的企业上市、发行企业债券、公司债券和非金融企业债务融资工具等,拓宽企业融资渠道。将企业节能减排信息纳入金融和公共信用信息系统,促进企业节能减排信息在金融机构中实现共享,作为综合授信和融资支持的重要依据。积极引导多元化投资主体和各类社会资金通过股权投资等方式进入节能降碳领域。
六、积极推行市场化节能减排机制
(十八)实施能效领跑者制度。定期公布能源利用效率最高的空调、冰箱等量大面广终端用能产品目录,积极推荐我省企业进入国家备案目录。继续开展节约型公共机构示范单位、节水型公共机构示范单位和节约型办公区创建工作,建立公共机构节能新产品、新能源、可再生能源产品推广目录,引导公共机构推广应用高效节能产品。对能效领跑者给予政策扶持,引导生产、购买、使用高效节能产品,在政府采购活动中,对列入节能环保产品清单目录的给予适当加分。
(十九)探索碳排放权、节能量和排污权交易制度。推进碳排放权交易相关工作,按照国家发展改革委的统一部署,探索建立碳排放权交易市场。研究制定节能量交易工作方案,依托现有交易平台研究启动项目节能量交易。继续推进排污权有偿使用和交易工作。
(二十)积极引导企业开展能效标识和节能低碳产品认证。贯彻国家制定的能效标识管理办法,按照国家确定的产品类别积极推进产品能效标识的实施,将产品能效作为质量监管的重点,严厉打击能效虚标行为。
(二十一)强化电力需求侧管理。按照国家发展改革委等部门《电力需求侧管理办法》,认真落实电力需求侧管理方面的相关政策,建立省级电力需求侧管理公共平台,推广电能服务,做好电网企业电力需求侧管理目标责任考核工作,确保电网企业年度电力电量节约指标的完成。鼓励电力用户积极采用节电技术和产品,优化用电方式,提高电能利用效率。通过推行电力需求侧管理机制,2014—2015年节约电量9.5亿千瓦时,节约电力7.3万千瓦。
七、加强监测预警和监督检查
(二十二)强化统计预警。加强能源消耗、温室气体排放和污染物排放计量与统计能力建设,进一步完善节能减排降碳的计量、统计、监测、核查体系,确保相关指标数据准确一致。加强分析预警,定期发布节能目标完成情况和主要污染物排放数据公告。各地区要研究制定确保完成节能减排降碳目标的预警调控方案,根据形势适时启动。
(二十三)加强运行监测。加快推进重点用能单位能耗在线监测系统建设。进一步完善主要污染物排放在线监测系统,确保监测系统稳定运行。到2015年底,污染源自动监控数据传输有效率达到75%,企业自行监测结果公布率达到80%,污染源监督性监测结果公布率达到95%。
(二十四)强化执法监察。加强节能监察能力建设,健全全省节能监察工作架构和体系,强化监察管理手段和能力,加大强制性监察的频率和力度。2014年下半年针对万家重点用能企业开展专项节能监察。环保部门要持续开展专项执法,公布重点污染源名单及污染物排放信息。对严重违法违规行为进行公开通报,采取限制信贷、停止供电等措施打击违法企业,对涉及环境犯罪的将及时移送司法机关。依法查处违法用能排污单位和相关责任人。实行节能减排执法责任制,对行政不作为、执法不严等行为,严肃追究有关主管部门和执法机构负责人的责任。
八、落实目标责任
(二十五)强化地方政府责任。各市要严格控制本地区能源消费增长,严格实施单位GDP能耗降低目标责任考核,实施市级单位GDP二氧化碳排放强度降低目标责任考核,认真贯彻执行《辽宁省大气污染防治行动计划实施方案》分解的煤炭消费总量年度控制目标,促进本地区能源消费总量控制工作。减排重点考核污染物控制目标、责任书项目落实、监测监控体系建设运行等情况。各市政府对本行政区域内减排工作负总责,主要领导是第一责任人。对未完成年度目标任务的地区,必要时请省领导约谈市政府主要负责人,有关部门按规定进行问责,相关负责人在考核结果公布后的一年内不得评选优秀和提拔重用,考核结果向社会公布。
(二十六)落实重点地区责任。节能降碳目标完成进度滞后的地区,要抓紧制定具体方案,采取包括建立市级统计体系等综合性措施,确保完成节能降碳目标任务。减排工作进展缓慢地区,要进一步挖掘潜力,确保完成减排目标。强化重点区域污染减排,尽可能多削减氮氧化物。重点用能地区和排放量较大地区,在确保完成目标任务前提下要多作贡献。各市政府要对年能源消费量300万吨标准煤以上的县(市、区)实行重点管理,出台措施推动多完成节能任务。节能减排财政政策综合示范城市要提前一年完成“十二五”节能目标,或到2015年超额完成目标的20%以上,力争提前完成“十二五”降碳目标。
(二十七)明确相关部门工作责任。省直各有关部门要按照职责分工,加强协调配合,多方齐抓共管,形成工作合力。省发展改革委要履行好应对气候变化及节能减排工作领导小组办公室的职责,会同省环保厅等有关部门加强对地方和企业的监督指导,帮扶进度滞后地区制定出台督办方案,密切跟踪工作进展,督促行动计划各项措施落到实处。
(二十八)强化企业主体责任。企业要严格遵守节能环保法律法规及标准,加强内部管理,增加资金投入,及时公开节能环保信息,确保完成目标任务。国有企业要积极发挥表率作用,把节能减排任务完成情况作为企业绩效和负责人业绩考核的重要内容,力争提前完成“十二五”节能目标。充分发挥行业协会在加强企业自律、树立行业标杆、制定技术规范、推广先进典型等方面的作用。
(二十九)动员公众积极参与。采取形式多样的宣传教育活动,调动社会公众参与节能减排的积极性。鼓励对政府和企业落实节能减排降碳责任进行社会监督。
附件:1.2014—2015年各市万元地区生产总值能耗降低任务
2.2014年各市黄标车及老旧车辆淘汰任务
3.重点任务分工及进度安排
附件1
2014—2015年各市万元地区生产总值
能耗降低任务
| 地 区
|
“十二五”
节能目标 |
2014年
比2010年 |
2015年
比2010年 |
| 沈阳市
|
17.5
|
14.25
|
17.5
|
| 大连市
|
17.5
|
14.25
|
17.5
|
| 鞍山市
|
17.5
|
14.25
|
17.5
|
| 抚顺市
|
17.5
|
14.25
|
17.5
|
| 本溪市
|
17.5
|
14.25
|
17.5
|
| 丹东市
|
17.5
|
14.25
|
17.5
|
| 锦州市
|
17.5
|
14.25
|
17.5
|
| 营口市
|
17.5
|
14.25
|
17.5
|
| 阜新市
|
17.5
|
14.25
|
17.5
|
| 辽阳市
|
17.5
|
14.25
|
17.5
|
| 铁岭市
|
17.5
|
14.25
|
17.5
|
| 朝阳市
|
17.5
|
14.25
|
17.5
|
| 盘锦市
|
17.5
|
14.25
|
17.5
|
| 葫芦岛市
|
17.5
|
14.25
|
17.5
|
附件2
2014年各市黄标车及老旧车辆淘汰任务
| 地区
|
淘汰任务(万辆)
|
| 沈阳市
|
7.9
|
| 大连市
|
6.9
|
| 鞍山市
|
2.3
|
| 抚顺市
|
1.36
|
| 本溪市
|
1.1
|
| 丹东市
|
1.28
|
| 锦州市
|
2.08
|
| 营口市
|
3.9
|
| 阜新市
|
0.95
|
| 辽阳市
|
2.28
|
| 铁岭市
|
1.3
|
| 朝阳市
|
1.2
|
| 盘锦市
|
1.05
|
| 葫芦岛市
|
1.3
|
| 合计
|
34.9
|
附件3
重点任务分工及进度安排








| 版权所有: | 主办单位: |
| 地址:沈阳市皇姑区北陵大街45-9号 | 邮编:110032 |
辽公网安备 21010502000372号 |
网站标识码:2100000037 |
| ICP备案序号:辽ICP备05023109号 | 联系邮箱:mhwz@ln.gov.cn |

