政府公报
各市人民政府,省政府各厅委、各直属机构:
现将《辽宁省大气污染防治行动计划实施方案》印发给你们,请认真贯彻执行。
2014年3月13日
辽宁省大气污染防治行动计划实施方案
为贯彻落实国务院大气污染防治行动计划,加快大气污染综合治理,进一步改善空气质量,保障人民群众身体健康,结合我省实际,制定本实施方案。
一、指导思想
以邓小平理论、“三个代表”重要思想、科学发展观为指导,以保障人民群众身体健康为出发点,实施环境保护优化经济发展战略,大力推进生态文明建设,坚持政府调控与市场调节相结合、全面推进与重点突破相配合、总量减排与质量改善相同步,加快推动产业结构升级和城市布局优化,提高经济增长质量,促进环境效益与经济效益、社会效益的协调统一。
二、工作目标
到2017年,全省可吸入颗粒物浓度比2012年下降10%以上,全省环境空气质量明显改善。
三、重点任务
(一)加快调整能源结构,增加清洁能源供应。
1.实行煤炭消费总量控制。编制辽宁省煤炭消费总量控制实施方案,实行目标责任管理,逐步实施新建耗煤项目燃煤等量替代制度。到2017年,全省煤炭消费总量控制在2.01亿吨。
2.加快实施气化辽宁工程。编制实施辽宁省天然气发展实施利用总体规划,全面推进气源、天然气管网建设和下游利用。到2015年,全省天然气管网覆盖到除丹东以外的省辖市;到2017年,覆盖到80%的县(市、区),天然气利用量达到100亿立方米,约占全省能源消费总量的6%。优化天然气使用方式,新增天然气优先保障居民生活或用于替代燃煤,完成天然气替代燃煤锅炉、燃料油加热炉、注汽锅炉规模达到4000蒸吨以上。
3.科学推进地热能、风能、核能等清洁能源利用。严格执行地源热泵运行电价政策,积极推广地源热泵,全省每年新增地源热泵供热面积2000万平方米。有序开发利用风能,安全高效发展核电。到2017年,全省风力发电能力达到650万千瓦,核电装机容量达到400万千瓦,年度发电量超过280亿千瓦时。
4.积极推进煤炭清洁利用。提高煤炭洗选比例,新建煤矿应同步建设煤炭洗选设施,加快现有煤矿洗选设施建设,到2017年底,原煤入洗率达到70%以上。加强煤炭质量监管,限制销售灰份高于16%、发热量小于4000卡/克、硫份高于1%的散煤。禁止进口高灰份、高硫份的劣质煤炭。限制高硫石油焦的进口。
5.提高能源使用效率。严格落实节能评估审查制度。新建高耗能项目单位产品(产值)能耗要达到国内先进水平,用能设备达到一级能效标准。积极发展绿色建筑,新建建筑要严格执行强制性节能标准,安装供热计量装置和室内温度控制装置。推动供热计量改革,加快既有居住建筑供热计量和节能改造,新建建筑和完成供热计量改造的既有建筑实行供热计量收费。
6.扩大高污染燃料禁燃区范围。2014年底前,各市要完成高污染燃料禁燃区划定。沈阳市禁燃区面积不低于城市建成区面积的80%,其他城市禁燃区面积不低于城市建成区面积的60%。地方政府要明确清洁能源替代时限,对于超出规定期限继续使用高污染燃料的设施,责令拆除或者没收。
(二)加快推进区域一体高效供热工程。
7.加快推进大型热电联产项目建设。全省要统筹城乡、区域、产业一体化发展,制定实施区域一体高效供热专项规划。各市要依据城市总体规划组织编制供热发展规划或热电发展规划。要研究制定有利于热电联产机组发电的电力调度政策,鼓励大型热电联产项目建设和单纯发电企业实施供热改造。以钢铁企业为重点,全面推进工业余热供热,2015年新增余热供热面积600万平方米,到2017年,新增余热供热面积1700万平方米以上。
8.深入推进一县一热源建设。到2015年底,绥中县、昌图县、康平县、新民市、普兰店市、台安县、岫岩县、海城市、清原县、本溪县、桓仁县、东港市、凤城市、黑山县、义县、凌海市、北镇市、大石桥市、阜蒙县、辽阳县、灯塔市、西丰县、开原市、调兵山市、北票市、凌源市、盘山县、大洼县、兴城市等29个县(市)实现一县一热源。到2017年底,其余县(市)全部实现一县一热源。
9.严控新建小型燃煤热源。城市建成区要结合大型热电企业建设,实行集中供热,不再批准建设新的分散燃煤锅炉。各市、县(市)新、改、扩建单台燃煤锅炉蒸发量不小于90吨/小时,个别县城可根据人口、供暖半径有所调整,但原则上不小于65吨/小时。所有新建燃煤热源须经省主管部门审批,对未通过环评审查的燃煤锅炉项目,有关部门不得提供土地,不得供电、供水,不得批准实施并网供热。工业园区、新城镇原则上只能规划建设一个区域高效热源或依托大型热电联产企业集中供热。
10.全面拆除燃煤小锅炉。加大拆炉并网工作力度, 2015年底前,完成蓝天工程1039台小锅炉拆除任务。到2017年底,沈阳市取缔建成区内20吨及以下燃煤锅炉,其他城市建成区取缔10吨及以下燃煤锅炉。在现有工业园区及产业聚集区逐步取消分散燃煤锅炉。在供热供气管网不能覆盖的地区,改用电、清洁能源或洁净煤。
(三)加快调整产业结构,优化城市空间布局。
11.严控“两高行业”新增产能。严格落实国家高能耗、高污染和资源性行业准入条件。对于钢铁、水泥、电解铝、平板玻璃等产能严重过剩行业,新增项目不得办理相关审批业务,新、改、扩建项目要实行产能等量或减量置换。
12.加快淘汰落后产能。进一步加强环保、能耗、安全、质量等标准约束,采取经济、技术、法律和必要的行政手段,
提前一年完成钢铁等21个重点行业的全省“十二五”落后产能淘汰任务。对未按期完成淘汰任务的地区,暂停对该地区重点行业建设项目办理审批、核准和备案手续。
13.压缩过剩产能。建立和完善以节能环保标准促进“两高”行业过剩产能退出的机制。制定财政、土地、金融等扶持政策,支持产能过剩“两高”行业企业退出、转型发展。通过跨地区、跨所有制企业兼并重组,推动过剩产能压缩。严禁核准产能严重过剩行业新增项目。
14.调整产业布局。按照主体功能区规划要求,合理确定重点产业发展布局、结构和规模,重大项目原则上布局在优化开发区和重点开发区。加强产业政策在产业转移过程中的引导与约束作用,严格限制在生态脆弱或环境敏感地区建设“两高”行业项目。
15.严格环境准入。严格落实国家建设项目污染物排放总量控制政策,将烟粉尘和挥发性有机污染物纳入总量控制管理。沈阳市新建火电、钢铁、石化、水泥、有色金属冶炼、化工等六大行业以及燃煤锅炉项目,要执行大气污染物特别排放限值。对未能通过能评、环评审查的项目,有关部门不得审批、核准、备案,不得提供土地,不得发放生产许可证、安全生产许可证,不得供水供电,金融机构不得提供新增授信支持。
16.优化城市空间布局。科学制定城市规划,禁止随意调整和修改城市规划,逐步形成有利于大气污染物扩散的城市和区域空间格局。要结合化解过剩产能和企业兼并重组,加快产业生产布局调整,对城市内的重污染企业搬迁改造项目予以重点支持。到2014年底,启动抚顺新钢铁有限公司、辽宁山水工源水泥有限公司本溪水泥厂等重点企业搬迁,到2017年底,基本完成位于主城区的钢铁、石化、化工、有色金属冶炼、水泥、平板玻璃、沥青混凝土搅拌等重污染企业搬迁、改造。
17.加强小型企业环境综合整治。结合全省县域经济发展和县城改造升级,对布局分散、装备水平低、环保治理设施差的小钢铁、镁砂、硼砂等小型工业企业进行全面治理整顿,各市要制定综合整治方案,到2017年底前,按照提升改造一批、搬迁入园一批、关停并转一批的原则,完成分类治理。
(四)实施综合治理,强化污染物协同减排。
18.加快重点行业污染治理。到2014年7月1日前,所有火电企业按照国家新的火电排放标准全面完成升级改造;到2014年底,所有钢铁企业按照新的钢铁行业排放标准全面完成升级改造;到2015年7月1日前,所有水泥企业按照新的水泥排放标准全面完成升级改造,实现达标排放;到2015年10月1日前,所有燃煤锅炉完成污染治理设施升级改造。污染治理应同步安装污染物排放在线监控设施,并与环保部门联网。
19.推进挥发性有机物污染治理。在石化、有机化工、医药、表面涂装、包装印刷等重点行业实施挥发性有机物综合整治,到2014年底,完成所有加油站、储油库、油罐车的油气回收治理。到2015年底,在10家石化企业推行“泄露检测与修复”技术,在原油成品油码头开展油气回收治理。积极推广使用水性涂料,鼓励生产、销售和使用低毒、低挥发性有机溶剂。
20.开展秸秆焚烧综合治理。大力推广秸秆综合利用技术,逐步形成以秸秆直接还田和作饲料为主,秸秆堆沤、气化、压块和栽培食用菌等为补充的综合利用格局。加强农作物秸秆集中露天焚烧的执法检查,禁止在田间、林带随意露天焚烧农作物秸秆。
(五)加快企业技术改造,提高科技创新能力。
21.深入开展大气环境领域科学研究。不断加大大气环境科研的资金支持力度。开展辽宁中部城市群和沿海城市霾形成及对策研究、城镇化过程中气候承载力评估研究、霾的预报预警技术研究,重点研究挥发性有机污染物、细颗粒物、臭氧等复杂污染物的成因与治理技术、区域大气环境风险评估以及大气特征污染物环境风险源预测预警技术,为科学决策提供有力支撑。加强大气污染与人群健康关系的研究。
22.全面推行清洁生产。对钢铁、水泥、化工、石化、有色金属冶炼等重点行业进行清洁生产审核,针对节能减排关键领域和薄弱环节,采用先进适用的技术、工艺和装备,实施企业清洁生产技术改造。到2017年,重点行业排污强度比2012年下降30%以上。
23.大力发展循环经济。鼓励产业集群发展,实施园区循环化改造,推进能源梯级利用,水资源循环利用、土地集约利用。推动水泥、钢铁等工业窑炉、高炉实施废物协同处置,大力发展机电产品再制造。到2017年,单位工业增加值能耗比2012年降低20%左右。在50%以上的各类国家级园区和30%以上的各类省级园区实施循环化改造,主要有色金属品种以及钢铁的循环再生比重达到40%左右。
24.大力培育节能环保产业。着力把大气污染治理的政策要求转化为节能环保产业发展的市场需求,促进重大环保技术装备、产品的创新开发与产业化应用。强化国家和省级《重点节能减排技术目录》的推广,建立节能减排技术应用推广的运行模式与管理机制,推行污染治理设施投资、建设、运营一体化特许经营,培育一批具有竞争力的大型节能环保企业,大幅增加大气污染治理装备、产品、服务产业产值。
(六)加强环境综合整治,提升城市管理水平。
25.加强施工扬尘整治。认真贯彻落实《辽宁省扬尘污染防治管理办法》,积极推进绿色施工,强化封闭围挡、裸露土方覆盖、进出车辆冲洗、材料堆放遮盖等环节管控,在城市市区内的主要施工工地出口、料堆等易产生扬尘的位置,安装视频监控设施,并与城市扬尘视频监控系统联网。建立实施扬尘排污申报登记和排污收费制度,对施工期产生扬尘污染的建设项目全面开展施工期环境监理。
26.严控交通扬尘。规范渣土运输,到2014年底,渣土运输车辆全部采用密闭措施,并逐步安装卫星定位系统。强化城市保洁扬尘控制,推行机械化湿式清扫作业,到2015年底,沈阳、大连市城区内主要街路机械化湿式清扫率要到达80%以上,对未采取湿式清扫的街路,要增加洒水冲洗及喷雾抑尘频次,除冬季和降雨天气外,每天洒水不少于2遍。禁止焚烧树叶、枯草和垃圾。
27.严控工业堆场扬尘。码头、堆场和露天仓库堆放物料采取路面硬化、设置围挡、车辆清洗等防风抑尘措施。2014年底前实施储煤场等100项大型尘源扬尘污染控制示范工程。到2017年,所有大型煤场、料场全面完成抑尘改造。
28.加大城乡绿化力度。推进城市及周边绿化和防风防沙林建设,扩大城市建成区绿地规模。在拓展城市绿量的基础上,进一步均衡绿地分布,加强城市中心区、老城区的园林绿化建设和改造提升,不断完善绿地系统综合功能。从2014年起,全省每年新增绿地1500公顷,到2017年,全省增加绿地6000公顷。积极推进辽西北草原沙化治理,加快防风防沙林建设,每年完成100万亩沙化草原治理任务。
(七)强化机动车污染防治。
29.大力推广清洁能源汽车。新增和更新的城市公交车、环卫车辆应全部使用清洁能源汽车,出租车应全部采用双燃料。加快出台机动车油改气相关技术规范和规定,到2014年底,具备条件地区的公交车和出租车全部实现使用清洁燃料。鼓励具备条件的省内城际客运班线使用天然气等清洁能源汽车,稳步推进液化天然气汽车在重型运输领域的应用。
30.加快提升燃油品质。2014年,要全面供应符合国家第四阶段标准的车用乙醇汽油和车用柴油;2017年底前,全面供应符合国家第五阶段标准的车用汽、柴油。加强油品质量监督检查,严厉打击非法生产、销售不合格油品行为。
31.加强机动车环保管理。加强新生产车辆环保监管,严厉打击生产、销售环保不达标车辆的违法行为。全面实行机动车注册登记、转入、安全技术检验等环节的环保标志审核,加快建立超标排放车辆维修治理体系和柴油车车用尿素供应体系建设。开展“环保绿标路、区”创建工程,建立完善电子监控系统。到2015年,各市至少建成1个环保绿标区,全省绿标路里程达到400公里。加快淘汰高污染排放车辆,到2015年底,淘汰2005年底前注册营运的黄标车25万辆;到2017年底,淘汰全部60万辆黄标车。
32.加强城市交通管理。优化城市功能和布局,推广智能交通管理,缓解城市交通拥堵。实施公交优先战略,提高公共交通出行比例,加强步行、自行车交通系统建设。
(八)加强环保基础能力建设,健全监测预警和应急体系。
33.提高环境监管能力。加强环境监测、信息、应急、监察等能力建设,达到标准化建设要求。2014年,完成地级以上城市细颗粒物监测体系全覆盖,完成省级和市级机动车排污监控能力建设;完成国控重点污染源颗粒物排放在线监测系统建设。完善环境监管体制,加强对地方政府执行环境法律法规和政策的监督。
34.加大环保执法力度。严厉打击环境刑事犯罪行为,对偷排偷放、屡查屡犯的违法企业,要依法停产关闭。对涉嫌环境犯罪的,要依法追究刑事责任。落实执法责任,对监督缺位、执法不力、徇私枉法等行为,监察机关要依法追究有关部门和人员的责任。
35.建立重污染天气监测预警体系。加强环保、气象部门合作,建立重污染天气监测预警体系。2015年底前,完成省及各市重污染天气监测预警系统建设,逐日发布空气质量预报,做好重污染天气过程的趋势分析,完善会商研判机制,提高监测预警的准确度,及时发布监测预警信息。
36.制定完善重污染天气应急预案。各市要制定和完善重污染天气应急预案编制,并向社会公布;要落实责任主体,明确应急组织机构及其职责、预警预报及响应程序、应急处置及保障措施等内容,按不同污染等级确定企业限产停产、机动车和扬尘管控、中小学停课以及可行的气象干预等措施;定期组织开展重污染天气应急演练。
37.及时采取应急措施。将重污染天气应急响应纳入地方政府突发事件应急管理体系,实行政府主要负责人负责制。根据重污染天气的预警等级,迅速启动应急预案,引导公众做好防范。
(九)明确工作责任,严格责任追究。
38.加强组织领导。扩大蓝天工程工作领导小组成员单位范围,在原有省发展改革委、省经济和信息化委、省财政厅、省环保厅、省住房城乡建设厅基础上,增加省公安厅、省国土资源厅、省交通厅、省服务业委、省国资委、省质监局、省物价局、省气象局为蓝天工程工作领导小组成员单位。蓝天工程工作领导小组负责统一协调解决区域大气污染防治工作中的重大问题,领导区域性大气污染事故应急及重污染天气应对等大气环境质量保障工作。
39.明确工作责任。与各市政府签订大气污染防治目标责任书,将目标任务分解落实到地方政府。各市政府是区域大气污染防治工作的责任主体,负责本区域大气污染防治组织领导工作,市长是第一责任人。各市要在2014年5月底前制定本市大气污染行动计划实施细则,确定重点工作任务和年度控制指标,将各项任务分解到相关单位和企业,完善政策措施,并向社会公开。省政府各有关部门各司其职,各负其责,互相配合,认真制定落实措施。省蓝天工程工作领导小组办公室负责对各市、各部门大气污染防治工作进展情况进行月调度、季通报。省直有关部门具体工作分工见重点任务分解表。
40.严格考核奖惩。按照国家要求每年初对各市上年度治理任务完成情况进行考核,2015年进行中期评估,2017年进行终期考核。考核评估结果向社会公布,并交由干部主管部门,作为对领导班子和领导干部综合考核评价的重要依据。对未通过年度考核的,由环保部门会同组织部门、监察机关等部门约谈市政府及其相关部门有关负责人,提出整改意见,予以督促。对因工作不力、履职缺位等导致未能有效应对重污染天气的,以及干预、伪造监测数据和没有完成年度目标任务的,对监督缺位、执法不力、徇私枉法的,监察机关要依法追究有关单位和人员的责任,环保部门要对有关地区和企业实施建设项目环评限批。
(十)加强政策引导,动员全社会参与。
41.加强法制建设和政策引导。完善大气污染防治法规和标准体系,制定扬尘污染等大气污染物排放标准。完善环境经济政策,增加企业治污动力。建立企业“领跑者”制度,对能效、排污强度达到更高标准的先进企业给予鼓励。全面落实“合同能源管理”的财税优惠政策,完善促进环境服务业发展扶持政策。完善绿色信贷和绿色证券政策,将企业环境信息纳入征信系统。严格限制环境违法企业贷款和上市融资。推进排污权有偿使用和交易,适时提高主要污染物排污收费标准,将挥发性有机物纳入排污费征收范围。综合运用脱硫电价、脱硝电价、除尘电价、差别电价、绿色电力调度等政策措施,促进淘汰落后产能,控制重点大气污染行业污染物排放。
42.完善大气污染防治投入机制。加大省级资金对大气污染防治重点项目和能力建设的支持力度,逐步增加省蓝天工程专项资金规模。制定排污权交易政策,严格落实国家燃煤机组环保电价监管办法,将扣缴资金和大气超标处罚等资金专项用于大气污染防治,建立以奖代补、以奖促治等支持机制,强化财政资金的引导作用,提高财政资金利用效率。市、县(市、区)政府要加大对蓝天工程的投入,对涉及民生的“煤改气”项目、黄标车和老旧车辆淘汰等加大政策支持力度,对重点行业清洁生产示范工程给予引导性资金支持,要将空气质量监测站点建设及其运营和监管经费纳入各级财政预算予以保障。创新投入机制,发挥资本市场融资功能,多渠道引导企业、社会资金积极投入大气污染防治。企业按照谁污染、谁治理的原则,积极筹措资金,做好大气污染治理工作。
43.实行环境信息公开。构建各部门协调一致的信息联合发布平台,规范发布模式,提升信息公开的时效性和权威性。省环保厅负责依法公布各市环境空气质量状况;省经济和信息化委负责公布全省落后产能项目名单及淘汰时限;省住房城乡建设厅负责公布拆除小锅炉项目名单及拆除时限;省气象局负责发布霾的预报预警及空气污染气象条件预报。各市要在当地主要媒体及时发布空气质量监测信息及相关工作信息。建立重污染行业企业环境信息强制公开制度,每年定期发布大气环境治理白皮书,适时发布重点企业在线监测数据。
44.广泛动员社会力量参与。以防治细颗粒物为重点,积极开展多种形式的宣传教育,普及大气污染防治的科学知识,引导公众践行文明、节约、绿色的消费方式和生活习惯。充分发挥舆论引导和群众监督作用,各有关部门要建立有奖举报制度,落实奖励资金,鼓励公众监督排污企业偷排偷放、车辆“冒黑烟”、渣土运输车辆遗撒、秸秆露天焚烧等环境违法行为。
各地区、各有关部门要进一步提高认识,加强领导,密切合作,按照全省统一要求,结合本地实际,狠抓贯彻落实,全力推进,确保环境空气质量改善目标如期实现。
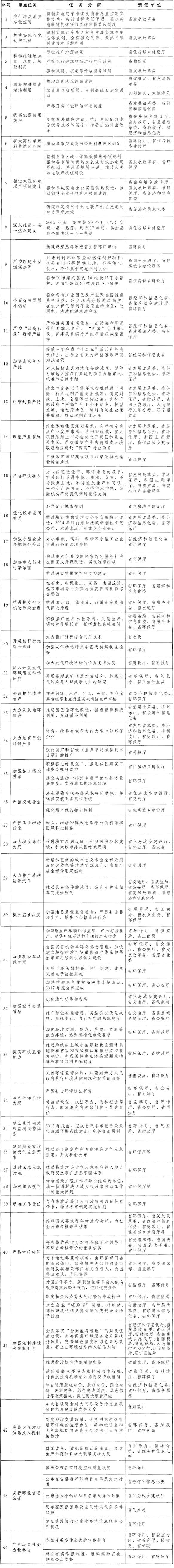
附件:重点任务分解表
重点任务分解表
| 版权所有: | 主办单位: |
| 地址:沈阳市皇姑区北陵大街45-9号 | 邮编:110032 |
辽公网安备 21010502000372号 |
网站标识码:2100000037 |
| ICP备案序号:辽ICP备05023109号 | 联系邮箱:mhwz@ln.gov.cn |

