首页
-
-
政务公开
-
办事服务
-
-
数据发布
-
-
| 无障碍
当前位置:
首页
>
专题专栏
>
辽宁优品
>
评定工作流程图
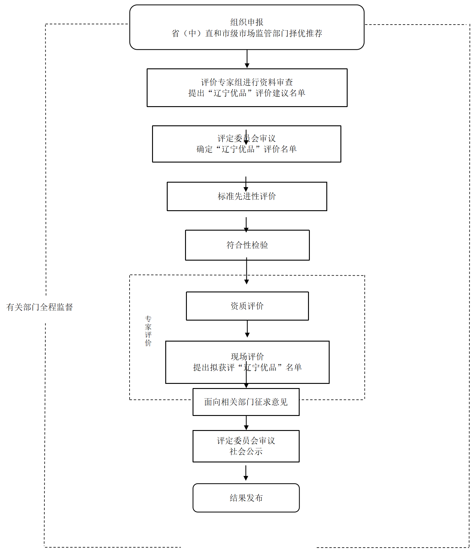
“辽宁优品”评定工作流程图
来源:省市场监管局
日期:2025年08月20日
【关闭】
【打印】
关于我们
|
郑重声明
|
网站地图
版权所有: 主办单位:
地址:沈阳市皇姑区北陵大街45-9号 邮编:110032
辽公网安备 21010502000372号
网站标识码:2100000037 ICP备案序号:辽ICP备05023109号 联系邮箱:mhwz@ln.gov.cn
微信公众号
政务微博
map